Graafin dokumentaatio: Varannot ja prosessit
Varannot ja prosessit ominaisuudet:
Nimi Varannot ja prosessit
Varannot ja prosessit hakemisto:
Arvioi tarpeen maksusitoimukselle/ palvelusetelille: Prosessi
Arvioi tarpeen maksusitoimukselle/ palvelusetelille properties:
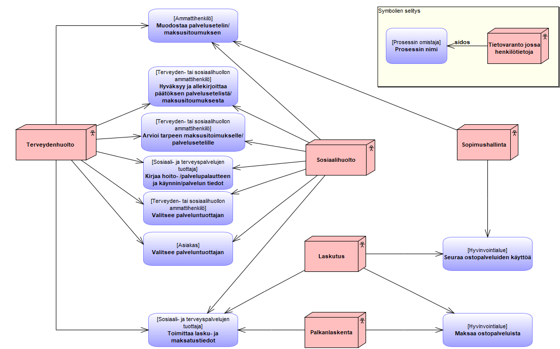
Nimi Arvioi tarpeen maksusitoimukselle/ palvelusetelille Omistaja Terveyden- tai sosiaalihuollon ammattihenkilö Käytetyt järjestelmät APTJ Kuvaus Terveyden- tai sosiaalihuollon ammattihenkilö, kuten lääkäri, tekee arvion asiakkaan tarvitsemasta hoidosta mahdollisuuksien mukaan yhteisymmärryksessä asiakkaan tai tarvittaessa tämän edustajan kanssa. Graafeissa Palveluseteli- ja maksusitoumus -prosessi
Varannot ja prosessit
Arvioi tarpeen maksusitoimukselle/ palvelusetelille relationships:
Rooli Suhde Olio(t) Rooli
: Palveltava : Palvelee
Terveydenhuolto : Palvelija
: Palveltava : Palvelee
Sosiaalihuolto : Palvelija
Arvioi tarpeen maksusitoimukselle/ palvelusetelille subgraphs:
Graafin tyyppi Graafin nimi
Dekompositio -
Linkit -
Graafin ominaisuudet
Hyväksyy ja allekirjoittaa päätöksen palvelusetelistä/ maksusitoumuksesta: Prosessi
Hyväksyy ja allekirjoittaa päätöksen palvelusetelistä/ maksusitoumuksesta properties:
Nimi Hyväksyy ja allekirjoittaa päätöksen palvelusetelistä/ maksusitoumuksesta Omistaja Terveyden- tai sosiaalihuollon ammattihenkilö Kuvaus Vastaanottaa sähköposti-ilmoituksen allekirjoitettavasta päätöksestä (linkki sähköpostiin) ja allekirjoittamalla hyväksyy palvelusetelin/maksusitoumuksen päätöksen. Graafeissa Palveluseteli- ja maksusitoumus -prosessi
Varannot ja prosessit
Hyväksyy ja allekirjoittaa päätöksen palvelusetelistä/ maksusitoumuksesta relationships:
Rooli Suhde Olio(t) Rooli
: Palveltava : Palvelee
Terveydenhuolto : Palvelija
: Palveltava : Palvelee
Sosiaalihuolto : Palvelija
Hyväksyy ja allekirjoittaa päätöksen palvelusetelistä/ maksusitoumuksesta subgraphs:
Graafin tyyppi Graafin nimi
Dekompositio -
Linkit -
Graafin ominaisuudet
Kirjaa hoito- /palvelupalautteen ja käynnin/palvelun tiedot: Prosessi
Kirjaa hoito- /palvelupalautteen ja käynnin/palvelun tiedot properties:
Nimi Kirjaa hoito- /palvelupalautteen ja käynnin/palvelun tiedot Omistaja Sosiaali- ja terveyspalvelujen tuottaja Tieto ja operaatiot C: Ostopalvelun hoitopalaute Käytetyt järjestelmät Palveluseteli- ja ostopalvelujärjestelmä Kuvaus Kirjaa käyntiin/palveluun liittyvät tiedot (käynnit, käyntiajat, poikkeavuudet suunnitelmaan) ja lopuksi hoito-/palvelupalautteen. Graafeissa Palveluseteli- ja maksusitoumus -prosessi
Varannot ja prosessit
Kirjaa hoito- /palvelupalautteen ja käynnin/palvelun tiedot relationships:
Rooli Suhde Olio(t) Rooli
: Palveltava : Palvelee
Terveydenhuolto : Palvelija
: Palveltava : Palvelee
Sosiaalihuolto : Palvelija
Kirjaa hoito- /palvelupalautteen ja käynnin/palvelun tiedot subgraphs:
Graafin tyyppi Graafin nimi
Dekompositio -
Linkit -
Graafin ominaisuudet
Maksaa ostopalveluista: Prosessi
Maksaa ostopalveluista properties:
Nimi Maksaa ostopalveluista Omistaja Hyvinvointialue Käytetyt järjestelmät Taloushallinnon järjestelmä
Maksatusjärjestelmä
Laskujen kierrätysjärjestelmä
Laskuhotelli Kuvaus Käsitellään laskut viitteen perusteella ja suoritetaan maksu palveluntuottajalle. Graafeissa Palveluseteli- ja maksusitoumus -prosessi
Varannot ja prosessit
Maksaa ostopalveluista relationships:
Rooli Suhde Olio(t) Rooli
: Palveltava : Palvelee
Laskutus : Palvelija
: Palveltava : Palvelee
Palkanlaskenta : Palvelija
Maksaa ostopalveluista subgraphs:
Graafin tyyppi Graafin nimi
Dekompositio -
Linkit -
Graafin ominaisuudet
Muodostaa palvelusetelin/ maksusitoumuksen : Prosessi
Muodostaa palvelusetelin/ maksusitoumuksen properties:
Nimi Muodostaa palvelusetelin/ maksusitoumuksen Omistaja Ammattihenkilö Käytetyt järjestelmät APTJ
Ostopalveluiden ja apuvälineiden hallinta Kuvaus Ammattihenkilö, kuten sihteeri tai muu vastaava tarkistaa ja kirjaa päätökset palvelusetelin/maksusitoumuksen osalta. Pyytää lopuksi päätöksen varmistusta allekirjoituksin. Graafeissa Palveluseteli- ja maksusitoumus -prosessi
Varannot ja prosessit
Muodostaa palvelusetelin/ maksusitoumuksen relationships:
Rooli Suhde Olio(t) Rooli
: Palveltava : Palvelee
Sopimushallinta : Palvelija
: Palveltava : Palvelee
Terveydenhuolto : Palvelija
: Palveltava : Palvelee
Sosiaalihuolto : Palvelija
Muodostaa palvelusetelin/ maksusitoumuksen subgraphs:
Graafin tyyppi Graafin nimi
Dekompositio -
Linkit -
Graafin ominaisuudet
Seuraa ostopalveluiden käyttöä: Prosessi
Seuraa ostopalveluiden käyttöä properties:
Nimi Seuraa ostopalveluiden käyttöä Omistaja Hyvinvointialue Tieto ja operaatiot R: Asiakas/potilastieto Suoritustiedot Kustannustiedot Käytetyt järjestelmät Raportointijärjestelmä Kuvaus Ostopalveluseuranta, kalliin hoidon tasaus, päätöksenteon tuki. Graafeissa Palveluseteli- ja maksusitoumus -prosessi
Varannot ja prosessit
Seuraa ostopalveluiden käyttöä relationships:
Rooli Suhde Olio(t) Rooli
: Palveltava : Palvelee
Laskutus : Palvelija
: Palveltava : Palvelee
Sopimushallinta : Palvelija
Seuraa ostopalveluiden käyttöä subgraphs:
Graafin tyyppi Graafin nimi
Dekompositio -
Linkit -
Graafin ominaisuudet
Toimittaa lasku- ja maksatustiedot: Prosessi
Toimittaa lasku- ja maksatustiedot properties:
Nimi Toimittaa lasku- ja maksatustiedot Omistaja Sosiaali- ja terveyspalvelujen tuottaja Käytetyt järjestelmät Palveluseteli- ja ostopalvelujärjestelmä Kuvaus Kirjaa toteutuneet palveluajat ja muodostaa kuukausittaisen laskuviitteen ja lähettää sen hyvinvointialueelle. Graafeissa Palveluseteli- ja maksusitoumus -prosessi
Varannot ja prosessit
Toimittaa lasku- ja maksatustiedot relationships:
Rooli Suhde Olio(t) Rooli
: Palveltava : Palvelee
Palkanlaskenta : Palvelija
: Palveltava : Palvelee
Laskutus : Palvelija
: Palveltava : Palvelee
Sosiaalihuolto : Palvelija
: Palveltava : Palvelee
Terveydenhuolto : Palvelija
Toimittaa lasku- ja maksatustiedot subgraphs:
Graafin tyyppi Graafin nimi
Dekompositio -
Linkit -
Graafin ominaisuudet
Valitsee palveluntuottajan: Prosessi
Valitsee palveluntuottajan properties:
Nimi Valitsee palveluntuottajan Omistaja Asiakas Käytetyt järjestelmät Palveluseteli- ja ostopalvelujärjestelmä
Suomi.fi Kuvaus Asiakas kirjautuu hyvinvointialueen ilmoittamaan palveluseteli- ja ostopalvelujärjestelmään sekä vertailee ja valitsee haluamansa palveluntuottajan. Myös organisaatio voi itse valita tietyn palveluntuottajan. Graafeissa Palveluseteli- ja maksusitoumus -prosessi
Varannot ja prosessit
Valitsee palveluntuottajan relationships:
Rooli Suhde Olio(t) Rooli
: Palveltava : Palvelee
Sosiaalihuolto : Palvelija
: Palveltava : Palvelee
Terveydenhuolto : Palvelija
Valitsee palveluntuottajan subgraphs:
Graafin tyyppi Graafin nimi
Dekompositio -
Linkit -
Graafin ominaisuudet
Valitsee palveluntuottajan: Prosessi
Valitsee palveluntuottajan properties:
Nimi Valitsee palveluntuottajan Omistaja Terveyden- tai sosiaalihuollon ammattihenkilö Käytetyt järjestelmät Palveluseteli- ja ostopalvelujärjestelmä Kuvaus Organisaatio valitsee palveluntuottajan. Graafeissa Palveluseteli- ja maksusitoumus -prosessi
Varannot ja prosessit
Valitsee palveluntuottajan relationships:
Rooli Suhde Olio(t) Rooli
: Palveltava : Palvelee
Sosiaalihuolto : Palvelija
: Palveltava : Palvelee
Terveydenhuolto : Palvelija
Valitsee palveluntuottajan subgraphs:
Graafin tyyppi Graafin nimi
Dekompositio -
Linkit -
Graafin ominaisuudet
Palkanlaskenta: Tietovaranto
Palkanlaskenta properties:
Nimi Palkanlaskenta Tietovastuullinen Henkilöstöjohtaja Keskeinen tietosisältö Palkkiot Käyttävät järjestelmät HR HVA Tuottavat järjestelmät HR HVA Käyttörajoitukset Oikeus tietoihin siinä laajuudessa kuin työtehtävä edellyttää. Käyttöoikeus rekisteriin työtehtävän perusteella. Rekisteri? Kyllä Sisältää hlötietoja Kyllä Lokitustiedot Käyttäjä, tietojen käyttö ja käyttötarkoitus. Kuvaus Palkanmaksu- ja palkanlaskenta Graafeissa Ostopalveluiden tietovarannot [Tietovaranto]
Varannot ja prosessit
Palkanlaskenta relationships:
Rooli Suhde Olio(t) Rooli
: Palvelija : Palvelee
Toimittaa lasku- ja maksatustiedot : Palveltava
: Palvelija : Palvelee
Maksaa ostopalveluista : Palveltava
Palkanlaskenta subgraphs:
Graafin tyyppi Graafin nimi
Dekompositio -
Linkit -
Graafin ominaisuudet
Sopimushallinta: Tietovaranto
Sopimushallinta properties:
Nimi Sopimushallinta Tietovastuullinen Hallintopäällikkö Keskeinen tietosisältö Ostopalvelusopimukset Käyttävät järjestelmät Kilpailutuksien hallinnan järjestelmä Tuottavat järjestelmät Kilpailutuksien hallinnan järjestelmä Käyttörajoitukset Oikeus tietoihin siinä laajuudessa kuin työtehtävä edellyttää. Käyttöoikeus rekisteriin työtehtävän perusteella Rekisteri? Kyllä Sisältää hlötietoja Kyllä Lokitustiedot Käyttäjä, tietojen käyttö ja käyttötarkoitus. Kuvaus Hankintaesitykset ja hankintapäätökset, Tarjouspyyntö- sekä tarjousasiakirjat, kilpailutusasiakirjat. Hankintojen kilpailutuksen prosessi, kilpailutus asiakirjat, kilpailutuksen jälkeen syntyneet dokumentit Graafeissa Ostopalveluiden tietovarannot [Tietovaranto]
Varannot ja prosessit
Sopimushallinta relationships:
Rooli Suhde Olio(t) Rooli
: Palvelija : Palvelee
Muodostaa palvelusetelin/ maksusitoumuksen : Palveltava
: Palvelija : Palvelee
Seuraa ostopalveluiden käyttöä : Palveltava
Sopimushallinta subgraphs:
Graafin tyyppi Graafin nimi
Dekompositio -
Linkit -
Graafin ominaisuudet
Terveydenhuolto: Tietovaranto
Terveydenhuolto properties:
Nimi Terveydenhuolto Tietovastuullinen Johtajaylilääkäri Vastuullisuuden tyyppi sisältövastuu Keskeinen tietosisältö Lakisääteisissä joukkotarkastus- ja seulontatutkimuksissa syntyvät asiakirjat
Hampaiden kipsimallit
Palautetut lähetteet, saapumatta jääneiden potilaiden erilliset läheteasiakir...
Ajan- ja hoidonvarauspäiväkirjat, uloskirjaus, poliklinikka-, osastohoito-, t...
Hoidon aloittamiseen/hoitoon liittyvät päätökset
Röntgen kuvat, isotooppi- ja ultraäänikuvat sekä vastaavat
Lääkärinlausunnot ja -todistukset
Lääkärinlausunnot ja -todistukset, B-todistus
Potilaskohtainen hoitoon liittyvä paperimuotoinen kirjeenvaihto
Hammaslääketieteelliset röntgenkuvat
Laboratoriotulokset, tuloskäyrät
Valokuvat, diakuvat, videot ja vastaavat puheterapian äänitteet, muut potilaa...
Tutkimus- ja laskenta-aineistot, tiedonkeruulomakkeet
Potilaan tahdon ilmaisevat asiakirjat
Lähete-, hoitopalaute-, ja konsultaatioasiakirjat
Hoidon suunnitteluun, toteutukseen, seurantaan ja arviointeihin liittyvät mer...
Yhteenvedot
18. ja 28. päivinä syntyneiden potilasasiakirjat julkisessa terveydenhuollossa
Potilaan perustiedot ja keskeiset hoitotiedot sisältävät asiakirjat
Biologiset materiaalinäytteet, kudosblokit
Biologista materiaalia sisältävät näytteet, muut sytologiset näytelasit
Biologista materiaalia sisältävät näytteet, patologia ja hematologian sytolog...
Biologista materiaalia sisältävät näytteet, ruumiinavaus kudosnäytteet, histo...
Sädehoidon kenttäkuvat ja kortistot, solusalpaajahoitokortit Käyttävät järjestelmät APTJ
Ostopalveluiden ja apuvälineiden hallinta Tuottavat järjestelmät Ostopalveluiden ja apuvälineiden hallinta
APTJ Tietoturvataso Suojaustaso IV / Käyttörajoitettu Käyttörajoitukset Oikeustietoihin siinä laajuudessa kuin työtehtävä edellyttää. Käyttöoikeus rekisteriin työtehtävän perusteella. Rekisteri? Kyllä Sisältää hlötietoja Kyllä Lokitustiedot Käyttäjä, tietojen käyttö ja käyttötarkoitus. Kuvaus Potilaan tutkimukseen ja hoitoon liittyvä tietoaineisto Graafeissa Ostopalveluiden tietovarannot [Tietovaranto]
Varannot ja prosessit
Terveydenhuolto relationships:
Terveydenhuolto subgraphs:
Graafin tyyppi Graafin nimi
Dekompositio -
Linkit -
Graafin ominaisuudet
Laskutus asiakasrekisterit: Keskeinen tietoaineisto
Laskutus asiakasrekisterit properties:
Laskutus asiakasrekisterit relationships:
-
Laskutus asiakasrekisterit subgraphs:
Graafin tyyppi Graafin nimi
Dekompositio -
Linkit -
Graafin ominaisuudet
Laskutus asiakasrekisterit: Päätietoryhmä
Laskutus asiakasrekisterit properties:
Nimi Laskutus asiakasrekisterit Sisältää hlötietoja Kyllä
Laskutus asiakasrekisterit relationships:
-
Laskutus asiakasrekisterit subgraphs:
Graafin tyyppi Graafin nimi
Dekompositio -
Linkit -
Graafin ominaisuudet
KuntaL365/195, Vastaanottoaika + 2 vuotta/Laki/Sähköisesti/Kyllä/Sähköisesti/...: AMS
KuntaL365/195, Vastaanottoaika + 2 vuotta/Laki/Sähköisesti/Kyllä/Sähköisesti/... properties:
Säilytysaika KuntaL365/195, Vastaanottoaika + 2 vuotta Säilytysajan peruste Laki Säilytystapa Sähköisesti Siirretäänkö säilytysajan jälkeen arkistoon? Kyllä Arkistointitapa Sähköisesti Hävitystapa Muulla tavoin tietoturvallisesti
KuntaL365/195, Vastaanottoaika + 2 vuotta/Laki/Sähköisesti/Kyllä/Sähköisesti/... relationships:
-
KuntaL365/195, Vastaanottoaika + 2 vuotta/Laki/Sähköisesti/Kyllä/Sähköisesti/... subgraphs:
Graafin tyyppi Graafin nimi
Dekompositio -
Linkit -
Graafin ominaisuudet
Laskutuspäiväkirjat: Keskeinen tietoaineisto
Laskutuspäiväkirjat properties:
Laskutuspäiväkirjat relationships:
-
Laskutuspäiväkirjat subgraphs:
Graafin tyyppi Graafin nimi
Dekompositio -
Linkit -
Graafin ominaisuudet
Laskutuspäiväkirjat: Päätietoryhmä
Laskutuspäiväkirjat properties:
Nimi Laskutuspäiväkirjat Sisältää hlötietoja Kyllä
Laskutuspäiväkirjat relationships:
-
Laskutuspäiväkirjat subgraphs:
Graafin tyyppi Graafin nimi
Dekompositio -
Linkit -
Graafin ominaisuudet
KirjanpitoL1366/1997, 10 vuotta/Laki/Sähköisesti/Kyllä/Sähköisesti/Muulla tav...: AMS
KirjanpitoL1366/1997, 10 vuotta/Laki/Sähköisesti/Kyllä/Sähköisesti/Muulla tav... properties:
Säilytysaika KirjanpitoL1366/1997, 10 vuotta Säilytysajan peruste Laki Säilytystapa Sähköisesti Siirretäänkö säilytysajan jälkeen arkistoon? Kyllä Arkistointitapa Sähköisesti Hävitystapa Muulla tavoin tietoturvallisesti
KirjanpitoL1366/1997, 10 vuotta/Laki/Sähköisesti/Kyllä/Sähköisesti/Muulla tav... relationships:
-
KirjanpitoL1366/1997, 10 vuotta/Laki/Sähköisesti/Kyllä/Sähköisesti/Muulla tav... subgraphs:
Graafin tyyppi Graafin nimi
Dekompositio -
Linkit -
Graafin ominaisuudet
Perintään siirrettävien maksamattomien laskujen asiakirja-aineistot: Keskeinen tietoaineisto
Perintään siirrettävien maksamattomien laskujen asiakirja-aineistot properties:
Perintään siirrettävien maksamattomien laskujen asiakirja-aineistot relationships:
-
Perintään siirrettävien maksamattomien laskujen asiakirja-aineistot subgraphs:
Graafin tyyppi Graafin nimi
Dekompositio -
Linkit -
Graafin ominaisuudet
Perintään siirrettävien maksamattomien laskujen asiakirja-aineistot: Päätietoryhmä
Perintään siirrettävien maksamattomien laskujen asiakirja-aineistot properties:
Nimi Perintään siirrettävien maksamattomien laskujen asiakirja-aineistot Kuvaus - Maksutapahtumien ja maksuerien listat, tulojäämäluettelot - Velkomis- ja maksumääräysasiakirjat Sisältää hlötietoja Kyllä
Perintään siirrettävien maksamattomien laskujen asiakirja-aineistot relationships:
-
Perintään siirrettävien maksamattomien laskujen asiakirja-aineistot subgraphs:
Graafin tyyppi Graafin nimi
Dekompositio -
Linkit -
Graafin ominaisuudet
UlosottoL37/1895, 10 vuotta viimeisestä päätöksestä/maksusta/Laki/Sähköisesti...: AMS
UlosottoL37/1895, 10 vuotta viimeisestä päätöksestä/maksusta/Laki/Sähköisesti... properties:
Säilytysaika UlosottoL37/1895, 10 vuotta viimeisestä päätöksestä/maksusta Säilytysajan peruste Laki Säilytystapa Sähköisesti Siirretäänkö säilytysajan jälkeen arkistoon? Kyllä Arkistointitapa Sähköisesti Hävitystapa Muulla tavoin tietoturvallisesti
UlosottoL37/1895, 10 vuotta viimeisestä päätöksestä/maksusta/Laki/Sähköisesti... relationships:
-
UlosottoL37/1895, 10 vuotta viimeisestä päätöksestä/maksusta/Laki/Sähköisesti... subgraphs:
Graafin tyyppi Graafin nimi
Dekompositio -
Linkit -
Graafin ominaisuudet
Palkkiot: Keskeinen tietoaineisto
Palkkiot relationships:
-
Palkkiot subgraphs:
Graafin tyyppi Graafin nimi
Dekompositio -
Linkit -
Graafin ominaisuudet
Palkkiot: Päätietoryhmä
Palkkiot properties:
Nimi Palkkiot Kuvaus Perhe- ja omaishoitajien palkkiot Sisältää hlötietoja Ei
Palkkiot relationships:
-
Palkkiot subgraphs:
Graafin tyyppi Graafin nimi
Dekompositio -
Linkit -
Graafin ominaisuudet
Ostopalvelusopimukset: Keskeinen tietoaineisto
Ostopalvelusopimukset properties:
Ostopalvelusopimukset relationships:
-
Ostopalvelusopimukset subgraphs:
Graafin tyyppi Graafin nimi
Dekompositio -
Linkit -
Graafin ominaisuudet
Ostopalvelusopimukset: Päätietoryhmä
Ostopalvelusopimukset properties:
Nimi Ostopalvelusopimukset Kuvaus Sopimukset ulkoisilta palveluntuottajilta. Sisältää hlötietoja Ei
Ostopalvelusopimukset relationships:
-
Ostopalvelusopimukset subgraphs:
Graafin tyyppi Graafin nimi
Dekompositio -
Linkit -
Graafin ominaisuudet
Adoptioneuvonta: Keskeinen tietoaineisto
Adoptioneuvonta properties:
Adoptioneuvonta relationships:
-
Adoptioneuvonta subgraphs:
Graafin tyyppi Graafin nimi
Dekompositio -
Linkit -
Graafin ominaisuudet
Adoptioneuvonta: Päätietoryhmä
Adoptioneuvonta properties:
Nimi Adoptioneuvonta Kuvaus sosiaalipalvelu, jossa tuetaan sosiaalihuollon asiakkaana olevaa adoptoitavaa lasta, adoptoitavan lapsen vanhempia, adoptiota hakevia henkilöitä, adoptiovanhempia tai adoptoitua henkilöä adoptiota koskevissa asioissa sekä valvotaan lapsen edun toteutumista adoptiossa. Huom. Adoptioneuvonnan yhteydessä on selvitettävä adoption edellytysten täyttyminen, huolehdittava lapsen sijoittamisesta adoptiovanhempien luokse, selvitettävä edellytykset lapsen ja aikaisempien vanhempien välisestä yhteydenpidosta sopimiseen, varmistettava, että adoptiovanhemmat ryhtyvät toimenpiteisiin adoption vahvistamiseksi sekä seurattava sijoituksen onnistumista. Adoptioneuvontaan kuuluu myös adoption jälkeinen tuki, jota voidaan antaa tarvittaessa pitkänkin ajan kuluttua adoptiosta. Adoptioneuvonnan antajia ovat kuntien sosiaalihuollon toimielimet sekä adoptiotoimistot, jotka ovat saaneet Sosiaali- ja terveysalan lupa- ja valvontaviraston (Valvira) luvan harjoittaa adoptioneuvontaa. Adoptioneuvonta voi koskea kotimaista, kansainvälistä tai perheen sisäistä adoptiota. Adoptioneuvonta ei kuitenkaan sisällä kansainvälistä adoptiopalvelua, jossa avustetaan adoptionhakijaa alle 18-vuotiaan lapsen kansainväliseen adoptioon liittyvissä toimenpiteissä ja valvotaan adoption toteutumista lapsen edun mukaisesti. Sitä antavat tietyt kansainvälisen adoptiopalvelun antajat, jotka ovat saaneet toimintaansa adoptiolautakunnan luvan. Sisältää hlötietoja Kyllä
Adoptioneuvonta relationships:
-
Adoptioneuvonta subgraphs:
Graafin tyyppi Graafin nimi
Dekompositio -
Linkit -
Graafin ominaisuudet
Laki sosiaalihuollon asiakasasiakirjoista 254/2015, Adoptioneuvonta Kaikki as...: AMS
Laki sosiaalihuollon asiakasasiakirjoista 254/2015, Adoptioneuvonta Kaikki as... properties:
Säilytysaika Laki sosiaalihuollon asiakasasiakirjoista 254/2015, Adoptioneuvonta Kaikki asiakasasiakirjat 120 vuotta lapsen syntymästä, paitsi rauenneet adoptioasiat 40 vuotta adoptioneuvonnan keskeyttämispäätöksestä. Pysyvästi säilytetään 8., 18. ja 28. päivänä syntyneiden kaikki asiakasasiakirjat. Säilytysajan peruste Laki Säilytystapa Sähköisesti Siirretäänkö säilytysajan jälkeen arkistoon? Ei Arkistointitapa Sähköisesti Hävitystapa Muulla tavoin tietoturvallisesti
Laki sosiaalihuollon asiakasasiakirjoista 254/2015, Adoptioneuvonta Kaikki as... relationships:
-
Laki sosiaalihuollon asiakasasiakirjoista 254/2015, Adoptioneuvonta Kaikki as... subgraphs:
Graafin tyyppi Graafin nimi
Dekompositio -
Linkit -
Graafin ominaisuudet
Kasvatus ja perheneuvonta: Keskeinen tietoaineisto
Kasvatus ja perheneuvonta properties:
Kasvatus ja perheneuvonta relationships:
-
Kasvatus ja perheneuvonta subgraphs:
Graafin tyyppi Graafin nimi
Dekompositio -
Linkit -
Graafin ominaisuudet
Kasvatus ja perheneuvonta: Päätietoryhmä
Kasvatus ja perheneuvonta properties:
Nimi Kasvatus ja perheneuvonta Sisältää hlötietoja Kyllä
Kasvatus ja perheneuvonta relationships:
-
Kasvatus ja perheneuvonta subgraphs:
Graafin tyyppi Graafin nimi
Dekompositio -
Linkit -
Graafin ominaisuudet
Laki sosiaalihuollon asiakasasiakirjoista 254/2015, Kaikki asiakasasiakirjat ...: AMS
Laki sosiaalihuollon asiakasasiakirjoista 254/2015, Kaikki asiakasasiakirjat ... properties:
Säilytysaika Laki sosiaalihuollon asiakasasiakirjoista 254/2015, Kaikki asiakasasiakirjat 120 vuotta lapsen syntymästä, paitsi jos asiakkuus ei jatku tarpeen selvittämisen jälkeen, 30 vuotta selvittämisen päättymisestä Säilytysajan peruste Laki Säilytystapa Sähköisesti Siirretäänkö säilytysajan jälkeen arkistoon? Ei Arkistointitapa Sähköisesti Hävitystapa Muulla tavoin tietoturvallisesti
Laki sosiaalihuollon asiakasasiakirjoista 254/2015, Kaikki asiakasasiakirjat ... relationships:
-
Laki sosiaalihuollon asiakasasiakirjoista 254/2015, Kaikki asiakasasiakirjat ... subgraphs:
Graafin tyyppi Graafin nimi
Dekompositio -
Linkit -
Graafin ominaisuudet
Lastensuojelu: Keskeinen tietoaineisto
Lastensuojelu properties:
Lastensuojelu relationships:
-
Lastensuojelu subgraphs:
Graafin tyyppi Graafin nimi
Dekompositio -
Linkit -
Graafin ominaisuudet
Lastensuojelu: Päätietoryhmä
Lastensuojelu properties:
Nimi Lastensuojelu Sisältää hlötietoja Kyllä
Lastensuojelu relationships:
-
Lastensuojelu subgraphs:
Graafin tyyppi Graafin nimi
Dekompositio -
Linkit -
Graafin ominaisuudet
Laki sosiaalihuollon asiakasasiakirjoista 254/2015, Lastensuojelu Lastensuoje...: AMS
Laki sosiaalihuollon asiakasasiakirjoista 254/2015, Lastensuojelu Lastensuoje... properties:
Säilytysaika Laki sosiaalihuollon asiakasasiakirjoista 254/2015, Lastensuojelu Lastensuojeluilmoitukset säilytetään 30 vuotta. Kaikki muut asiakasasiakirjat säilytetään 120 vuotta lapsen syntymästä. Pysyvästi säilytetään päätökset, suunnitelmat ja asiakaskertomukset. Säilytysajan peruste Laki Säilytystapa Sähköisesti Siirretäänkö säilytysajan jälkeen arkistoon? Ei Arkistointitapa Sähköisesti Hävitystapa Muulla tavoin tietoturvallisesti
Laki sosiaalihuollon asiakasasiakirjoista 254/2015, Lastensuojelu Lastensuoje... relationships:
-
Laki sosiaalihuollon asiakasasiakirjoista 254/2015, Lastensuojelu Lastensuoje... subgraphs:
Graafin tyyppi Graafin nimi
Dekompositio -
Linkit -
Graafin ominaisuudet
Puolison elatusavun vahvistaminen: Keskeinen tietoaineisto
Puolison elatusavun vahvistaminen properties:
Puolison elatusavun vahvistaminen relationships:
-
Puolison elatusavun vahvistaminen subgraphs:
Graafin tyyppi Graafin nimi
Dekompositio -
Linkit -
Graafin ominaisuudet
Puolison elatusavun vahvistaminen: Päätietoryhmä
Puolison elatusavun vahvistaminen properties:
Nimi Puolison elatusavun vahvistaminen Sisältää hlötietoja Kyllä
Puolison elatusavun vahvistaminen relationships:
-
Puolison elatusavun vahvistaminen subgraphs:
Graafin tyyppi Graafin nimi
Dekompositio -
Linkit -
Graafin ominaisuudet
Laki sosiaalihuollon asiakasasiakirjoista 254/2015, Kaikki vahvistetut elatus...: AMS
Laki sosiaalihuollon asiakasasiakirjoista 254/2015, Kaikki vahvistetut elatus... properties:
Säilytysaika Laki sosiaalihuollon asiakasasiakirjoista 254/2015, Kaikki vahvistetut elatussopimukset säilytetään pysyvästi. Muut asiakasasiakirjat säilytetään 30 vuotta asian käsittelyn päättymisestä. Säilytysajan peruste Laki
Laki sosiaalihuollon asiakasasiakirjoista 254/2015, Kaikki vahvistetut elatus... relationships:
-
Laki sosiaalihuollon asiakasasiakirjoista 254/2015, Kaikki vahvistetut elatus... subgraphs:
Graafin tyyppi Graafin nimi
Dekompositio -
Linkit -
Graafin ominaisuudet
Päihdehuolto: Keskeinen tietoaineisto
Päihdehuolto relationships:
-
Päihdehuolto subgraphs:
Graafin tyyppi Graafin nimi
Dekompositio -
Linkit -
Graafin ominaisuudet
Päihdehuolto: Päätietoryhmä
Päihdehuolto properties:
Nimi Päihdehuolto Sisältää hlötietoja Kyllä
Päihdehuolto relationships:
-
Päihdehuolto subgraphs:
Graafin tyyppi Graafin nimi
Dekompositio -
Linkit -
Graafin ominaisuudet
Laki sosiaalihuollon asiakasasiakirjoista 254/2015, Kaikki asiakasasiakirjat ...: AMS
Laki sosiaalihuollon asiakasasiakirjoista 254/2015, Kaikki asiakasasiakirjat ... properties:
Säilytysaika Laki sosiaalihuollon asiakasasiakirjoista 254/2015, Kaikki asiakasasiakirjat säilytetään 30 vuotta palvelun päättymisestä tai 12 vuotta asiakkaan kuolemasta. Pysyvästi säilytetään 8., 18. ja 28. päivänä syntyneiden kaikki asiakasasiakirjat. Säilytysajan peruste Laki Säilytystapa Sähköisesti Siirretäänkö säilytysajan jälkeen arkistoon? Ei Arkistointitapa Sähköisesti Hävitystapa Muulla tavoin tietoturvallisesti
Laki sosiaalihuollon asiakasasiakirjoista 254/2015, Kaikki asiakasasiakirjat ... relationships:
-
Laki sosiaalihuollon asiakasasiakirjoista 254/2015, Kaikki asiakasasiakirjat ... subgraphs:
Graafin tyyppi Graafin nimi
Dekompositio -
Linkit -
Graafin ominaisuudet
Sosiaaliasiamiestoiminta: Keskeinen tietoaineisto
Sosiaaliasiamiestoiminta properties:
Sosiaaliasiamiestoiminta relationships:
-
Sosiaaliasiamiestoiminta subgraphs:
Graafin tyyppi Graafin nimi
Dekompositio -
Linkit -
Graafin ominaisuudet
Sosiaaliasiamiestoiminta: Päätietoryhmä
Sosiaaliasiamiestoiminta properties:
Nimi Sosiaaliasiamiestoiminta Sisältää hlötietoja Kyllä
Sosiaaliasiamiestoiminta relationships:
-
Sosiaaliasiamiestoiminta subgraphs:
Graafin tyyppi Graafin nimi
Dekompositio -
Linkit -
Graafin ominaisuudet
Laki sosiaalihuollon asiakasasiakirjoista 254/2015, Kaikki asiakasasiakirjat ...: AMS
Laki sosiaalihuollon asiakasasiakirjoista 254/2015, Kaikki asiakasasiakirjat ... properties:
Säilytysaika Laki sosiaalihuollon asiakasasiakirjoista 254/2015, Kaikki asiakasasiakirjat säilytetään 30 vuotta asian käsittelyn päättymisestä. Säilytysajan peruste Laki Säilytystapa Sähköisesti Siirretäänkö säilytysajan jälkeen arkistoon? Ei Arkistointitapa Sähköisesti Hävitystapa Muulla tavoin tietoturvallisesti
Laki sosiaalihuollon asiakasasiakirjoista 254/2015, Kaikki asiakasasiakirjat ... relationships:
-
Laki sosiaalihuollon asiakasasiakirjoista 254/2015, Kaikki asiakasasiakirjat ... subgraphs:
Graafin tyyppi Graafin nimi
Dekompositio -
Linkit -
Graafin ominaisuudet
Sosiaalihuoltolain mukaiset palvelut: Keskeinen tietoaineisto
Sosiaalihuoltolain mukaiset palvelut properties:
Sosiaalihuoltolain mukaiset palvelut relationships:
-
Sosiaalihuoltolain mukaiset palvelut subgraphs:
Graafin tyyppi Graafin nimi
Dekompositio -
Linkit -
Graafin ominaisuudet
Sosiaalihuoltolain mukaiset palvelut: Päätietoryhmä
Sosiaalihuoltolain mukaiset palvelut properties:
Nimi Sosiaalihuoltolain mukaiset palvelut Sisältää hlötietoja Kyllä
Sosiaalihuoltolain mukaiset palvelut relationships:
-
Sosiaalihuoltolain mukaiset palvelut subgraphs:
Graafin tyyppi Graafin nimi
Dekompositio -
Linkit -
Graafin ominaisuudet
Laki sosiaalihuollon asiakasasiakirjoista 254/2015, Kaikki asiakasasiakirjat ...: AMS
Laki sosiaalihuollon asiakasasiakirjoista 254/2015, Kaikki asiakasasiakirjat ... properties:
Säilytysaika Laki sosiaalihuollon asiakasasiakirjoista 254/2015, Kaikki asiakasasiakirjat säilytetään 30 vuotta palvelun päättymisestä tai 12 vuotta asiakkaan kuolemasta. Pysyvästi säilytetään 8., 18. ja 28. päivänä syntyneiden kaikki asiakasasiakirjat. Säilytysajan peruste Laki Säilytystapa Sähköisesti Siirretäänkö säilytysajan jälkeen arkistoon? Ei Arkistointitapa Sähköisesti Hävitystapa Muulla tavoin tietoturvallisesti
Laki sosiaalihuollon asiakasasiakirjoista 254/2015, Kaikki asiakasasiakirjat ... relationships:
-
Laki sosiaalihuollon asiakasasiakirjoista 254/2015, Kaikki asiakasasiakirjat ... subgraphs:
Graafin tyyppi Graafin nimi
Dekompositio -
Linkit -
Graafin ominaisuudet
Sosiaalinen luototus: Keskeinen tietoaineisto
Sosiaalinen luototus properties:
Sosiaalinen luototus relationships:
-
Sosiaalinen luototus subgraphs:
Graafin tyyppi Graafin nimi
Dekompositio -
Linkit -
Graafin ominaisuudet
Sosiaalinen luototus: Päätietoryhmä
Sosiaalinen luototus properties:
Nimi Sosiaalinen luototus Sisältää hlötietoja Kyllä
Sosiaalinen luototus relationships:
-
Sosiaalinen luototus subgraphs:
Graafin tyyppi Graafin nimi
Dekompositio -
Linkit -
Graafin ominaisuudet
Laki sosiaalihuollon asiakasasiakirjoista 254/2015, Kaikki asiakasasiakirjat ...: AMS
Laki sosiaalihuollon asiakasasiakirjoista 254/2015, Kaikki asiakasasiakirjat ... properties:
Säilytysaika Laki sosiaalihuollon asiakasasiakirjoista 254/2015, Kaikki asiakasasiakirjat säilytetään 30 vuotta palvelun päättymisestä. Säilytysajan peruste Laki Säilytystapa Sähköisesti Siirretäänkö säilytysajan jälkeen arkistoon? Ei Arkistointitapa Sähköisesti Hävitystapa Muulla tavoin tietoturvallisesti
Laki sosiaalihuollon asiakasasiakirjoista 254/2015, Kaikki asiakasasiakirjat ... relationships:
-
Laki sosiaalihuollon asiakasasiakirjoista 254/2015, Kaikki asiakasasiakirjat ... subgraphs:
Graafin tyyppi Graafin nimi
Dekompositio -
Linkit -
Graafin ominaisuudet
Toimeentulotuki: Keskeinen tietoaineisto
Toimeentulotuki properties:
Toimeentulotuki relationships:
-
Toimeentulotuki subgraphs:
Graafin tyyppi Graafin nimi
Dekompositio -
Linkit -
Graafin ominaisuudet
Toimeentulotuki: Päätietoryhmä
Toimeentulotuki properties:
Nimi Toimeentulotuki Sisältää hlötietoja Kyllä
Toimeentulotuki relationships:
-
Toimeentulotuki subgraphs:
Graafin tyyppi Graafin nimi
Dekompositio -
Linkit -
Graafin ominaisuudet
Laki sosiaalihuollon asiakasasiakirjoista 254/2015, Kaikki asiakasasiakirjat ...: AMS
Laki sosiaalihuollon asiakasasiakirjoista 254/2015, Kaikki asiakasasiakirjat ... properties:
Säilytysaika Laki sosiaalihuollon asiakasasiakirjoista 254/2015, Kaikki asiakasasiakirjat säilytetään 12 vuotta palvelun päättymisestä. Pysyvästi säilytetään 8., 18. ja 28. päivänä syntyneiden kaikki asiakasasiakirjat Säilytysajan peruste Laki Säilytystapa Sähköisesti Siirretäänkö säilytysajan jälkeen arkistoon? Ei Arkistointitapa Sähköisesti Hävitystapa Muulla tavoin tietoturvallisesti
Laki sosiaalihuollon asiakasasiakirjoista 254/2015, Kaikki asiakasasiakirjat ... relationships:
-
Laki sosiaalihuollon asiakasasiakirjoista 254/2015, Kaikki asiakasasiakirjat ... subgraphs:
Graafin tyyppi Graafin nimi
Dekompositio -
Linkit -
Graafin ominaisuudet
Työttömien työllistymisen tukeminen: Keskeinen tietoaineisto
Työttömien työllistymisen tukeminen properties:
Työttömien työllistymisen tukeminen relationships:
-
Työttömien työllistymisen tukeminen subgraphs:
Graafin tyyppi Graafin nimi
Dekompositio -
Linkit -
Graafin ominaisuudet
Työttömien työllistymisen tukeminen: Päätietoryhmä
Työttömien työllistymisen tukeminen properties:
Nimi Työttömien työllistymisen tukeminen Sisältää hlötietoja Kyllä
Työttömien työllistymisen tukeminen relationships:
-
Työttömien työllistymisen tukeminen subgraphs:
Graafin tyyppi Graafin nimi
Dekompositio -
Linkit -
Graafin ominaisuudet
Laki sosiaalihuollon asiakasasiakirjoista 254/2015, Kaikki asiakasasiakirjat ...: AMS
Laki sosiaalihuollon asiakasasiakirjoista 254/2015, Kaikki asiakasasiakirjat ... properties:
Säilytysaika Laki sosiaalihuollon asiakasasiakirjoista 254/2015, Kaikki asiakasasiakirjat säilytetään 30 vuotta palvelun päättymisestä tai 12 vuotta asiakkaan kuolemasta. Säilytysajan peruste Laki Säilytystapa Sähköisesti Siirretäänkö säilytysajan jälkeen arkistoon? Ei Arkistointitapa Sähköisesti Hävitystapa Muulla tavoin tietoturvallisesti
Laki sosiaalihuollon asiakasasiakirjoista 254/2015, Kaikki asiakasasiakirjat ... relationships:
-
Laki sosiaalihuollon asiakasasiakirjoista 254/2015, Kaikki asiakasasiakirjat ... subgraphs:
Graafin tyyppi Graafin nimi
Dekompositio -
Linkit -
Graafin ominaisuudet
Vammaispalvelut: Keskeinen tietoaineisto
Vammaispalvelut properties:
Vammaispalvelut relationships:
-
Vammaispalvelut subgraphs:
Graafin tyyppi Graafin nimi
Dekompositio -
Linkit -
Graafin ominaisuudet
Vammaispalvelut: Päätietoryhmä
Vammaispalvelut properties:
Nimi Vammaispalvelut Sisältää hlötietoja Kyllä
Vammaispalvelut relationships:
-
Vammaispalvelut subgraphs:
Graafin tyyppi Graafin nimi
Dekompositio -
Linkit -
Graafin ominaisuudet
Laki sosiaalihuollon asiakasasiakirjoista 254/2015, Kaikki asiakasasiakirjat ...: AMS
Laki sosiaalihuollon asiakasasiakirjoista 254/2015, Kaikki asiakasasiakirjat ... properties:
Säilytysaika Laki sosiaalihuollon asiakasasiakirjoista 254/2015, Kaikki asiakasasiakirjat säilytetään 30 vuotta palvelun päättymisestä tai 12 vuotta asiakkaan kuolemasta. Pysyvästi säilytetään 8., 18. ja 28. päivänä syntyneiden kaikki asiakasasiakirjat Säilytysajan peruste Laki Säilytystapa Sähköisesti Siirretäänkö säilytysajan jälkeen arkistoon? Ei Arkistointitapa Sähköisesti Hävitystapa Muulla tavoin tietoturvallisesti
Laki sosiaalihuollon asiakasasiakirjoista 254/2015, Kaikki asiakasasiakirjat ... relationships:
-
Laki sosiaalihuollon asiakasasiakirjoista 254/2015, Kaikki asiakasasiakirjat ... subgraphs:
Graafin tyyppi Graafin nimi
Dekompositio -
Linkit -
Graafin ominaisuudet
Vammaisten henkilöiden työllistymisen tukeminen: Keskeinen tietoaineisto
Vammaisten henkilöiden työllistymisen tukeminen properties:
Vammaisten henkilöiden työllistymisen tukeminen relationships:
-
Vammaisten henkilöiden työllistymisen tukeminen subgraphs:
Graafin tyyppi Graafin nimi
Dekompositio -
Linkit -
Graafin ominaisuudet
Vammaisten henkilöiden työllistymisen tukeminen: Päätietoryhmä
Vammaisten henkilöiden työllistymisen tukeminen properties:
Nimi Vammaisten henkilöiden työllistymisen tukeminen Sisältää hlötietoja Kyllä
Vammaisten henkilöiden työllistymisen tukeminen relationships:
-
Vammaisten henkilöiden työllistymisen tukeminen subgraphs:
Graafin tyyppi Graafin nimi
Dekompositio -
Linkit -
Graafin ominaisuudet
Laki sosiaalihuollon asiakasasiakirjoista 254/2015, Kaikki asiakasasiakirjat ...: AMS
Laki sosiaalihuollon asiakasasiakirjoista 254/2015, Kaikki asiakasasiakirjat ... properties:
Säilytysaika Laki sosiaalihuollon asiakasasiakirjoista 254/2015, Kaikki asiakasasiakirjat säilytetään 30 vuotta palvelun päättymisestä tai 12 vuotta asiakkaan kuolemasta. Pysyvästi säilytetään 8., 18. ja 28. päivänä syntyneiden kaikki asiakasasiakirjat. Säilytysajan peruste Laki Säilytystapa Sähköisesti Siirretäänkö säilytysajan jälkeen arkistoon? Ei Arkistointitapa Sähköisesti Hävitystapa Muulla tavoin tietoturvallisesti
Laki sosiaalihuollon asiakasasiakirjoista 254/2015, Kaikki asiakasasiakirjat ... relationships:
-
Laki sosiaalihuollon asiakasasiakirjoista 254/2015, Kaikki asiakasasiakirjat ... subgraphs:
Graafin tyyppi Graafin nimi
Dekompositio -
Linkit -
Graafin ominaisuudet
Perheasioiden sovittelu: Keskeinen tietoaineisto
Perheasioiden sovittelu properties:
Perheasioiden sovittelu relationships:
-
Perheasioiden sovittelu subgraphs:
Graafin tyyppi Graafin nimi
Dekompositio -
Linkit -
Graafin ominaisuudet
Perheasioiden sovittelu: Päätietoryhmä
Perheasioiden sovittelu properties:
Nimi Perheasioiden sovittelu Sisältää hlötietoja Kyllä
Perheasioiden sovittelu relationships:
-
Perheasioiden sovittelu subgraphs:
Graafin tyyppi Graafin nimi
Dekompositio -
Linkit -
Graafin ominaisuudet
Laki sosiaalihuollon asiakasasiakirjoista 254/2015,Kaikki asiakasasiakirjat s...: AMS
Laki sosiaalihuollon asiakasasiakirjoista 254/2015,Kaikki asiakasasiakirjat s... properties:
Säilytysaika Laki sosiaalihuollon asiakasasiakirjoista 254/2015,Kaikki asiakasasiakirjat säilytetään 30 vuotta palvelun päättymisestä tai 12 vuotta asiakkaan kuolemasta. Säilytysajan peruste Laki Säilytystapa Sähköisesti Siirretäänkö säilytysajan jälkeen arkistoon? Ei Arkistointitapa Sähköisesti Hävitystapa Muulla tavoin tietoturvallisesti
Laki sosiaalihuollon asiakasasiakirjoista 254/2015,Kaikki asiakasasiakirjat s... relationships:
-
Laki sosiaalihuollon asiakasasiakirjoista 254/2015,Kaikki asiakasasiakirjat s... subgraphs:
Graafin tyyppi Graafin nimi
Dekompositio -
Linkit -
Graafin ominaisuudet
Omaishoidon tuki: Keskeinen tietoaineisto
Omaishoidon tuki properties:
Omaishoidon tuki relationships:
-
Omaishoidon tuki subgraphs:
Graafin tyyppi Graafin nimi
Dekompositio -
Linkit -
Graafin ominaisuudet
Omaishoidon tuki: Päätietoryhmä
Omaishoidon tuki properties:
Nimi Omaishoidon tuki Sisältää hlötietoja Kyllä
Omaishoidon tuki relationships:
-
Omaishoidon tuki subgraphs:
Graafin tyyppi Graafin nimi
Dekompositio -
Linkit -
Graafin ominaisuudet
Laki sosiaalihuollon asiakasasiakirjoista 254/2015, Asiakasasiakirjat säilyte...: AMS
Laki sosiaalihuollon asiakasasiakirjoista 254/2015, Asiakasasiakirjat säilyte... properties:
Säilytysaika Laki sosiaalihuollon asiakasasiakirjoista 254/2015, Asiakasasiakirjat säilytetään 30 vuotta palvelun päättymisestä tai 12 vuotta asiakkaan kuolemasta. Pysyvästi säilytetään 8., 18. ja 28. päivänä syntyneitä koskevat päätökset, suunnitelmat ja asiakaskertomukset. Säilytysajan peruste Laki Säilytystapa Sähköisesti Siirretäänkö säilytysajan jälkeen arkistoon? Ei Arkistointitapa Sähköisesti Hävitystapa Muulla tavoin tietoturvallisesti
Laki sosiaalihuollon asiakasasiakirjoista 254/2015, Asiakasasiakirjat säilyte... relationships:
-
Laki sosiaalihuollon asiakasasiakirjoista 254/2015, Asiakasasiakirjat säilyte... subgraphs:
Graafin tyyppi Graafin nimi
Dekompositio -
Linkit -
Graafin ominaisuudet
Lapsen huollon ja tapaamisoikeuden turvaaminen: Keskeinen tietoaineisto
Lapsen huollon ja tapaamisoikeuden turvaaminen properties:
Lapsen huollon ja tapaamisoikeuden turvaaminen relationships:
-
Lapsen huollon ja tapaamisoikeuden turvaaminen subgraphs:
Graafin tyyppi Graafin nimi
Dekompositio -
Linkit -
Graafin ominaisuudet
Lapsen huollon ja tapaamisoikeuden turvaaminen: Päätietoryhmä
Lapsen huollon ja tapaamisoikeuden turvaaminen properties:
Nimi Lapsen huollon ja tapaamisoikeuden turvaaminen Kuvaus Lastenvalvojan laatima asiakirja, jonka molemmat vanhemmat ja lastenvalvoja vahvistavat allekirjoituksellaan. Allekirjoitettu lomake arkistoidaan paperilla. Sisältää hlötietoja Kyllä
Lapsen huollon ja tapaamisoikeuden turvaaminen relationships:
-
Lapsen huollon ja tapaamisoikeuden turvaaminen subgraphs:
Graafin tyyppi Graafin nimi
Dekompositio -
Linkit -
Graafin ominaisuudet
Laki sosiaalihuollon asiakasasiakirjoista 254/2015, Kaikki asiakasasiakirjat ...: AMS
Laki sosiaalihuollon asiakasasiakirjoista 254/2015, Kaikki asiakasasiakirjat ... properties:
Säilytysaika Laki sosiaalihuollon asiakasasiakirjoista 254/2015, Kaikki asiakasasiakirjat säilytetään 120 vuotta lapsen syntymästä. Pysyvästi säilytetään 8., 18. ja 28. päivänä syntyneiden kaikki asiakasasiakirjat. Säilytysajan peruste Laki Säilytystapa Paperilla Siirretäänkö säilytysajan jälkeen arkistoon? Kyllä Arkistointitapa Paperilla Hävitystapa Silputaan
Laki sosiaalihuollon asiakasasiakirjoista 254/2015, Kaikki asiakasasiakirjat ... relationships:
-
Laki sosiaalihuollon asiakasasiakirjoista 254/2015, Kaikki asiakasasiakirjat ... subgraphs:
Graafin tyyppi Graafin nimi
Dekompositio -
Linkit -
Graafin ominaisuudet
Lapsen elatusavun vahvistaminen: Keskeinen tietoaineisto
Lapsen elatusavun vahvistaminen properties:
Lapsen elatusavun vahvistaminen relationships:
-
Lapsen elatusavun vahvistaminen subgraphs:
Graafin tyyppi Graafin nimi
Dekompositio -
Linkit -
Graafin ominaisuudet
Lapsen elatusavun vahvistaminen: Päätietoryhmä
Lapsen elatusavun vahvistaminen properties:
Nimi Lapsen elatusavun vahvistaminen Kuvaus Lastenvalvojan laatima asiakirja, vanhempien ja lastenvalvojan allekirjoituksella vahvistettu sopimus arkistoidaan paperilla. Sisältää hlötietoja Kyllä
Lapsen elatusavun vahvistaminen relationships:
-
Lapsen elatusavun vahvistaminen subgraphs:
Graafin tyyppi Graafin nimi
Dekompositio -
Linkit -
Graafin ominaisuudet
Laki sosiaalihuollon asiakasasiakirjoista 254/2015, Kaikki asiakasasiakirjat ...: AMS
Laki sosiaalihuollon asiakasasiakirjoista 254/2015, Kaikki asiakasasiakirjat ... properties:
Säilytysaika Laki sosiaalihuollon asiakasasiakirjoista 254/2015, Kaikki asiakasasiakirjat säilytetään 120 vuotta lapsen syntymästä. Pysyvästi säilytetään 8., 18. ja 28. päivänä syntyneiden kaikki asiakasasiakirjat Säilytysajan peruste Laki Säilytystapa Paperilla Siirretäänkö säilytysajan jälkeen arkistoon? Kyllä Arkistointitapa Paperilla Hävitystapa Silputaan
Laki sosiaalihuollon asiakasasiakirjoista 254/2015, Kaikki asiakasasiakirjat ... relationships:
-
Laki sosiaalihuollon asiakasasiakirjoista 254/2015, Kaikki asiakasasiakirjat ... subgraphs:
Graafin tyyppi Graafin nimi
Dekompositio -
Linkit -
Graafin ominaisuudet
Opiskeluhuollon kuraattoripalvelu ja muu opiskeluhuollon sosiaalityö: Keskeinen tietoaineisto
Opiskeluhuollon kuraattoripalvelu ja muu opiskeluhuollon sosiaalityö properties:
Opiskeluhuollon kuraattoripalvelu ja muu opiskeluhuollon sosiaalityö relationships:
-
Opiskeluhuollon kuraattoripalvelu ja muu opiskeluhuollon sosiaalityö subgraphs:
Graafin tyyppi Graafin nimi
Dekompositio -
Linkit -
Graafin ominaisuudet
Opiskeluhuollon kuraattoripalvelu ja muu opiskeluhuollon sosiaalityö: Päätietoryhmä
Opiskeluhuollon kuraattoripalvelu ja muu opiskeluhuollon sosiaalityö properties:
Nimi Opiskeluhuollon kuraattoripalvelu ja muu opiskeluhuollon sosiaalityö Sisältää hlötietoja Kyllä
Opiskeluhuollon kuraattoripalvelu ja muu opiskeluhuollon sosiaalityö relationships:
-
Opiskeluhuollon kuraattoripalvelu ja muu opiskeluhuollon sosiaalityö subgraphs:
Graafin tyyppi Graafin nimi
Dekompositio -
Linkit -
Graafin ominaisuudet
Laki sosiaalihuollon asiakasasiakirjoista 254/2015, Kaikki asiakirjat säilyte...: AMS
Laki sosiaalihuollon asiakasasiakirjoista 254/2015, Kaikki asiakirjat säilyte... properties:
Säilytysaika Laki sosiaalihuollon asiakasasiakirjoista 254/2015, Kaikki asiakirjat säilytetään 30 vuotta palvelun päättymisestä tai 12 vuotta asiakkaan kuolemasta. Säilytysajan peruste Laki Säilytystapa Sähköisesti Siirretäänkö säilytysajan jälkeen arkistoon? Ei Arkistointitapa Sähköisesti Hävitystapa Muulla tavoin tietoturvallisesti
Laki sosiaalihuollon asiakasasiakirjoista 254/2015, Kaikki asiakirjat säilyte... relationships:
-
Laki sosiaalihuollon asiakasasiakirjoista 254/2015, Kaikki asiakirjat säilyte... subgraphs:
Graafin tyyppi Graafin nimi
Dekompositio -
Linkit -
Graafin ominaisuudet
Kotoutumisen edistäminen: Keskeinen tietoaineisto
Kotoutumisen edistäminen properties:
Kotoutumisen edistäminen relationships:
-
Kotoutumisen edistäminen subgraphs:
Graafin tyyppi Graafin nimi
Dekompositio -
Linkit -
Graafin ominaisuudet
Kotoutumisen edistäminen: Päätietoryhmä
Kotoutumisen edistäminen properties:
Nimi Kotoutumisen edistäminen Sisältää hlötietoja Kyllä
Kotoutumisen edistäminen relationships:
-
Kotoutumisen edistäminen subgraphs:
Graafin tyyppi Graafin nimi
Dekompositio -
Linkit -
Graafin ominaisuudet
Laki sosiaalihuollon asiakasasiakirjoista 254/2015, Kotoutumisen edistäminen ...: AMS
Laki sosiaalihuollon asiakasasiakirjoista 254/2015, Kotoutumisen edistäminen ... properties:
Säilytysaika Laki sosiaalihuollon asiakasasiakirjoista 254/2015, Kotoutumisen edistäminen Kaikki asiakasasiakirjat säilytetään pysyvästi. Säilytysajan peruste Laki Säilytystapa Sähköisesti Siirretäänkö säilytysajan jälkeen arkistoon? Ei Arkistointitapa Sähköisesti Hävitystapa Muulla tavoin tietoturvallisesti
Laki sosiaalihuollon asiakasasiakirjoista 254/2015, Kotoutumisen edistäminen ... relationships:
-
Laki sosiaalihuollon asiakasasiakirjoista 254/2015, Kotoutumisen edistäminen ... subgraphs:
Graafin tyyppi Graafin nimi
Dekompositio -
Linkit -
Graafin ominaisuudet
Kotipalvelut: Keskeinen tietoaineisto
Kotipalvelut relationships:
-
Kotipalvelut subgraphs:
Graafin tyyppi Graafin nimi
Dekompositio -
Linkit -
Graafin ominaisuudet
Kotipalvelut: Päätietoryhmä
Kotipalvelut properties:
Nimi Kotipalvelut Sisältää hlötietoja Kyllä
Kotipalvelut relationships:
-
Kotipalvelut subgraphs:
Graafin tyyppi Graafin nimi
Dekompositio -
Linkit -
Graafin ominaisuudet
Laki sosiaalihuollon asiakasasiakirjoista 254/2015,Kaikki asiakasasiakirjat s...: AMS
Laki sosiaalihuollon asiakasasiakirjoista 254/2015,Kaikki asiakasasiakirjat s... properties:
Säilytysaika Laki sosiaalihuollon asiakasasiakirjoista 254/2015,Kaikki asiakasasiakirjat säilytetään 30 vuotta palvelun päättymisestä tai 12 vuotta asiakkaan kuolemasta. Pysyvästi säilytetään 8., 18. ja 28. päivänä syntyneiden päätökset, suunnitelmat ja asiakaskertomukset Säilytysajan peruste Laki Säilytystapa Sähköisesti Siirretäänkö säilytysajan jälkeen arkistoon? Ei Arkistointitapa Sähköisesti Hävitystapa Muulla tavoin tietoturvallisesti
Laki sosiaalihuollon asiakasasiakirjoista 254/2015,Kaikki asiakasasiakirjat s... relationships:
-
Laki sosiaalihuollon asiakasasiakirjoista 254/2015,Kaikki asiakasasiakirjat s... subgraphs:
Graafin tyyppi Graafin nimi
Dekompositio -
Linkit -
Graafin ominaisuudet
Kehitysvammaisten erityishuolto: Keskeinen tietoaineisto
Kehitysvammaisten erityishuolto properties:
Kehitysvammaisten erityishuolto relationships:
-
Kehitysvammaisten erityishuolto subgraphs:
Graafin tyyppi Graafin nimi
Dekompositio -
Linkit -
Graafin ominaisuudet
Kehitysvammaisten erityishuolto: Päätietoryhmä
Kehitysvammaisten erityishuolto properties:
Nimi Kehitysvammaisten erityishuolto Sisältää hlötietoja Kyllä
Kehitysvammaisten erityishuolto relationships:
-
Kehitysvammaisten erityishuolto subgraphs:
Graafin tyyppi Graafin nimi
Dekompositio -
Linkit -
Graafin ominaisuudet
Laki sosiaalihuollon asiakasasiakirjoista 254/2015, Kaikki asiakasasiakirjat ...: AMS
Laki sosiaalihuollon asiakasasiakirjoista 254/2015, Kaikki asiakasasiakirjat ... properties:
Säilytysaika Laki sosiaalihuollon asiakasasiakirjoista 254/2015, Kaikki asiakasasiakirjat säilytetään 30 vuotta palvelun päättymisestä tai 12 vuotta asiakkaan kuolemasta. Pysyvästi säilytetään 8., 18. ja 28. päivänä syntyneiden kaikki asiakasasiakirjat. Säilytysajan peruste Laki Säilytystapa Sähköisesti Siirretäänkö säilytysajan jälkeen arkistoon? Ei Arkistointitapa Sähköisesti Hävitystapa Muulla tavoin tietoturvallisesti
Laki sosiaalihuollon asiakasasiakirjoista 254/2015, Kaikki asiakasasiakirjat ... relationships:
-
Laki sosiaalihuollon asiakasasiakirjoista 254/2015, Kaikki asiakasasiakirjat ... subgraphs:
Graafin tyyppi Graafin nimi
Dekompositio -
Linkit -
Graafin ominaisuudet
Isyyden selvittäminen: Keskeinen tietoaineisto
Isyyden selvittäminen properties:
Isyyden selvittäminen relationships:
-
Isyyden selvittäminen subgraphs:
Graafin tyyppi Graafin nimi
Dekompositio -
Linkit -
Graafin ominaisuudet
Isyyden selvittäminen: Päätietoryhmä
Isyyden selvittäminen properties:
Nimi Isyyden selvittäminen Sisältää hlötietoja Kyllä
Isyyden selvittäminen relationships:
-
Isyyden selvittäminen subgraphs:
Graafin tyyppi Graafin nimi
Dekompositio -
Linkit -
Graafin ominaisuudet
Laki sosiaalihuollon asiakasasiakirjoista, Kaikki asiakasasiakirjat 120 vuott...: AMS
Laki sosiaalihuollon asiakasasiakirjoista, Kaikki asiakasasiakirjat 120 vuott... properties:
Säilytysaika Laki sosiaalihuollon asiakasasiakirjoista, Kaikki asiakasasiakirjat 120 vuotta lapsen syntymästä. Pysyvästi säilytetään 8., 18. ja 28. päivänä syntyneiden kaikki asiakasasiakirjat Säilytysajan peruste Laki Säilytystapa Paperilla Siirretäänkö säilytysajan jälkeen arkistoon? Kyllä Arkistointitapa Paperilla Hävitystapa Silputaan
Laki sosiaalihuollon asiakasasiakirjoista, Kaikki asiakasasiakirjat 120 vuott... relationships:
-
Laki sosiaalihuollon asiakasasiakirjoista, Kaikki asiakasasiakirjat 120 vuott... subgraphs:
Graafin tyyppi Graafin nimi
Dekompositio -
Linkit -
Graafin ominaisuudet
Ikääntyneiden palvelut: Keskeinen tietoaineisto
Ikääntyneiden palvelut properties:
Ikääntyneiden palvelut relationships:
-
Ikääntyneiden palvelut subgraphs:
Graafin tyyppi Graafin nimi
Dekompositio -
Linkit -
Graafin ominaisuudet
Ikääntyneiden palvelut: Päätietoryhmä
Ikääntyneiden palvelut properties:
Nimi Ikääntyneiden palvelut Sisältää hlötietoja Kyllä
Ikääntyneiden palvelut relationships:
-
Ikääntyneiden palvelut subgraphs:
Graafin tyyppi Graafin nimi
Dekompositio -
Linkit -
Graafin ominaisuudet
Laki sosiaalihuollon asiakirjoista 254/2015, kaikki asiakasasiakirjat säilyte...: AMS
Laki sosiaalihuollon asiakirjoista 254/2015, kaikki asiakasasiakirjat säilyte... properties:
Säilytysaika Laki sosiaalihuollon asiakirjoista 254/2015, kaikki asiakasasiakirjat säilytetään 30 vuotta palvelun päättymisestä tai 12 vuotta asiakkaan kuolemasta. Pysyvästi säilytetään 8., 18. ja 28. päivänä syntyneiden kaikki asiakasasiakirjat. Säilytysajan peruste Laki Säilytystapa Sähköisesti Siirretäänkö säilytysajan jälkeen arkistoon? Ei Arkistointitapa Sähköisesti Hävitystapa Muulla tavoin tietoturvallisesti
Laki sosiaalihuollon asiakirjoista 254/2015, kaikki asiakasasiakirjat säilyte... relationships:
-
Laki sosiaalihuollon asiakirjoista 254/2015, kaikki asiakasasiakirjat säilyte... subgraphs:
Graafin tyyppi Graafin nimi
Dekompositio -
Linkit -
Graafin ominaisuudet
Lakisääteisissä joukkotarkastus- ja seulontatutkimuksissa syntyvät asiakirjat: Keskeinen tietoaineisto
Lakisääteisissä joukkotarkastus- ja seulontatutkimuksissa syntyvät asiakirjat properties:
Lakisääteisissä joukkotarkastus- ja seulontatutkimuksissa syntyvät asiakirjat relationships:
-
Lakisääteisissä joukkotarkastus- ja seulontatutkimuksissa syntyvät asiakirjat subgraphs:
Graafin tyyppi Graafin nimi
Dekompositio -
Linkit -
Graafin ominaisuudet
Lakisääteisissä joukkotarkastus- ja seulontatutkimuksissa syntyvät asiakirjat: Päätietoryhmä
Lakisääteisissä joukkotarkastus- ja seulontatutkimuksissa syntyvät asiakirjat properties:
Nimi Lakisääteisissä joukkotarkastus- ja seulontatutkimuksissa syntyvät asiakirjat Kuvaus Esim. - papaseulonnat ja vastaukset - mammografiaseulonnat ja vastaukset - sikiöseulonnat ja vastaukset Tietovastuullinen Johtajaylilääkäri Vastuurooli sisältövastuu Lähde Potilastietojärjestelmä Sisältää hlötietoja Kyllä
Lakisääteisissä joukkotarkastus- ja seulontatutkimuksissa syntyvät asiakirjat relationships:
-
Lakisääteisissä joukkotarkastus- ja seulontatutkimuksissa syntyvät asiakirjat subgraphs:
Graafin tyyppi Graafin nimi
Dekompositio -
Linkit -
Graafin ominaisuudet
STM:n asetus potilasasiakirjoista 12 vuotta kuolemasta tai 120 vuotta potilaa...: AMS
STM:n asetus potilasasiakirjoista 12 vuotta kuolemasta tai 120 vuotta potilaa... properties:
Säilytysaika STM:n asetus potilasasiakirjoista 12 vuotta kuolemasta tai 120 vuotta potilaan syntymästä Säilytysajan peruste Laki Säilytystapa Sähköisesti Siirretäänkö säilytysajan jälkeen arkistoon? Ei Arkistointitapa Sähköisesti Hävitystapa Muulla tavoin tietoturvallisesti
STM:n asetus potilasasiakirjoista 12 vuotta kuolemasta tai 120 vuotta potilaa... relationships:
-
STM:n asetus potilasasiakirjoista 12 vuotta kuolemasta tai 120 vuotta potilaa... subgraphs:
Graafin tyyppi Graafin nimi
Dekompositio -
Linkit -
Graafin ominaisuudet
Hampaiden kipsimallit: Keskeinen tietoaineisto
Hampaiden kipsimallit properties:
Hampaiden kipsimallit relationships:
-
Hampaiden kipsimallit subgraphs:
Graafin tyyppi Graafin nimi
Dekompositio -
Linkit -
Graafin ominaisuudet
Hampaiden kipsimallit: Päätietoryhmä
Hampaiden kipsimallit properties:
Nimi Hampaiden kipsimallit Sisältää hlötietoja Ei
Hampaiden kipsimallit relationships:
-
Hampaiden kipsimallit subgraphs:
Graafin tyyppi Graafin nimi
Dekompositio -
Linkit -
Graafin ominaisuudet
STM:n asetus potilasasiakirjoista, voidaan antaa potilaalle tai hävittää hoid...: AMS
STM:n asetus potilasasiakirjoista, voidaan antaa potilaalle tai hävittää hoid... properties:
Säilytysaika STM:n asetus potilasasiakirjoista, voidaan antaa potilaalle tai hävittää hoidon päätyttyä. Säilytysajan peruste Laki Hävitystapa Muulla tavoin tietoturvallisesti
STM:n asetus potilasasiakirjoista, voidaan antaa potilaalle tai hävittää hoid... relationships:
-
STM:n asetus potilasasiakirjoista, voidaan antaa potilaalle tai hävittää hoid... subgraphs:
Graafin tyyppi Graafin nimi
Dekompositio -
Linkit -
Graafin ominaisuudet
Palautetut lähetteet, saapumatta jääneiden potilaiden erilliset läheteasiakir...: Keskeinen tietoaineisto
Palautetut lähetteet, saapumatta jääneiden potilaiden erilliset läheteasiakir... properties:
Palautetut lähetteet, saapumatta jääneiden potilaiden erilliset läheteasiakir... relationships:
-
Palautetut lähetteet, saapumatta jääneiden potilaiden erilliset läheteasiakir... subgraphs:
Graafin tyyppi Graafin nimi
Dekompositio -
Linkit -
Graafin ominaisuudet
Palautetut lähetteet, saapumatta jääneiden potilaiden erilliset läheteasiakir...: Päätietoryhmä
Palautetut lähetteet, saapumatta jääneiden potilaiden erilliset läheteasiakir... properties:
Nimi Palautetut lähetteet, saapumatta jääneiden potilaiden erilliset läheteasiakirjat (joista ei ole syntynyt hoitovastuuta) Sisältää hlötietoja Kyllä
Palautetut lähetteet, saapumatta jääneiden potilaiden erilliset läheteasiakir... relationships:
-
Palautetut lähetteet, saapumatta jääneiden potilaiden erilliset läheteasiakir... subgraphs:
Graafin tyyppi Graafin nimi
Dekompositio -
Linkit -
Graafin ominaisuudet
STM:n asetus potilasasiakirjoista, 12 vuotta lähetteen saapumisesta/Laki/Sähk...: AMS
STM:n asetus potilasasiakirjoista, 12 vuotta lähetteen saapumisesta/Laki/Sähk... properties:
Säilytysaika STM:n asetus potilasasiakirjoista, 12 vuotta lähetteen saapumisesta Säilytysajan peruste Laki Säilytystapa Sähköisesti Siirretäänkö säilytysajan jälkeen arkistoon? Ei Arkistointitapa Sähköisesti Hävitystapa Muulla tavoin tietoturvallisesti
STM:n asetus potilasasiakirjoista, 12 vuotta lähetteen saapumisesta/Laki/Sähk... relationships:
-
STM:n asetus potilasasiakirjoista, 12 vuotta lähetteen saapumisesta/Laki/Sähk... subgraphs:
Graafin tyyppi Graafin nimi
Dekompositio -
Linkit -
Graafin ominaisuudet
Ajan- ja hoidonvarauspäiväkirjat, uloskirjaus, poliklinikka-, osastohoito-, t...: Keskeinen tietoaineisto
Ajan- ja hoidonvarauspäiväkirjat, uloskirjaus, poliklinikka-, osastohoito-, t... properties:
Ajan- ja hoidonvarauspäiväkirjat, uloskirjaus, poliklinikka-, osastohoito-, t... relationships:
-
Ajan- ja hoidonvarauspäiväkirjat, uloskirjaus, poliklinikka-, osastohoito-, t... subgraphs:
Graafin tyyppi Graafin nimi
Dekompositio -
Linkit -
Graafin ominaisuudet
Ajan- ja hoidonvarauspäiväkirjat, uloskirjaus, poliklinikka-, osastohoito-, t...: Päätietoryhmä
Ajan- ja hoidonvarauspäiväkirjat, uloskirjaus, poliklinikka-, osastohoito-, t... properties:
Nimi Ajan- ja hoidonvarauspäiväkirjat, uloskirjaus, poliklinikka-, osastohoito-, toimenpidepäiväkirjat ja vastaavat Kuvaus Sisältävät ajan- ja resurssivaraustietoja Tietovastuullinen Johtajaylilääkäri Vastuurooli sisältövastuu Sisältää hlötietoja Kyllä
Ajan- ja hoidonvarauspäiväkirjat, uloskirjaus, poliklinikka-, osastohoito-, t... relationships:
-
Ajan- ja hoidonvarauspäiväkirjat, uloskirjaus, poliklinikka-, osastohoito-, t... subgraphs:
Graafin tyyppi Graafin nimi
Dekompositio -
Linkit -
Graafin ominaisuudet
STM: asetus potilasasiakirjoista, 12 vuotta viimeisenkäynnin toteutumisesta/L...: AMS
STM: asetus potilasasiakirjoista, 12 vuotta viimeisenkäynnin toteutumisesta/L... properties:
Säilytysaika STM: asetus potilasasiakirjoista, 12 vuotta viimeisenkäynnin toteutumisesta Säilytysajan peruste Laki Säilytystapa Sähköisesti Siirretäänkö säilytysajan jälkeen arkistoon? Ei Arkistointitapa Sähköisesti Hävitystapa Muulla tavoin tietoturvallisesti
STM: asetus potilasasiakirjoista, 12 vuotta viimeisenkäynnin toteutumisesta/L... relationships:
-
STM: asetus potilasasiakirjoista, 12 vuotta viimeisenkäynnin toteutumisesta/L... subgraphs:
Graafin tyyppi Graafin nimi
Dekompositio -
Linkit -
Graafin ominaisuudet
Hoidon aloittamiseen/hoitoon liittyvät päätökset: Keskeinen tietoaineisto
Hoidon aloittamiseen/hoitoon liittyvät päätökset properties:
Hoidon aloittamiseen/hoitoon liittyvät päätökset relationships:
-
Hoidon aloittamiseen/hoitoon liittyvät päätökset subgraphs:
Graafin tyyppi Graafin nimi
Dekompositio -
Linkit -
Graafin ominaisuudet
Hoidon aloittamiseen/hoitoon liittyvät päätökset: Päätietoryhmä
Hoidon aloittamiseen/hoitoon liittyvät päätökset properties:
Nimi Hoidon aloittamiseen/hoitoon liittyvät päätökset Kuvaus Päätös tahdosta riippumattomaan psykiatriseen hoitoon ottamisesta, sen jatkamisesta tai lopettamisesta Tietovastuullinen Psykiatrian ylilääkäri Vastuurooli sisältövastuu Lähde Potilastietojärjestelmä Sisältää hlötietoja Kyllä Muuta Tarkoittaa säännösten perusteella tehtäviä kirjallisia päätöksiä.
Hoidon aloittamiseen/hoitoon liittyvät päätökset relationships:
-
Hoidon aloittamiseen/hoitoon liittyvät päätökset subgraphs:
Graafin tyyppi Graafin nimi
Dekompositio -
Linkit -
Graafin ominaisuudet
STM: asetus potilasasiakirjoista, 12 vuotta potilaan kuolemasta tai, jos siit...: AMS
STM: asetus potilasasiakirjoista, 12 vuotta potilaan kuolemasta tai, jos siit... properties:
Säilytysaika STM: asetus potilasasiakirjoista, 12 vuotta potilaan kuolemasta tai, jos siitä ei ole tietoa, 120 vuotta potilaan syntymästä. Säilytysajan peruste Laki Säilytystapa Paperilla Siirretäänkö säilytysajan jälkeen arkistoon? Kyllä Arkistointitapa Paperilla Hävitystapa Silputaan
STM: asetus potilasasiakirjoista, 12 vuotta potilaan kuolemasta tai, jos siit... relationships:
-
STM: asetus potilasasiakirjoista, 12 vuotta potilaan kuolemasta tai, jos siit... subgraphs:
Graafin tyyppi Graafin nimi
Dekompositio -
Linkit -
Graafin ominaisuudet
Röntgen kuvat, isotooppi- ja ultraäänikuvat sekä vastaavat: Keskeinen tietoaineisto
Röntgen kuvat, isotooppi- ja ultraäänikuvat sekä vastaavat properties:
Röntgen kuvat, isotooppi- ja ultraäänikuvat sekä vastaavat relationships:
-
Röntgen kuvat, isotooppi- ja ultraäänikuvat sekä vastaavat subgraphs:
Graafin tyyppi Graafin nimi
Dekompositio -
Linkit -
Graafin ominaisuudet
Röntgen kuvat, isotooppi- ja ultraäänikuvat sekä vastaavat: Päätietoryhmä
Röntgen kuvat, isotooppi- ja ultraäänikuvat sekä vastaavat properties:
Nimi Röntgen kuvat, isotooppi- ja ultraäänikuvat sekä vastaavat Kuvaus Röntgenkuvat (lukuun ottamatta hammaslääketieteellisiä röntgenkuvia), isotooppi- ja ultraäänikuvat sekä vastaavat Tietovastuullinen Johtajaylilääkäri Vastuurooli sisältövastuu Lähde Potilastietojärjestelmä Sisältää hlötietoja Kyllä Muuta Teknisesti epäonnistuneet tallenteet hävitetään välittömästi.
Röntgen kuvat, isotooppi- ja ultraäänikuvat sekä vastaavat relationships:
-
Röntgen kuvat, isotooppi- ja ultraäänikuvat sekä vastaavat subgraphs:
Graafin tyyppi Graafin nimi
Dekompositio -
Linkit -
Graafin ominaisuudet
STM:n asetus potilasasiakirjoista, 12 vuotta kuvauksesta; jos potilas on alai...: AMS
STM:n asetus potilasasiakirjoista, 12 vuotta kuvauksesta; jos potilas on alai... properties:
Säilytysaika STM:n asetus potilasasiakirjoista, 12 vuotta kuvauksesta; jos potilas on alaikäinen, 20 vuotta kuvauksesta. Säilytysajan peruste Laki Säilytystapa Sähköisesti Siirretäänkö säilytysajan jälkeen arkistoon? Ei Arkistointitapa Sähköisesti Hävitystapa Muulla tavoin tietoturvallisesti
STM:n asetus potilasasiakirjoista, 12 vuotta kuvauksesta; jos potilas on alai... relationships:
-
STM:n asetus potilasasiakirjoista, 12 vuotta kuvauksesta; jos potilas on alai... subgraphs:
Graafin tyyppi Graafin nimi
Dekompositio -
Linkit -
Graafin ominaisuudet
Lääkärinlausunnot ja -todistukset: Keskeinen tietoaineisto
Lääkärinlausunnot ja -todistukset properties:
Lääkärinlausunnot ja -todistukset relationships:
-
Lääkärinlausunnot ja -todistukset subgraphs:
Graafin tyyppi Graafin nimi
Dekompositio -
Linkit -
Graafin ominaisuudet
Lääkärinlausunnot ja -todistukset: Päätietoryhmä
Lääkärinlausunnot ja -todistukset properties:
Nimi Lääkärinlausunnot ja -todistukset Kuvaus Muut lääkärinlausunnot ja todistukset kuin B-lausunto. Lääkärintodistukset työhönsijoitus-, alku- ja määräaikaistarkastuksista Tietovastuullinen Johtajaylilääkäri Vastuurooli sisältövastuu Lähde Potilastietojärjestelmä Sisältää hlötietoja Kyllä
Lääkärinlausunnot ja -todistukset relationships:
-
Lääkärinlausunnot ja -todistukset subgraphs:
Graafin tyyppi Graafin nimi
Dekompositio -
Linkit -
Graafin ominaisuudet
STM:n asetus potilasasiakirjoista, 12 vuotta lausunnon/ todistuksen antamises...: AMS
STM:n asetus potilasasiakirjoista, 12 vuotta lausunnon/ todistuksen antamises... properties:
Säilytysaika STM:n asetus potilasasiakirjoista, 12 vuotta lausunnon/ todistuksen antamisesta Säilytysajan peruste Laki Säilytystapa Sähköisesti Siirretäänkö säilytysajan jälkeen arkistoon? Ei Arkistointitapa Sähköisesti Hävitystapa Muulla tavoin tietoturvallisesti
STM:n asetus potilasasiakirjoista, 12 vuotta lausunnon/ todistuksen antamises... relationships:
-
STM:n asetus potilasasiakirjoista, 12 vuotta lausunnon/ todistuksen antamises... subgraphs:
Graafin tyyppi Graafin nimi
Dekompositio -
Linkit -
Graafin ominaisuudet
Lääkärinlausunnot ja -todistukset, B-todistus: Keskeinen tietoaineisto
Lääkärinlausunnot ja -todistukset, B-todistus properties:
Lääkärinlausunnot ja -todistukset, B-todistus relationships:
-
Lääkärinlausunnot ja -todistukset, B-todistus subgraphs:
Graafin tyyppi Graafin nimi
Dekompositio -
Linkit -
Graafin ominaisuudet
Lääkärinlausunnot ja -todistukset, B-todistus: Päätietoryhmä
Lääkärinlausunnot ja -todistukset, B-todistus properties:
Nimi Lääkärinlausunnot ja -todistukset, B-todistus Kuvaus Lääkärinlausunnot ja -todistukset (myös työterveyshuoltolainsäädännössä edellytetyt todistukset) Tietovastuullinen Johtajaylilääkäri Vastuurooli sisältövastuu Lähde Potilastietojärjestelmä Sisältää hlötietoja Kyllä
Lääkärinlausunnot ja -todistukset, B-todistus relationships:
-
Lääkärinlausunnot ja -todistukset, B-todistus subgraphs:
Graafin tyyppi Graafin nimi
Dekompositio -
Linkit -
Graafin ominaisuudet
STM:n asetus potilasasiakiroista, 12 vuotta potilaan kuolemasta tai, jos siit...: AMS
STM:n asetus potilasasiakiroista, 12 vuotta potilaan kuolemasta tai, jos siit... properties:
Säilytysaika STM:n asetus potilasasiakiroista, 12 vuotta potilaan kuolemasta tai, jos siitä ei ole tietoa, 120 vuotta potilaan syntymästä. Säilytysajan peruste Laki Säilytystapa Sähköisesti Siirretäänkö säilytysajan jälkeen arkistoon? Ei Arkistointitapa Sähköisesti Hävitystapa Muulla tavoin tietoturvallisesti
STM:n asetus potilasasiakiroista, 12 vuotta potilaan kuolemasta tai, jos siit... relationships:
-
STM:n asetus potilasasiakiroista, 12 vuotta potilaan kuolemasta tai, jos siit... subgraphs:
Graafin tyyppi Graafin nimi
Dekompositio -
Linkit -
Graafin ominaisuudet
Potilaskohtainen hoitoon liittyvä paperimuotoinen kirjeenvaihto: Keskeinen tietoaineisto
Potilaskohtainen hoitoon liittyvä paperimuotoinen kirjeenvaihto properties:
Potilaskohtainen hoitoon liittyvä paperimuotoinen kirjeenvaihto relationships:
-
Potilaskohtainen hoitoon liittyvä paperimuotoinen kirjeenvaihto subgraphs:
Graafin tyyppi Graafin nimi
Dekompositio -
Linkit -
Graafin ominaisuudet
Potilaskohtainen hoitoon liittyvä paperimuotoinen kirjeenvaihto: Päätietoryhmä
Potilaskohtainen hoitoon liittyvä paperimuotoinen kirjeenvaihto properties:
Nimi Potilaskohtainen hoitoon liittyvä paperimuotoinen kirjeenvaihto Kuvaus Ei tarkoiteta kantelu-, muistutus-, potilasvahinko- tai vastaavien asioiden kirjeenvaihtoa Sisältää hlötietoja Kyllä
Potilaskohtainen hoitoon liittyvä paperimuotoinen kirjeenvaihto relationships:
-
Potilaskohtainen hoitoon liittyvä paperimuotoinen kirjeenvaihto subgraphs:
Graafin tyyppi Graafin nimi
Dekompositio -
Linkit -
Graafin ominaisuudet
STM:n asetus potilasasiakirjoista, 12 vuotta kirjeen tai viestin päiväyksestä...: AMS
STM:n asetus potilasasiakirjoista, 12 vuotta kirjeen tai viestin päiväyksestä... properties:
Säilytysaika STM:n asetus potilasasiakirjoista, 12 vuotta kirjeen tai viestin päiväyksestä Säilytysajan peruste Laki Säilytystapa Paperilla Siirretäänkö säilytysajan jälkeen arkistoon? Ei Arkistointitapa Paperilla Hävitystapa Silputaan
STM:n asetus potilasasiakirjoista, 12 vuotta kirjeen tai viestin päiväyksestä... relationships:
-
STM:n asetus potilasasiakirjoista, 12 vuotta kirjeen tai viestin päiväyksestä... subgraphs:
Graafin tyyppi Graafin nimi
Dekompositio -
Linkit -
Graafin ominaisuudet
Hammaslääketieteelliset röntgenkuvat: Keskeinen tietoaineisto
Hammaslääketieteelliset röntgenkuvat properties:
Hammaslääketieteelliset röntgenkuvat relationships:
-
Hammaslääketieteelliset röntgenkuvat subgraphs:
Graafin tyyppi Graafin nimi
Dekompositio -
Linkit -
Graafin ominaisuudet
Hammaslääketieteelliset röntgenkuvat: Päätietoryhmä
Hammaslääketieteelliset röntgenkuvat properties:
Nimi Hammaslääketieteelliset röntgenkuvat Tietovastuullinen Johtajaylilääkäri Vastuurooli sisältövastuu Lähde Potilastietojärjestelmä Sisältää hlötietoja Kyllä
Hammaslääketieteelliset röntgenkuvat relationships:
-
Hammaslääketieteelliset röntgenkuvat subgraphs:
Graafin tyyppi Graafin nimi
Dekompositio -
Linkit -
Graafin ominaisuudet
STM: asetus potilasasiakirjoista, Kuvat, joista potilas voidaan yksiselitteis...: AMS
STM: asetus potilasasiakirjoista, Kuvat, joista potilas voidaan yksiselitteis... properties:
Säilytysaika STM: asetus potilasasiakirjoista, Kuvat, joista potilas voidaan yksiselitteisesti tunnistaa tai jotka ovat hoidon tai oikeuslääketieteelliseltä kannalta merkityksellisiä: 12 vuotta potilaan kuolemasta tai, jos siitä ei ole tietoa, 120 vuotta potilaan syntymästä. Muut hammaslääketieteelliset röntgenkuvat: 12 vuotta kuvauksesta Säilytysajan peruste Laki Säilytystapa Sähköisesti Siirretäänkö säilytysajan jälkeen arkistoon? Ei Arkistointitapa Sähköisesti Hävitystapa Muulla tavoin tietoturvallisesti
STM: asetus potilasasiakirjoista, Kuvat, joista potilas voidaan yksiselitteis... relationships:
-
STM: asetus potilasasiakirjoista, Kuvat, joista potilas voidaan yksiselitteis... subgraphs:
Graafin tyyppi Graafin nimi
Dekompositio -
Linkit -
Graafin ominaisuudet
Laboratoriotulokset, tuloskäyrät: Keskeinen tietoaineisto
Laboratoriotulokset, tuloskäyrät properties:
Laboratoriotulokset, tuloskäyrät relationships:
-
Laboratoriotulokset, tuloskäyrät subgraphs:
Graafin tyyppi Graafin nimi
Dekompositio -
Linkit -
Graafin ominaisuudet
Laboratoriotulokset, tuloskäyrät: Päätietoryhmä
Laboratoriotulokset, tuloskäyrät properties:
Nimi Laboratoriotulokset, tuloskäyrät Kuvaus (esimerkiksi EEG, EKG, KTG tms), laboratoriotuloksista ja biosignaaleista laaditut lausunnot, röntgenlausunnot, patologin lausunnot Tietovastuullinen Johtajaylilääkäri Vastuurooli sisältövastuu Lähde Potilastietojärjestelmä Sisältää hlötietoja Kyllä Muuta Laboratoriotulosten ja niihin liittyvän lausunnon säilytysajat ovat näin samat. Säilytetään vain lopulliset tutkimustulokset, ei alustavia eikä niiden prosessien vaiheita. Laboratorion analyysilaitteisiin kertyvää raakadataa voidaan säilyttää laadunvarmistusta varten ko. laitteissa laitteen käyttöajan.
Laboratoriotulokset, tuloskäyrät relationships:
-
Laboratoriotulokset, tuloskäyrät subgraphs:
Graafin tyyppi Graafin nimi
Dekompositio -
Linkit -
Graafin ominaisuudet
STM:n asetus potilasasiakirjoista, Sähköisessä muodossa tallennetut: 12 vuott...: AMS
STM:n asetus potilasasiakirjoista, Sähköisessä muodossa tallennetut: 12 vuott... properties:
Säilytysaika STM:n asetus potilasasiakirjoista, Sähköisessä muodossa tallennetut: 12 vuotta potilaan kuolemasta tai, jos siitä ei ole tietoa, 120 vuotta potilaan syntymästä. Säilytysajan peruste Laki Säilytystapa Sähköisesti Siirretäänkö säilytysajan jälkeen arkistoon? Ei Arkistointitapa Sähköisesti Hävitystapa Muulla tavoin tietoturvallisesti
STM:n asetus potilasasiakirjoista, Sähköisessä muodossa tallennetut: 12 vuott... relationships:
-
STM:n asetus potilasasiakirjoista, Sähköisessä muodossa tallennetut: 12 vuott... subgraphs:
Graafin tyyppi Graafin nimi
Dekompositio -
Linkit -
Graafin ominaisuudet
Valokuvat, diakuvat, videot ja vastaavat puheterapian äänitteet, muut potilaa...: Keskeinen tietoaineisto
Valokuvat, diakuvat, videot ja vastaavat puheterapian äänitteet, muut potilaa... properties:
Valokuvat, diakuvat, videot ja vastaavat puheterapian äänitteet, muut potilaa... relationships:
-
Valokuvat, diakuvat, videot ja vastaavat puheterapian äänitteet, muut potilaa... subgraphs:
Graafin tyyppi Graafin nimi
Dekompositio -
Linkit -
Graafin ominaisuudet
Valokuvat, diakuvat, videot ja vastaavat puheterapian äänitteet, muut potilaa...: Päätietoryhmä
Valokuvat, diakuvat, videot ja vastaavat puheterapian äänitteet, muut potilaa... properties:
Nimi Valokuvat, diakuvat, videot ja vastaavat puheterapian äänitteet, muut potilaan seurantaan liittyvät äänitteet Kuvaus Valokuvat, diakuvat, videot ja vastaavat, puheterapian äänitteet, muut potilaan seurantaan liittyvät äänitteet Tietovastuullinen Johtajaylilääkäri Vastuurooli sisältövastuu Lähde Potilastietojärjestelmä Sisältää hlötietoja Kyllä Muuta Teknisesti epäonnistunut aineisto hävitetään välittömästi.
Valokuvat, diakuvat, videot ja vastaavat puheterapian äänitteet, muut potilaa... relationships:
-
Valokuvat, diakuvat, videot ja vastaavat puheterapian äänitteet, muut potilaa... subgraphs:
Graafin tyyppi Graafin nimi
Dekompositio -
Linkit -
Graafin ominaisuudet
STM:n asetus potilasasiakirjoista, Hoidon kannalta tarpeelliseksi arvioidut 1...: AMS
STM:n asetus potilasasiakirjoista, Hoidon kannalta tarpeelliseksi arvioidut 1... properties:
Säilytysaika STM:n asetus potilasasiakirjoista, Hoidon kannalta tarpeelliseksi arvioidut 12 vuotta aineiston tuottamisesta. Säilytysajan peruste Laki Säilytystapa Sähköisesti Siirretäänkö säilytysajan jälkeen arkistoon? Ei Arkistointitapa Sähköisesti Hävitystapa Muulla tavoin tietoturvallisesti
STM:n asetus potilasasiakirjoista, Hoidon kannalta tarpeelliseksi arvioidut 1... relationships:
-
STM:n asetus potilasasiakirjoista, Hoidon kannalta tarpeelliseksi arvioidut 1... subgraphs:
Graafin tyyppi Graafin nimi
Dekompositio -
Linkit -
Graafin ominaisuudet
Tutkimus- ja laskenta-aineistot, tiedonkeruulomakkeet: Keskeinen tietoaineisto
Tutkimus- ja laskenta-aineistot, tiedonkeruulomakkeet properties:
Tutkimus- ja laskenta-aineistot, tiedonkeruulomakkeet relationships:
-
Tutkimus- ja laskenta-aineistot, tiedonkeruulomakkeet subgraphs:
Graafin tyyppi Graafin nimi
Dekompositio -
Linkit -
Graafin ominaisuudet
Tutkimus- ja laskenta-aineistot, tiedonkeruulomakkeet: Päätietoryhmä
Tutkimus- ja laskenta-aineistot, tiedonkeruulomakkeet properties:
Nimi Tutkimus- ja laskenta-aineistot, tiedonkeruulomakkeet Kuvaus Puheterapian testiaineistot, psykologin testausasiakirjat, ravitsemusterapian ateriasuunnitelmat ja laskelmat, työntekijöiden yleisen työkyvyn ylläpitoon liittyvät yksilöasiakirjat, kuten työkykyindeksilomakkeet, työstressikyselyn ja työkuntoprofiilin tiedot ja vastaavat tiedonkeruulomakkeet Tietovastuullinen Johtajaylilääkäri Vastuurooli sisältövastuu Sisältää hlötietoja Kyllä Muuta Muut kuin yhteenvedot ja hoitokertomukseen tehdyt merkinnät, joiden tallennus on perusteltua. Erilaiset toimintakykymittarit (muun muassa RAVA, RAI), audit, liikkumisresepti, Lene, Lumiukkotesti ja vastaavat tutkimukset ja kyselyt. Paperimuotoiset tiedonkeruulomakkeet, kuten toimintakyky, hoitoisuusluokitus- ja potilaan itsensä täyttämät esitietolomakkeet voidaan hävittää heti kun niiden tiedot on siirretty sähköiseen potilastietojärjestelmään ja kun niiden käyttötarkoitus on saavutettu. Kanta-arkisto
Tutkimus- ja laskenta-aineistot, tiedonkeruulomakkeet relationships:
-
Tutkimus- ja laskenta-aineistot, tiedonkeruulomakkeet subgraphs:
Graafin tyyppi Graafin nimi
Dekompositio -
Linkit -
Graafin ominaisuudet
STM:n asetus 12 vuotta asiakirjan laatimisesta/Laki/Paperilla/Kyllä/Paperilla...: AMS
STM:n asetus 12 vuotta asiakirjan laatimisesta/Laki/Paperilla/Kyllä/Paperilla... properties:
Säilytysaika STM:n asetus 12 vuotta asiakirjan laatimisesta Säilytysajan peruste Laki Säilytystapa Paperilla Siirretäänkö säilytysajan jälkeen arkistoon? Kyllä Arkistointitapa Paperilla Hävitystapa Silputaan
STM:n asetus 12 vuotta asiakirjan laatimisesta/Laki/Paperilla/Kyllä/Paperilla... relationships:
-
STM:n asetus 12 vuotta asiakirjan laatimisesta/Laki/Paperilla/Kyllä/Paperilla... subgraphs:
Graafin tyyppi Graafin nimi
Dekompositio -
Linkit -
Graafin ominaisuudet
Potilaan tahdon ilmaisevat asiakirjat: Keskeinen tietoaineisto
Potilaan tahdon ilmaisevat asiakirjat properties:
Potilaan tahdon ilmaisevat asiakirjat relationships:
-
Potilaan tahdon ilmaisevat asiakirjat subgraphs:
Graafin tyyppi Graafin nimi
Dekompositio -
Linkit -
Graafin ominaisuudet
Potilaan tahdon ilmaisevat asiakirjat: Päätietoryhmä
Potilaan tahdon ilmaisevat asiakirjat properties:
Nimi Potilaan tahdon ilmaisevat asiakirjat Kuvaus - elinluovutuskortti - hoitotahto - ruumiinluovutustestamentti Tietovastuullinen Johtajaylilääkäri Vastuurooli sisältövastuu Lähde Potilastietojärjestelmä Sisältää hlötietoja Kyllä Muuta Asiakirjasta säilytetään kaikki versiot. Kanta-arkisto
Potilaan tahdon ilmaisevat asiakirjat relationships:
-
Potilaan tahdon ilmaisevat asiakirjat subgraphs:
Graafin tyyppi Graafin nimi
Dekompositio -
Linkit -
Graafin ominaisuudet
STM:n asetus potilasasiakirjoista, 12 vuotta potilaan kuolemasta tai, jos sii...: AMS
STM:n asetus potilasasiakirjoista, 12 vuotta potilaan kuolemasta tai, jos sii... properties:
Säilytysaika STM:n asetus potilasasiakirjoista, 12 vuotta potilaan kuolemasta tai, jos siitä ei ole tietoa, 120 vuotta potilaan syntymästä. Säilytysajan peruste Laki Säilytystapa Sähköisesti Siirretäänkö säilytysajan jälkeen arkistoon? Ei Arkistointitapa Sähköisesti Hävitystapa Muulla tavoin tietoturvallisesti
STM:n asetus potilasasiakirjoista, 12 vuotta potilaan kuolemasta tai, jos sii... relationships:
-
STM:n asetus potilasasiakirjoista, 12 vuotta potilaan kuolemasta tai, jos sii... subgraphs:
Graafin tyyppi Graafin nimi
Dekompositio -
Linkit -
Graafin ominaisuudet
Lähete-, hoitopalaute-, ja konsultaatioasiakirjat: Keskeinen tietoaineisto
Lähete-, hoitopalaute-, ja konsultaatioasiakirjat properties:
Lähete-, hoitopalaute-, ja konsultaatioasiakirjat relationships:
-
Lähete-, hoitopalaute-, ja konsultaatioasiakirjat subgraphs:
Graafin tyyppi Graafin nimi
Dekompositio -
Linkit -
Graafin ominaisuudet
Lähete-, hoitopalaute-, ja konsultaatioasiakirjat: Päätietoryhmä
Lähete-, hoitopalaute-, ja konsultaatioasiakirjat properties:
Nimi Lähete-, hoitopalaute-, ja konsultaatioasiakirjat Tietovastuullinen Johtajaylilääkäri Vastuurooli sisältövastuu Sisältää hlötietoja Kyllä
Lähete-, hoitopalaute-, ja konsultaatioasiakirjat relationships:
-
Lähete-, hoitopalaute-, ja konsultaatioasiakirjat subgraphs:
Graafin tyyppi Graafin nimi
Dekompositio -
Linkit -
Graafin ominaisuudet
STM:n asetus potilasasiakirjoista, 12 vuotta potilaan kuolemasta tai, jos sii...: AMS
STM:n asetus potilasasiakirjoista, 12 vuotta potilaan kuolemasta tai, jos sii... properties:
Säilytysaika STM:n asetus potilasasiakirjoista, 12 vuotta potilaan kuolemasta tai, jos siitä ei ole tietoa, 120 vuotta potilaan syntymästä. Säilytysajan peruste Laki Säilytystapa Sähköisesti Siirretäänkö säilytysajan jälkeen arkistoon? Ei Arkistointitapa Sähköisesti Hävitystapa Muulla tavoin tietoturvallisesti
STM:n asetus potilasasiakirjoista, 12 vuotta potilaan kuolemasta tai, jos sii... relationships:
-
STM:n asetus potilasasiakirjoista, 12 vuotta potilaan kuolemasta tai, jos sii... subgraphs:
Graafin tyyppi Graafin nimi
Dekompositio -
Linkit -
Graafin ominaisuudet
Hoidon suunnitteluun, toteutukseen, seurantaan ja arviointeihin liittyvät mer...: Keskeinen tietoaineisto
Hoidon suunnitteluun, toteutukseen, seurantaan ja arviointeihin liittyvät mer... properties:
Hoidon suunnitteluun, toteutukseen, seurantaan ja arviointeihin liittyvät mer... relationships:
-
Hoidon suunnitteluun, toteutukseen, seurantaan ja arviointeihin liittyvät mer... subgraphs:
Graafin tyyppi Graafin nimi
Dekompositio -
Linkit -
Graafin ominaisuudet
Hoidon suunnitteluun, toteutukseen, seurantaan ja arviointeihin liittyvät mer...: Päätietoryhmä
Hoidon suunnitteluun, toteutukseen, seurantaan ja arviointeihin liittyvät mer... properties:
Nimi Hoidon suunnitteluun, toteutukseen, seurantaan ja arviointeihin liittyvät merkinnät ja merkinnöistä muodostetut asiakirjat Kuvaus Hoidon välittömään seurantaan liittyvät merkinnät (näistä merkinnöistä muodostetut asiakirjat) kuten fysiologiset tilannearviot, päivittäiset seurantatiedot, diabetes- ja verenpaineseurantamerkinnät, lastenneuvolan ja kouluterveydenhuollon päivittäiset merkinnät, synnytyskertomukset, anestesiakertomukset ym. Tietovastuullinen Johtajaylilääkäri Vastuurooli sisältövastuu Lähde Potilastietojärjestelmä Sisältää hlötietoja Kyllä Muuta Kanta-arkisto
Hoidon suunnitteluun, toteutukseen, seurantaan ja arviointeihin liittyvät mer... relationships:
-
Hoidon suunnitteluun, toteutukseen, seurantaan ja arviointeihin liittyvät mer... subgraphs:
Graafin tyyppi Graafin nimi
Dekompositio -
Linkit -
Graafin ominaisuudet
STM:n asetus potilasasiakirjoista, 12 vuotta potilaan kuolemasta tai, jos sii...: AMS
STM:n asetus potilasasiakirjoista, 12 vuotta potilaan kuolemasta tai, jos sii... properties:
Säilytysaika STM:n asetus potilasasiakirjoista, 12 vuotta potilaan kuolemasta tai, jos siitä ei ole tietoa, 120 vuotta potilaan syntymästä. Säilytysajan peruste Laki Säilytystapa Sähköisesti Siirretäänkö säilytysajan jälkeen arkistoon? Ei Arkistointitapa Sähköisesti Hävitystapa Muulla tavoin tietoturvallisesti
STM:n asetus potilasasiakirjoista, 12 vuotta potilaan kuolemasta tai, jos sii... relationships:
-
STM:n asetus potilasasiakirjoista, 12 vuotta potilaan kuolemasta tai, jos sii... subgraphs:
Graafin tyyppi Graafin nimi
Dekompositio -
Linkit -
Graafin ominaisuudet
Yhteenvedot: Keskeinen tietoaineisto
Yhteenvedot relationships:
-
Yhteenvedot subgraphs:
Graafin tyyppi Graafin nimi
Dekompositio -
Linkit -
Graafin ominaisuudet
Yhteenvedot: Päätietoryhmä
Yhteenvedot properties:
Nimi Yhteenvedot Kuvaus Eri terveydenhuollon ammattihenkilöiden palvelutapahtuman aikana tekemät yhteenvedot (loppuarviot/ väliarviot) potilaan ohjaus- ja hoitotarpeen määrittämisestä, toteutuksesta, arvioinnista ja päättämisestä, esim. - potilaskertomuksen erikoisalakohtaiset yhteenvedot - hoitotyön yhteenvedon yhteenveto-otsikon alle kirjatut merkinnät - neuvola-, koulu- ja aikuisiän terveydenhoitomerkinnät/ikäryhmäkohtaiset yhteenvedot - suun ja hampaiden terveydenhuoltomerkinnät - kuuloon, näköön, kasvuun ja rokotusten seurantaan liittyvät merkinnät - yhteenvedot erityistyöntekijöiden antamasta hoidosta tai kuntoutuksesta (mikäli eivät jo ole erikoisalan merkintöinä) - leikkaus- ja muiden toimenpidekertomusten yhteenvedot (mikäli eivät jo ole erikoisalan merkintöinä) Tietovastuullinen Johtajaylilääkäri Vastuurooli sisältövastuu Lähde Potilastietojärjestelmä Sisältää hlötietoja Kyllä Muuta Yhteenvedot/tiivistelmät sisältävät keskeiset tiedot potilaan terveys- ja sairaushistoriasta. Kanta-arkisto
Yhteenvedot relationships:
-
Yhteenvedot subgraphs:
Graafin tyyppi Graafin nimi
Dekompositio -
Linkit -
Graafin ominaisuudet
STM:n asetus potilasasiakirjoista, 12 vuotta potilaan kuolemasta tai, jos sii...: AMS
STM:n asetus potilasasiakirjoista, 12 vuotta potilaan kuolemasta tai, jos sii... properties:
Säilytysaika STM:n asetus potilasasiakirjoista, 12 vuotta potilaan kuolemasta tai, jos siitä ei ole tietoa, 120 vuotta potilaan syntymästä. Alle 1-vuotiaina kuolleiden tietoja säilytetään 120 vuotta lapsen syntymästä. Säilytysajan peruste Laki Säilytystapa Sähköisesti Siirretäänkö säilytysajan jälkeen arkistoon? Ei Arkistointitapa Sähköisesti Hävitystapa Muulla tavoin tietoturvallisesti
STM:n asetus potilasasiakirjoista, 12 vuotta potilaan kuolemasta tai, jos sii... relationships:
-
STM:n asetus potilasasiakirjoista, 12 vuotta potilaan kuolemasta tai, jos sii... subgraphs:
Graafin tyyppi Graafin nimi
Dekompositio -
Linkit -
Graafin ominaisuudet
18. ja 28. päivinä syntyneiden potilasasiakirjat julkisessa terveydenhuollossa: Keskeinen tietoaineisto
18. ja 28. päivinä syntyneiden potilasasiakirjat julkisessa terveydenhuollossa properties:
18. ja 28. päivinä syntyneiden potilasasiakirjat julkisessa terveydenhuollossa relationships:
-
18. ja 28. päivinä syntyneiden potilasasiakirjat julkisessa terveydenhuollossa subgraphs:
Graafin tyyppi Graafin nimi
Dekompositio -
Linkit -
Graafin ominaisuudet
18. ja 28. päivinä syntyneiden potilasasiakirjat julkisessa terveydenhuollossa: Päätietoryhmä
18. ja 28. päivinä syntyneiden potilasasiakirjat julkisessa terveydenhuollossa properties:
Nimi 18. ja 28. päivinä syntyneiden potilasasiakirjat julkisessa terveydenhuollossa Kuvaus Koskee ko. päivinä syntyneiden potilaskertomusaineistoa ja siihen liittyviä asiakirjoja, lukuun ottamatta: - tutkimus- ja laskenta-aineistoja sekä tiedonkeruulomakkeita (jäljempänä kohta 9), - sädehoidon kenttäkuvia ja kortistoja sekä solusalpaajahoitokortteja (kohta 12), - jäljempänä kohdassa 13 tarkoitettuja kuvantamistutkimustuloksia, valokuvia, diakuvia, videoita, äänitteitä ja vastaavia tallenteita, - jäljennöksiä toisten terveydenhuollontoimintayksikköjen muista kuin sähköisistä potilasasiakirjoista (kohta 14), - ajan- ja hoidonvarauspäiväkirjamerkintöjä taikka uloskirjaus, poliklinikka-, osastohoito-, toimenpidepäiväkirjamerkintöjä sekä vastaavia (kohta 20), - palautettuja lähetteitä, saapumatta jääneiden potilaiden erillisiä läheteasiakirjoja (joista ei ole syntynyt hoitovastuuta), Jos potilasasiakirjat on paperimuodossa arkistoitu jotakin muuta kuin syntymäpäivää noudattaen, voidaan noin 5 %:n suuruinen pysyvästi säilytettävä otos poimia arkistolaitoksen 19.2.2003 päätöksen (KA 46/43/03) mukaisesti. Sisältää hlötietoja Kyllä Muuta Kanta-arkisto
18. ja 28. päivinä syntyneiden potilasasiakirjat julkisessa terveydenhuollossa relationships:
-
18. ja 28. päivinä syntyneiden potilasasiakirjat julkisessa terveydenhuollossa subgraphs:
Graafin tyyppi Graafin nimi
Dekompositio -
Linkit -
Graafin ominaisuudet
STM:n asetus potilasasiakirjoista, pysyvä säilytys/Laki/Sähköisesti/Kyllä/Säh...: AMS
STM:n asetus potilasasiakirjoista, pysyvä säilytys/Laki/Sähköisesti/Kyllä/Säh... properties:
Säilytysaika STM:n asetus potilasasiakirjoista, pysyvä säilytys Säilytysajan peruste Laki Säilytystapa Sähköisesti Siirretäänkö säilytysajan jälkeen arkistoon? Kyllä Arkistointitapa Sähköisesti
STM:n asetus potilasasiakirjoista, pysyvä säilytys/Laki/Sähköisesti/Kyllä/Säh... relationships:
-
STM:n asetus potilasasiakirjoista, pysyvä säilytys/Laki/Sähköisesti/Kyllä/Säh... subgraphs:
Graafin tyyppi Graafin nimi
Dekompositio -
Linkit -
Graafin ominaisuudet
Potilaan perustiedot ja keskeiset hoitotiedot sisältävät asiakirjat: Keskeinen tietoaineisto
Potilaan perustiedot ja keskeiset hoitotiedot sisältävät asiakirjat properties:
Potilaan perustiedot ja keskeiset hoitotiedot sisältävät asiakirjat relationships:
-
Potilaan perustiedot ja keskeiset hoitotiedot sisältävät asiakirjat subgraphs:
Graafin tyyppi Graafin nimi
Dekompositio -
Linkit -
Graafin ominaisuudet
Potilaan perustiedot ja keskeiset hoitotiedot sisältävät asiakirjat: Päätietoryhmä
Potilaan perustiedot ja keskeiset hoitotiedot sisältävät asiakirjat properties:
Nimi Potilaan perustiedot ja keskeiset hoitotiedot sisältävät asiakirjat Kuvaus - henkilötiedot - kriittiset ja muut riskitiedot - lääkitystiedot Tietovastuullinen Johtajaylilääkäri Vastuurooli sisältövastuu Lähde Potilastietojärjestelmä Sisältää hlötietoja Kyllä Muuta Asiakirjasta säilytetään kaikki versiot. Kanta-arkisto
Potilaan perustiedot ja keskeiset hoitotiedot sisältävät asiakirjat relationships:
-
Potilaan perustiedot ja keskeiset hoitotiedot sisältävät asiakirjat subgraphs:
Graafin tyyppi Graafin nimi
Dekompositio -
Linkit -
Graafin ominaisuudet
STM:n asetus potilasasiakirjoista, 12 vuotta potilaan kuolemasta tai 120 vuot...: AMS
STM:n asetus potilasasiakirjoista, 12 vuotta potilaan kuolemasta tai 120 vuot... properties:
Säilytysaika STM:n asetus potilasasiakirjoista, 12 vuotta potilaan kuolemasta tai 120 vuotta potilaan syntymästä. Alle 1-vuotiaana kuolleiden tietoja säilytetään 120 vuotta lapsen syntymästä Säilytysajan peruste Laki Säilytystapa Sähköisesti Siirretäänkö säilytysajan jälkeen arkistoon? Ei Arkistointitapa Sähköisesti Hävitystapa Muulla tavoin tietoturvallisesti
STM:n asetus potilasasiakirjoista, 12 vuotta potilaan kuolemasta tai 120 vuot... relationships:
-
STM:n asetus potilasasiakirjoista, 12 vuotta potilaan kuolemasta tai 120 vuot... subgraphs:
Graafin tyyppi Graafin nimi
Dekompositio -
Linkit -
Graafin ominaisuudet
Biologiset materiaalinäytteet, kudosblokit: Keskeinen tietoaineisto
Biologiset materiaalinäytteet, kudosblokit properties:
Biologiset materiaalinäytteet, kudosblokit relationships:
-
Biologiset materiaalinäytteet, kudosblokit subgraphs:
Graafin tyyppi Graafin nimi
Dekompositio -
Linkit -
Graafin ominaisuudet
Biologiset materiaalinäytteet, kudosblokit: Päätietoryhmä
Biologiset materiaalinäytteet, kudosblokit properties:
Nimi Biologiset materiaalinäytteet, kudosblokit Kuvaus Biologista materiaalia sisältävät näytteet, kudosblokit Sisältää hlötietoja Kyllä Muuta Jos näytteiden edustavuus on merkityksellistä tieteellisen tutkimuksen kannalta, niitä voidaan säilyttää tämän tarpeen mukaisesti terveydenhuollon toimintayksikön terveydenhuollosta vastaavan johtajan päättämä, em. säilytysaikaa pidempi aika (sen lisäksi, että niitä muutoinkin voidaan säilyttää potilaan hoidon järjestämisen ja toteuttamisen edellyttämä em. säilytysaikaa pidempi aika).
Biologiset materiaalinäytteet, kudosblokit relationships:
-
Biologiset materiaalinäytteet, kudosblokit subgraphs:
Graafin tyyppi Graafin nimi
Dekompositio -
Linkit -
Graafin ominaisuudet
STM:n asetus potilasasiakirjoista, 12 vuotta potilaan kuolemasta tai, jos sii...: AMS
STM:n asetus potilasasiakirjoista, 12 vuotta potilaan kuolemasta tai, jos sii... properties:
Säilytysaika STM:n asetus potilasasiakirjoista, 12 vuotta potilaan kuolemasta tai, jos siitä ei ole tietoa, 120 vuotta potilaan syntymästä. Säilytysajan peruste Laki Siirretäänkö säilytysajan jälkeen arkistoon? Kyllä Hävitystapa Muulla tavoin tietoturvallisesti
STM:n asetus potilasasiakirjoista, 12 vuotta potilaan kuolemasta tai, jos sii... relationships:
-
STM:n asetus potilasasiakirjoista, 12 vuotta potilaan kuolemasta tai, jos sii... subgraphs:
Graafin tyyppi Graafin nimi
Dekompositio -
Linkit -
Graafin ominaisuudet
Biologista materiaalia sisältävät näytteet, muut sytologiset näytelasit: Keskeinen tietoaineisto
Biologista materiaalia sisältävät näytteet, muut sytologiset näytelasit properties:
Biologista materiaalia sisältävät näytteet, muut sytologiset näytelasit relationships:
-
Biologista materiaalia sisältävät näytteet, muut sytologiset näytelasit subgraphs:
Graafin tyyppi Graafin nimi
Dekompositio -
Linkit -
Graafin ominaisuudet
Biologista materiaalia sisältävät näytteet, muut sytologiset näytelasit: Päätietoryhmä
Biologista materiaalia sisältävät näytteet, muut sytologiset näytelasit properties:
Nimi Biologista materiaalia sisältävät näytteet, muut sytologiset näytelasit Kuvaus Muut sytologiset näytelasit (pääsääntöisesti kliinisen kemian laboratorioissa syntyneitä laseja) Sisältää hlötietoja Kyllä Muuta Jos näytteiden edustavuus on merkityksellistä tieteellisen tutkimuksen kannalta, niitä voidaan säilyttää tämän tarpeen mukaisesti terveydenhuollon toimintayksikön terveydenhuollosta vastaavan johtajan päättämä, em. säilytysaikaa pidempi aika (sen lisäksi, että niitä muutoinkin voidaan säilyttää potilaan hoidon järjestämisen ja toteuttamisen edellyttämä em. säilytysaikaa pidempi aika).
Biologista materiaalia sisältävät näytteet, muut sytologiset näytelasit relationships:
-
Biologista materiaalia sisältävät näytteet, muut sytologiset näytelasit subgraphs:
Graafin tyyppi Graafin nimi
Dekompositio -
Linkit -
Graafin ominaisuudet
STM:n asetus potilasasiakirjoista, hävitetään kun käyttötarkoitus on saavutet...: AMS
STM:n asetus potilasasiakirjoista, hävitetään kun käyttötarkoitus on saavutet... properties:
Säilytysaika STM:n asetus potilasasiakirjoista, hävitetään kun käyttötarkoitus on saavutettu Säilytysajan peruste Laki Hävitystapa Muulla tavoin tietoturvallisesti
STM:n asetus potilasasiakirjoista, hävitetään kun käyttötarkoitus on saavutet... relationships:
-
STM:n asetus potilasasiakirjoista, hävitetään kun käyttötarkoitus on saavutet... subgraphs:
Graafin tyyppi Graafin nimi
Dekompositio -
Linkit -
Graafin ominaisuudet
Biologista materiaalia sisältävät näytteet, patologia ja hematologian sytolog...: Keskeinen tietoaineisto
Biologista materiaalia sisältävät näytteet, patologia ja hematologian sytolog... properties:
Biologista materiaalia sisältävät näytteet, patologia ja hematologian sytolog... relationships:
-
Biologista materiaalia sisältävät näytteet, patologia ja hematologian sytolog... subgraphs:
Graafin tyyppi Graafin nimi
Dekompositio -
Linkit -
Graafin ominaisuudet
Biologista materiaalia sisältävät näytteet, patologia ja hematologian sytolog...: Päätietoryhmä
Biologista materiaalia sisältävät näytteet, patologia ja hematologian sytolog... properties:
Nimi Biologista materiaalia sisältävät näytteet, patologia ja hematologian sytologiset näytelasit sekä ruumiinavausnäytteistä otetut lasit Sisältää hlötietoja Kyllä Muuta Jos näytteiden edustavuus on merkityksellistä tieteellisen tutkimuksen kannalta, niitä voidaan säilyttää tämän tarpeen mukaisesti terveydenhuollon toimintayksikön terveydenhuollosta vastaavan johtajan päättämä, em. säilytysaikaa pidempi aika (sen lisäksi, että niitä muutoinkin voidaan säilyttää potilaan hoidon järjestämisen ja toteuttamisen edellyttämä em. säilytysaikaa pidempi aika).
Biologista materiaalia sisältävät näytteet, patologia ja hematologian sytolog... relationships:
-
Biologista materiaalia sisältävät näytteet, patologia ja hematologian sytolog... subgraphs:
Graafin tyyppi Graafin nimi
Dekompositio -
Linkit -
Graafin ominaisuudet
STM: asetus potilasasiakirjoista, 12 vuotta/Laki//Kyllä//Muulla tavoin tietot...: AMS
STM: asetus potilasasiakirjoista, 12 vuotta/Laki//Kyllä//Muulla tavoin tietot... properties:
Säilytysaika STM: asetus potilasasiakirjoista, 12 vuotta Säilytysajan peruste Laki Siirretäänkö säilytysajan jälkeen arkistoon? Kyllä Hävitystapa Muulla tavoin tietoturvallisesti
STM: asetus potilasasiakirjoista, 12 vuotta/Laki//Kyllä//Muulla tavoin tietot... relationships:
-
STM: asetus potilasasiakirjoista, 12 vuotta/Laki//Kyllä//Muulla tavoin tietot... subgraphs:
Graafin tyyppi Graafin nimi
Dekompositio -
Linkit -
Graafin ominaisuudet
Biologista materiaalia sisältävät näytteet, ruumiinavaus kudosnäytteet, histo...: Keskeinen tietoaineisto
Biologista materiaalia sisältävät näytteet, ruumiinavaus kudosnäytteet, histo... properties:
Biologista materiaalia sisältävät näytteet, ruumiinavaus kudosnäytteet, histo... relationships:
-
Biologista materiaalia sisältävät näytteet, ruumiinavaus kudosnäytteet, histo... subgraphs:
Graafin tyyppi Graafin nimi
Dekompositio -
Linkit -
Graafin ominaisuudet
Biologista materiaalia sisältävät näytteet, ruumiinavaus kudosnäytteet, histo...: Päätietoryhmä
Biologista materiaalia sisältävät näytteet, ruumiinavaus kudosnäytteet, histo... properties:
Nimi Biologista materiaalia sisältävät näytteet, ruumiinavaus kudosnäytteet, histologiset lasit Sisältää hlötietoja Kyllä Muuta Jos näytteiden edustavuus on merkityksellistä tieteellisen tutkimuksen kannalta, niitä voidaan säilyttää tämän tarpeen mukaisesti terveydenhuollon toimintayksikön terveydenhuollosta vastaavan johtajan päättämä, em. säilytysaikaa pidempi aika (sen lisäksi, että niitä muutoinkin voidaan säilyttää potilaan hoidon järjestämisen ja toteuttamisen edellyttämä em. säilytysaikaa pidempi aika).
Biologista materiaalia sisältävät näytteet, ruumiinavaus kudosnäytteet, histo... relationships:
-
Biologista materiaalia sisältävät näytteet, ruumiinavaus kudosnäytteet, histo... subgraphs:
Graafin tyyppi Graafin nimi
Dekompositio -
Linkit -
Graafin ominaisuudet
STM:n asetus potilasasiakirjoista, 20 vuotta/Laki//Kyllä//Muulla tavoin tieto...: AMS
STM:n asetus potilasasiakirjoista, 20 vuotta/Laki//Kyllä//Muulla tavoin tieto... properties:
Säilytysaika STM:n asetus potilasasiakirjoista, 20 vuotta Säilytysajan peruste Laki Siirretäänkö säilytysajan jälkeen arkistoon? Kyllä Hävitystapa Muulla tavoin tietoturvallisesti
STM:n asetus potilasasiakirjoista, 20 vuotta/Laki//Kyllä//Muulla tavoin tieto... relationships:
-
STM:n asetus potilasasiakirjoista, 20 vuotta/Laki//Kyllä//Muulla tavoin tieto... subgraphs:
Graafin tyyppi Graafin nimi
Dekompositio -
Linkit -
Graafin ominaisuudet
Sädehoidon kenttäkuvat ja kortistot, solusalpaajahoitokortit: Keskeinen tietoaineisto
Sädehoidon kenttäkuvat ja kortistot, solusalpaajahoitokortit properties:
Sädehoidon kenttäkuvat ja kortistot, solusalpaajahoitokortit relationships:
-
Sädehoidon kenttäkuvat ja kortistot, solusalpaajahoitokortit subgraphs:
Graafin tyyppi Graafin nimi
Dekompositio -
Linkit -
Graafin ominaisuudet
Sädehoidon kenttäkuvat ja kortistot, solusalpaajahoitokortit: Päätietoryhmä
Sädehoidon kenttäkuvat ja kortistot, solusalpaajahoitokortit properties:
Nimi Sädehoidon kenttäkuvat ja kortistot, solusalpaajahoitokortit Tietovastuullinen Johtajaylilääkäri Vastuurooli sisältövastuu Lähde Potilastietojärjestelmä Sisältää hlötietoja Kyllä
Sädehoidon kenttäkuvat ja kortistot, solusalpaajahoitokortit relationships:
-
Sädehoidon kenttäkuvat ja kortistot, solusalpaajahoitokortit subgraphs:
Graafin tyyppi Graafin nimi
Dekompositio -
Linkit -
Graafin ominaisuudet
STM:n asetus potilasasiakirjoista, 12 vuotta potilaan kuolemasta tai, jos sii...: AMS
STM:n asetus potilasasiakirjoista, 12 vuotta potilaan kuolemasta tai, jos sii... properties:
Säilytysaika STM:n asetus potilasasiakirjoista, 12 vuotta potilaan kuolemasta tai, jos siitä ei ole tietoa, 120 vuotta potilaan syntymästä. Säilytysajan peruste Laki Säilytystapa Sähköisesti Siirretäänkö säilytysajan jälkeen arkistoon? Ei Arkistointitapa Sähköisesti Hävitystapa Muulla tavoin tietoturvallisesti
STM:n asetus potilasasiakirjoista, 12 vuotta potilaan kuolemasta tai, jos sii... relationships:
-
STM:n asetus potilasasiakirjoista, 12 vuotta potilaan kuolemasta tai, jos sii... subgraphs:
Graafin tyyppi Graafin nimi
Dekompositio -
Linkit -
Graafin ominaisuudet