
| Nimi | Palveluseteli- ja maksusitoumus -prosessi |
|---|---|
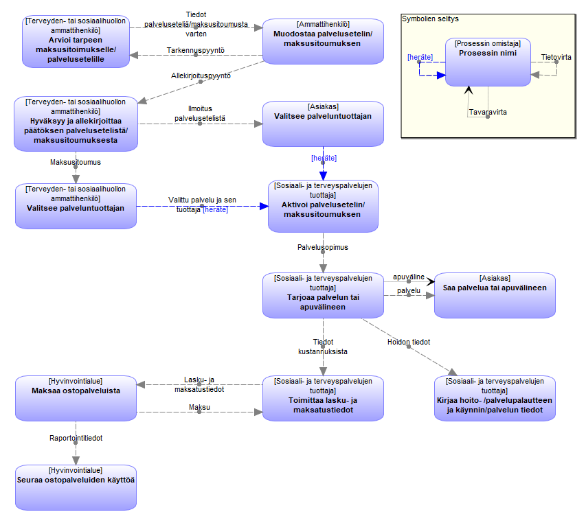
| Kuvaus | Keskeiset palvelusetelin ja maksusitoumuksen luonnin ja käytön prosessit sekä niiden väliset riippuvuudet. |
| Object | Tyyppi |
|---|---|
|
Aktivoi palvelusetelin/ maksusitoumuksen | Prosessi |
|
Arvioi tarpeen maksusitoimukselle/ palvelusetelille | Prosessi |
|
Hyväksyy ja allekirjoittaa päätöksen palvelusetelistä/ maksusitoumuksesta | Prosessi |
|
Kirjaa hoito- /palvelupalautteen ja käynnin/palvelun tiedot | Prosessi |
|
Maksaa ostopalveluista | Prosessi |
|
Muodostaa palvelusetelin/ maksusitoumuksen | Prosessi |
|
Saa palvelua tai apuvälineen | Prosessi |
|
Seuraa ostopalveluiden käyttöä | Prosessi |
|
Tarjoaa palvelun tai apuvälineen | Prosessi |
|
Toimittaa lasku- ja maksatustiedot | Prosessi |
|
Valitsee palveluntuottajan | Prosessi |
|
Valitsee palveluntuottajan | Prosessi |
| Nimi | Aktivoi palvelusetelin/ maksusitoumuksen |
|---|---|
| Omistaja | Sosiaali- ja terveyspalvelujen tuottaja |
| Käytetyt järjestelmät | Palveluseteli- ja ostopalvelujärjestelmä |
| Kuvaus | Palveluntuottaja reagoi asiakkaan tekemiin valintoihin ja aktivoi palvelusetelin/maksusitoumuksen tuottajavarmenteen. |
| Graafeissa | Palveluseteli- ja maksusitoumus -prosessi |
| Rooli | Suhde | Olio(t) | Rooli |
|---|---|---|---|
| : Lähettää tietoa | Palvelusopimus: Tietovirta | Tarjoaa palvelun tai apuvälineen | : Vastaanottaa tietoa |
| : Vastaanottaa tietoa | : Tietovirta | Valitsee palveluntuottajan | : Lähettää tietoa |
| : Vastaanottaa tietoa | Valittu palvelu ja sen tuottaja: Tietovirta | Valitsee palveluntuottajan | : Lähettää tietoa |
| Graafin tyyppi | Graafin nimi |
|---|---|
| Dekompositio | - |
| Linkit | - |
| Nimi | Arvioi tarpeen maksusitoimukselle/ palvelusetelille |
|---|---|
| Omistaja | Terveyden- tai sosiaalihuollon ammattihenkilö |
| Käytetyt järjestelmät | APTJ |
| Kuvaus | Terveyden- tai sosiaalihuollon ammattihenkilö, kuten lääkäri, tekee arvion asiakkaan tarvitsemasta hoidosta mahdollisuuksien mukaan yhteisymmärryksessä asiakkaan tai tarvittaessa tämän edustajan kanssa. |
| Graafeissa | Palveluseteli- ja maksusitoumus -prosessi Varannot ja prosessit |
| Rooli | Suhde | Olio(t) | Rooli |
|---|---|---|---|
| : Lähettää tietoa | Tiedot palveluseteliä/maksusitoumusta varten: Tietovirta | Muodostaa palvelusetelin/ maksusitoumuksen | : Vastaanottaa tietoa |
| : Vastaanottaa tietoa | Tarkennuspyyntö: Tietovirta | Muodostaa palvelusetelin/ maksusitoumuksen | : Lähettää tietoa |
| Graafin tyyppi | Graafin nimi |
|---|---|
| Dekompositio | - |
| Linkit | - |
| Nimi | Hyväksyy ja allekirjoittaa päätöksen palvelusetelistä/ maksusitoumuksesta |
|---|---|
| Omistaja | Terveyden- tai sosiaalihuollon ammattihenkilö |
| Kuvaus | Vastaanottaa sähköposti-ilmoituksen allekirjoitettavasta päätöksestä (linkki sähköpostiin) ja allekirjoittamalla hyväksyy palvelusetelin/maksusitoumuksen päätöksen. |
| Graafeissa | Palveluseteli- ja maksusitoumus -prosessi Varannot ja prosessit |
| Rooli | Suhde | Olio(t) | Rooli |
|---|---|---|---|
| : Lähettää tietoa | Ilmoitus palvelusetelistä: Tietovirta | Valitsee palveluntuottajan | : Vastaanottaa tietoa |
| : Lähettää tietoa | Maksusitoumus: Tietovirta | Valitsee palveluntuottajan | : Vastaanottaa tietoa |
| : Vastaanottaa tietoa | Allekirjoituspyyntö: Tietovirta | Muodostaa palvelusetelin/ maksusitoumuksen | : Lähettää tietoa |
| Graafin tyyppi | Graafin nimi |
|---|---|
| Dekompositio | - |
| Linkit | - |
| Nimi | Kirjaa hoito- /palvelupalautteen ja käynnin/palvelun tiedot |
|---|---|
| Omistaja | Sosiaali- ja terveyspalvelujen tuottaja |
| Tieto ja operaatiot | C: Ostopalvelun hoitopalaute |
| Käytetyt järjestelmät | Palveluseteli- ja ostopalvelujärjestelmä |
| Kuvaus | Kirjaa käyntiin/palveluun liittyvät tiedot (käynnit, käyntiajat, poikkeavuudet suunnitelmaan) ja lopuksi hoito-/palvelupalautteen. |
| Graafeissa | Palveluseteli- ja maksusitoumus -prosessi Varannot ja prosessit |
| Rooli | Suhde | Olio(t) | Rooli |
|---|---|---|---|
| : Vastaanottaa tietoa | Hoidon tiedot: Tietovirta | Tarjoaa palvelun tai apuvälineen | : Lähettää tietoa |
| Graafin tyyppi | Graafin nimi |
|---|---|
| Dekompositio | - |
| Linkit | - |
| Nimi | Maksaa ostopalveluista |
|---|---|
| Omistaja | Hyvinvointialue |
| Käytetyt järjestelmät | Taloushallinnon järjestelmä Maksatusjärjestelmä Laskujen kierrätysjärjestelmä Laskuhotelli |
| Kuvaus | Käsitellään laskut viitteen perusteella ja suoritetaan maksu palveluntuottajalle. |
| Graafeissa | Palveluseteli- ja maksusitoumus -prosessi Varannot ja prosessit |
| Rooli | Suhde | Olio(t) | Rooli |
|---|---|---|---|
| : Lähettää tietoa | Raportointitiedot: Tietovirta | Seuraa ostopalveluiden käyttöä | : Vastaanottaa tietoa |
| : Lähettää tietoa | Maksu: Tietovirta | Toimittaa lasku- ja maksatustiedot | : Vastaanottaa tietoa |
| : Vastaanottaa tietoa | Lasku- ja maksatustiedot: Tietovirta | Toimittaa lasku- ja maksatustiedot | : Lähettää tietoa |
| Graafin tyyppi | Graafin nimi |
|---|---|
| Dekompositio | - |
| Linkit | - |
| Nimi | Muodostaa palvelusetelin/ maksusitoumuksen |
|---|---|
| Omistaja | Ammattihenkilö |
| Käytetyt järjestelmät | APTJ Ostopalveluiden ja apuvälineiden hallinta |
| Kuvaus | Ammattihenkilö, kuten sihteeri tai muu vastaava tarkistaa ja kirjaa päätökset palvelusetelin/maksusitoumuksen osalta. Pyytää lopuksi päätöksen varmistusta allekirjoituksin. |
| Graafeissa | Palveluseteli- ja maksusitoumus -prosessi Varannot ja prosessit |
| Rooli | Suhde | Olio(t) | Rooli |
|---|---|---|---|
| : Lähettää tietoa | Tarkennuspyyntö: Tietovirta | Arvioi tarpeen maksusitoimukselle/ palvelusetelille | : Vastaanottaa tietoa |
| : Lähettää tietoa | Allekirjoituspyyntö: Tietovirta | Hyväksyy ja allekirjoittaa päätöksen palvelusetelistä/ maksusitoumuksesta | : Vastaanottaa tietoa |
| : Vastaanottaa tietoa | Tiedot palveluseteliä/maksusitoumusta varten: Tietovirta | Arvioi tarpeen maksusitoimukselle/ palvelusetelille | : Lähettää tietoa |
| Graafin tyyppi | Graafin nimi |
|---|---|
| Dekompositio | - |
| Linkit | - |
| Nimi | Saa palvelua tai apuvälineen |
|---|---|
| Omistaja | Asiakas |
| Kuvaus | Asiakas saa tarvitsemaansa palvelua tai apuvälineen valitsemaltaan/organisaation valitsemalta palveluntuottajalta. |
| Graafeissa | Palveluseteli- ja maksusitoumus -prosessi |
| Rooli | Suhde | Olio(t) | Rooli |
|---|---|---|---|
| : Vastaanottaa tavaraa | apuväline: Tavaravirta | Tarjoaa palvelun tai apuvälineen | : Lähettää tavaraa |
| : Vastaanottaa tietoa | palvelu: Tietovirta | Tarjoaa palvelun tai apuvälineen | : Lähettää tietoa |
| Graafin tyyppi | Graafin nimi |
|---|---|
| Dekompositio | - |
| Linkit | - |
| Nimi | Seuraa ostopalveluiden käyttöä |
|---|---|
| Omistaja | Hyvinvointialue |
| Tieto ja operaatiot | R: Asiakas/potilastieto Suoritustiedot Kustannustiedot |
| Käytetyt järjestelmät | Raportointijärjestelmä |
| Kuvaus | Ostopalveluseuranta, kalliin hoidon tasaus, päätöksenteon tuki. |
| Graafeissa | Palveluseteli- ja maksusitoumus -prosessi Varannot ja prosessit |
| Rooli | Suhde | Olio(t) | Rooli |
|---|---|---|---|
| : Vastaanottaa tietoa | Raportointitiedot: Tietovirta | Maksaa ostopalveluista | : Lähettää tietoa |
| Graafin tyyppi | Graafin nimi |
|---|---|
| Dekompositio | - |
| Linkit | - |
| Nimi | Tarjoaa palvelun tai apuvälineen |
|---|---|
| Omistaja | Sosiaali- ja terveyspalvelujen tuottaja |
| Kuvaus | Asiakas/potilas saa tarvitsemaansa palvelua tai apuvälineen itse valitsemaltaan/organisaation valitsemalta palvelujen tuottajalta |
| Graafeissa | Palveluseteli- ja maksusitoumus -prosessi |
| Rooli | Suhde | Olio(t) | Rooli |
|---|---|---|---|
| : Lähettää tavaraa | apuväline: Tavaravirta | Saa palvelua tai apuvälineen | : Vastaanottaa tavaraa |
| : Lähettää tietoa | Hoidon tiedot: Tietovirta | Kirjaa hoito- /palvelupalautteen ja käynnin/palvelun tiedot | : Vastaanottaa tietoa |
| : Lähettää tietoa | Tiedot kustannuksista: Tietovirta | Toimittaa lasku- ja maksatustiedot | : Vastaanottaa tietoa |
| : Lähettää tietoa | palvelu: Tietovirta | Saa palvelua tai apuvälineen | : Vastaanottaa tietoa |
| : Vastaanottaa tietoa | Palvelusopimus: Tietovirta | Aktivoi palvelusetelin/ maksusitoumuksen | : Lähettää tietoa |
| Graafin tyyppi | Graafin nimi |
|---|---|
| Dekompositio | - |
| Linkit | - |
| Nimi | Toimittaa lasku- ja maksatustiedot |
|---|---|
| Omistaja | Sosiaali- ja terveyspalvelujen tuottaja |
| Käytetyt järjestelmät | Palveluseteli- ja ostopalvelujärjestelmä |
| Kuvaus | Kirjaa toteutuneet palveluajat ja muodostaa kuukausittaisen laskuviitteen ja lähettää sen hyvinvointialueelle. |
| Graafeissa | Palveluseteli- ja maksusitoumus -prosessi Varannot ja prosessit |
| Rooli | Suhde | Olio(t) | Rooli |
|---|---|---|---|
| : Lähettää tietoa | Lasku- ja maksatustiedot: Tietovirta | Maksaa ostopalveluista | : Vastaanottaa tietoa |
| : Vastaanottaa tietoa | Tiedot kustannuksista: Tietovirta | Tarjoaa palvelun tai apuvälineen | : Lähettää tietoa |
| : Vastaanottaa tietoa | Maksu: Tietovirta | Maksaa ostopalveluista | : Lähettää tietoa |
| Graafin tyyppi | Graafin nimi |
|---|---|
| Dekompositio | - |
| Linkit | - |
| Nimi | Valitsee palveluntuottajan |
|---|---|
| Omistaja | Asiakas |
| Käytetyt järjestelmät | Palveluseteli- ja ostopalvelujärjestelmä Suomi.fi |
| Kuvaus | Asiakas kirjautuu hyvinvointialueen ilmoittamaan palveluseteli- ja ostopalvelujärjestelmään sekä vertailee ja valitsee haluamansa palveluntuottajan. Myös organisaatio voi itse valita tietyn palveluntuottajan. |
| Graafeissa | Palveluseteli- ja maksusitoumus -prosessi Varannot ja prosessit |
| Rooli | Suhde | Olio(t) | Rooli |
|---|---|---|---|
| : Lähettää tietoa | : Tietovirta | Aktivoi palvelusetelin/ maksusitoumuksen | : Vastaanottaa tietoa |
| : Vastaanottaa tietoa | Ilmoitus palvelusetelistä: Tietovirta | Hyväksyy ja allekirjoittaa päätöksen palvelusetelistä/ maksusitoumuksesta | : Lähettää tietoa |
| Graafin tyyppi | Graafin nimi |
|---|---|
| Dekompositio | - |
| Linkit | - |
| Nimi | Valitsee palveluntuottajan |
|---|---|
| Omistaja | Terveyden- tai sosiaalihuollon ammattihenkilö |
| Käytetyt järjestelmät | Palveluseteli- ja ostopalvelujärjestelmä |
| Kuvaus | Organisaatio valitsee palveluntuottajan. |
| Graafeissa | Palveluseteli- ja maksusitoumus -prosessi Varannot ja prosessit |
| Rooli | Suhde | Olio(t) | Rooli |
|---|---|---|---|
| : Lähettää tietoa | Valittu palvelu ja sen tuottaja: Tietovirta | Aktivoi palvelusetelin/ maksusitoumuksen | : Vastaanottaa tietoa |
| : Vastaanottaa tietoa | Maksusitoumus: Tietovirta | Hyväksyy ja allekirjoittaa päätöksen palvelusetelistä/ maksusitoumuksesta | : Lähettää tietoa |
| Graafin tyyppi | Graafin nimi |
|---|---|
| Dekompositio | - |
| Linkit | - |
| Nimi | Allekirjoituspyyntö |
|---|---|
| Kuvaus | Ilmoitus allekirjoitettavasta päätöksestä. |
| Heräte? | Ei |
| Nimi | Hoidon tiedot |
|---|---|
| Kuvaus | Tiedot potilaan yhdestä tai useammasta kertomusmerkinnästä. |
| Heräte? | Ei |
| Tiedot | Ostopalvelun hoitopalaute |
| Nimi | Ilmoitus palvelusetelistä |
|---|---|
| Kuvaus | Asiakas saa ilmoituksen hänelle myönnetystä maksusitoimuksesta/palvelusetelistä. |
| Heräte? | Ei |
| Tiedot | Palveluseteli |
| Nimi | Lasku- ja maksatustiedot |
|---|---|
| Kuvaus | Kuukausittainen toimitus |
| Heräte? | Ei |
| Tiedot | Asiakas/potilastieto Kustannustiedot |
| Nimi | Maksusitoumus |
|---|---|
| Kuvaus | Organisaatio valitsee palveluntuottajan ja tekee maksusitoumuksen |
| Heräte? | Ei |
| Tiedot | Maksusitoumus |
| Nimi | Palvelusopimus |
|---|---|
| Kuvaus | Palvelu perustuu asiakkaan ja palveluntuottajan väliseen palvelusopimukseen. |
| Heräte? | Ei |
| Nimi | Raportointitiedot |
|---|---|
| Kuvaus | Ostopalvelupäätöksiin liittyvät raportointitiedot, kuten asiakastiedot, suoritustiedot ja kustannustiedot |
| Heräte? | Ei |
| Tiedot | Asiakas/potilastieto Suoritustiedot Kustannustiedot |
| Nimi | Tarkennuspyyntö |
|---|---|
| Kuvaus | Virhe ja puutetilainteissa pyydetään tarkennus lääkäriltä. |
| Heräte? | Ei |
| Nimi | Tiedot palveluseteliä/maksusitoumusta varten |
|---|---|
| Kuvaus | Amattihenkilö, kuten lääkäri, kirjaa tarvittavat tiedot palveluseteliä/maksusitoimusta varten. |
| Heräte? | Ei |
| Nimi | Valittu palvelu ja sen tuottaja |
|---|---|
| Kuvaus | Hyvinvointialue on valinnut palvelun |
| Heräte? | Kyllä |