
| Objects | Type of object | Documentation |
|---|---|---|
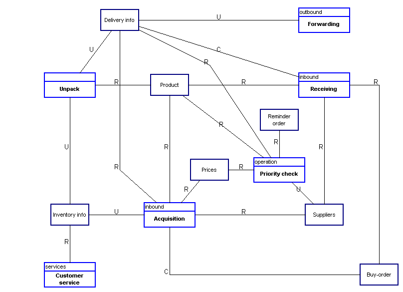
| Acquisition | Business process | Acquisition takes care of ordering the products to the company's own inventories when it's needed. |
| Customer service | Business process | |
| Forwarding | Business process | Forwarding process take care of purchasing the products from abroad. |
| Priority check | Business process | |
| Receiving | Business process | Two persons are responsible for making rough check for goods delivered and receive them. |
| Unpack | Business process | |
| Buy-order | Entity | Sale department can do a new buy-order, when the "do buy order"-level of has been achieved. |
| Delivery info | Entity | |
| Inventory info | Entity | |
| Prices | Entity | |
| Product | Entity | |
| Product | Entity | Product is stored in the central warehouse |
| Reminder order | Entity | |
| Supplier | Entity | Supplier delivers the products and part to the company. |
| Suppliers | Entity | |
| Process name | Acquisition |
| Process type | inbound |
| Value adding | |
| Costs | |
| Documentation | Acquisition takes care of ordering the products to the company's own inventories when it's needed. |
| In role | In relationship | With object(s) | In role |
|---|---|---|---|
| Process part | Data usage | Product | Data class part |
| Process part | Data usage | Suppliers | Data class part |
| Process part | Data usage | Prices | Data class part |
| Process part | Data usage | Buy-order | Data class part |
| Process part | Data usage | Delivery info | Data class part |
| Process part | Data usage | Product | Data class part |
| Process part | Data usage | Inventory info | Data class part |
| Process part | Data usage | Supplier | Data class part |
| Link type | Graph's name |
|---|---|
| Decomposition | none |
| Explosions | none |
| Process name | Customer service |
| Process type | services |
| Value adding | |
| Costs | |
| Documentation |
| In role | In relationship | With object(s) | In role |
|---|---|---|---|
| Process part | Data usage | Inventory info | Data class part |
| Link type | Graph's name |
|---|---|
| Decomposition | none |
| Explosions | none |
| Process name | Forwarding |
| Process type | outbound |
| Value adding | |
| Costs | |
| Documentation | Forwarding process take care of purchasing the products from abroad. |
| In role | In relationship | With object(s) | In role |
|---|---|---|---|
| Process part | Data usage | Delivery info | Data class part |
| Link type | Graph's name |
|---|---|
| Decomposition | none |
| Explosions | none |
| Process name | Priority check |
| Process type | operation |
| Value adding | |
| Costs | |
| Documentation |
| In role | In relationship | With object(s) | In role |
|---|---|---|---|
| Process part | Data usage | Product | Data class part |
| Process part | Data usage | Supplier | Data class part |
| Process part | Data usage | Product | Data class part |
| Process part | Data usage | Reminder order | Data class part |
| Process part | Data usage | Delivery info | Data class part |
| Process part | Data usage | Suppliers | Data class part |
| Process part | Data usage | Prices | Data class part |
| Link type | Graph's name |
|---|---|
| Decomposition | none |
| Explosions | none |
| Process name | Receiving |
| Process type | inbound |
| Value adding | |
| Costs | |
| Documentation | Two persons are responsible for making rough check for goods delivered and receive them. |
| In role | In relationship | With object(s) | In role |
|---|---|---|---|
| Process part | Data usage | Delivery info | Data class part |
| Process part | Data usage | Product | Data class part |
| Process part | Data usage | Buy-order | Data class part |
| Process part | Data usage | Supplier | Data class part |
| Process part | Data usage | Product | Data class part |
| Process part | Data usage | Suppliers | Data class part |
| Link type | Graph's name |
|---|---|
| Decomposition | none |
| Explosions | none |
| Process name | Unpack |
| Process type | |
| Value adding | |
| Costs | |
| Documentation |
| In role | In relationship | With object(s) | In role |
|---|---|---|---|
| Process part | Data usage | Inventory info | Data class part |
| Process part | Data usage | Product | Data class part |
| Process part | Data usage | Product | Data class part |
| Process part | Data usage | Delivery info | Data class part |
| Link type | Graph's name |
|---|---|
| Decomposition | none |
| Explosions | none |
| Entity name | Buy-order |
| Documentation | Sale department can do a new buy-order, when the "do buy order"-level of has been achieved. |
| In role | In relationship | With object(s) | In role |
|---|---|---|---|
| Data class part | Data usage | Receiving | Process part |
| Data class part | Data usage | Acquisition | Process part |
| Link type | Graph's name |
|---|---|
| Decomposition | none |
| Explosions | Orders and products |
| Entity name | Delivery info |
| Documentation |
| In role | In relationship | With object(s) | In role |
|---|---|---|---|
| Data class part | Data usage | Unpack | Process part |
| Data class part | Data usage | Acquisition | Process part |
| Data class part | Data usage | Receiving | Process part |
| Data class part | Data usage | Priority check | Process part |
| Data class part | Data usage | Forwarding | Process part |
| Link type | Graph's name |
|---|---|
| Decomposition | none |
| Explosions | none |
| Entity name | Inventory info |
| Documentation |
| In role | In relationship | With object(s) | In role |
|---|---|---|---|
| Data class part | Data usage | Acquisition | Process part |
| Data class part | Data usage | Unpack | Process part |
| Data class part | Data usage | Customer service | Process part |
| Link type | Graph's name |
|---|---|
| Decomposition | none |
| Explosions | none |
| Entity name | Prices |
| Documentation |
| In role | In relationship | With object(s) | In role |
|---|---|---|---|
| Data class part | Data usage | Priority check | Process part |
| Data class part | Data usage | Acquisition | Process part |
| Link type | Graph's name |
|---|---|
| Decomposition | none |
| Explosions | none |
| Entity name | Product |
| Documentation |
| In role | In relationship | With object(s) | In role |
|---|---|---|---|
| Data class part | Data usage | Priority check | Process part |
| Data class part | Data usage | Unpack | Process part |
| Data class part | Data usage | Receiving | Process part |
| Data class part | Data usage | Acquisition | Process part |
| Link type | Graph's name |
|---|---|
| Decomposition | none |
| Explosions | none |
| Entity name | Product |
| Documentation | Product is stored in the central warehouse |
| In role | In relationship | With object(s) | In role |
|---|---|---|---|
| Data class part | Data usage | Unpack | Process part |
| Data class part | Data usage | Acquisition | Process part |
| Data class part | Data usage | Receiving | Process part |
| Data class part | Data usage | Priority check | Process part |
| Link type | Graph's name |
|---|---|
| Decomposition | none |
| Explosions | Orders and products |
| Entity name | Reminder order |
| Documentation |
| In role | In relationship | With object(s) | In role |
|---|---|---|---|
| Data class part | Data usage | Priority check | Process part |
| Link type | Graph's name |
|---|---|
| Decomposition | none |
| Explosions | none |
| Entity name | Supplier |
| Documentation | Supplier delivers the products and part to the company. |
| In role | In relationship | With object(s) | In role |
|---|---|---|---|
| Data class part | Data usage | Priority check | Process part |
| Data class part | Data usage | Receiving | Process part |
| Data class part | Data usage | Acquisition | Process part |
| Link type | Graph's name |
|---|---|
| Decomposition | none |
| Explosions | Orders and products |
| Entity name | Suppliers |
| Documentation |
| In role | In relationship | With object(s) | In role |
|---|---|---|---|
| Data class part | Data usage | Receiving | Process part |
| Data class part | Data usage | Priority check | Process part |
| Data class part | Data usage | Acquisition | Process part |
| Link type | Graph's name |
|---|---|
| Decomposition | none |
| Explosions | none |