
| Objects | Type of object | Documentation |
|---|---|---|
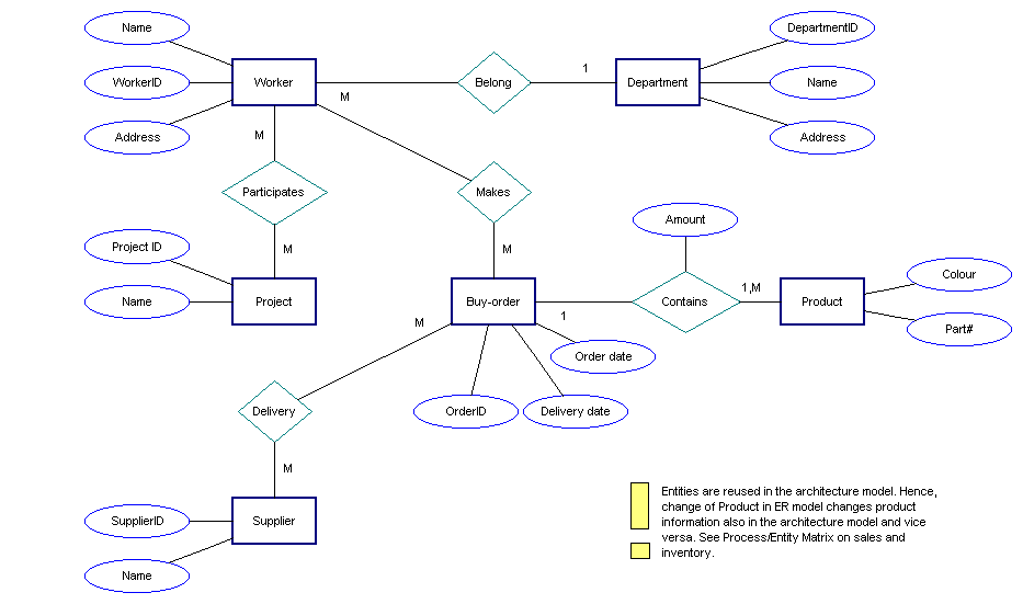
| Buy-order | Entity | Sale department can do a new buy-order, when the "do buy order"-level of has been achieved. |
| Department | Entity | Company has own departments for Sales, Delivery, Marketing and Research and Development |
| Product | Entity | Product is stored in the central warehouse |
| Project | Entity | Project is the certain task to be finished, which is limited on time recourses and costs. |
| Supplier | Entity | Supplier delivers the products and part to the company. |
| Worker | Entity | Company has two kinds of employees (full time and part-time workers) |
| Address | ERAttribute | Postal address |
| Amount | ERAttribute | |
| Colour | ERAttribute | |
| Delivery date | ERAttribute | Each part has it's own delivery date. |
| DepartmentID | ERAttribute | DepartmentID identifies the department. 011 means Sales 012 means Delivery 013 means Marketing 014 means Research and Development |
| Name | ERAttribute | Name-field values can't be Null. Only duplicate values are allowed. |
| Order date | ERAttribute | |
| OrderID | ERAttribute | OrderID identifies the order |
| Part# | ERAttribute | Part code identifies the part, which is used in this project. |
| Project ID | ERAttribute | Each project has it's own ID code. |
| SupplierID | ERAttribute | SupplierID identifies the supplying company. |
| WorkerID | ERAttribute | WorkerID identifies the employee. |
| Entities are reused in the architecture model. Hence, change of Product in ER model changes product information also in the architecture model and vice versa. See Process/Entity Matrix on sales and inventory. | Note | Entities are reused in the architecture model. Hence, change of Product in ER model changes product information also in the architecture model and vice versa. See Process/Entity Matrix on sales and inventory. |
| Belong | Relationship | Each employee is working for some department. |
| Contains | Relationship | |
| Delivery | Relationship | |
| Makes | Relationship | |
| Participates | Relationship | |
| Entity name | Buy-order |
| Documentation | Sale department can do a new buy-order, when the "do buy order"-level of has been achieved. |
| In role | In relationship | With object(s) | In role |
|---|---|---|---|
| Entity part | In relationship | Contains | Relationship role |
| Entity part | In relationship | Delivery | Relationship role |
| Entity part | In relationship | Makes | Relationship role |
| Owner part | Attribute of | Delivery date | Attribute part |
| Owner part | Attribute of | OrderID | Attribute part |
| Owner part | Attribute of | Order date | Attribute part |
| Link type | Graph's name |
|---|---|
| Decomposition | none |
| Explosions | none |
| Entity name | Department |
| Documentation | Company has own departments for Sales, Delivery, Marketing and Research and Development |
| In role | In relationship | With object(s) | In role |
|---|---|---|---|
| Entity part | In relationship | Belong | Relationship role |
| Owner part | Attribute of | Address | Attribute part |
| Owner part | Attribute of | DepartmentID | Attribute part |
| Owner part | Attribute of | Name | Attribute part |
| Link type | Graph's name |
|---|---|
| Decomposition | none |
| Explosions | none |
| Entity name | Product |
| Documentation | Product is stored in the central warehouse |
| In role | In relationship | With object(s) | In role |
|---|---|---|---|
| Entity part | In relationship | Contains | Relationship role |
| Owner part | Attribute of | Colour | Attribute part |
| Owner part | Attribute of | Part# | Attribute part |
| Link type | Graph's name |
|---|---|
| Decomposition | none |
| Explosions | none |
| Entity name | Project |
| Documentation | Project is the certain task to be finished, which is limited on time recourses and costs. |
| In role | In relationship | With object(s) | In role |
|---|---|---|---|
| Entity part | In relationship | Participates | Relationship role |
| Owner part | Attribute of | Name | Attribute part |
| Owner part | Attribute of | Project ID | Attribute part |
| Link type | Graph's name |
|---|---|
| Decomposition | none |
| Explosions | none |
| Entity name | Supplier |
| Documentation | Supplier delivers the products and part to the company. |
| In role | In relationship | With object(s) | In role |
|---|---|---|---|
| Entity part | In relationship | Delivery | Relationship role |
| Owner part | Attribute of | Name | Attribute part |
| Owner part | Attribute of | SupplierID | Attribute part |
| Link type | Graph's name |
|---|---|
| Decomposition | none |
| Explosions | none |
| Entity name | Worker |
| Documentation | Company has two kinds of employees (full time and part-time workers) |
| In role | In relationship | With object(s) | In role |
|---|---|---|---|
| Entity part | In relationship | Makes | Relationship role |
| Entity part | In relationship | Participates | Relationship role |
| Entity part | In relationship | Belong | Relationship role |
| Owner part | Attribute of | WorkerID | Attribute part |
| Owner part | Attribute of | Address | Attribute part |
| Owner part | Attribute of | Name | Attribute part |
| Link type | Graph's name |
|---|---|
| Decomposition | none |
| Explosions | none |
| Attribute name | Address |
| Type of data | CHAR |
| Constraint | |
| Documentation | Postal address |
| In role | In relationship | With object(s) | In role |
|---|---|---|---|
| Attribute part | Attribute of | Worker | Owner part |
| Attribute part | Attribute of | Department | Owner part |
| Link type | Graph's name |
|---|---|
| Decomposition | none |
| Explosions | none |
| Attribute name | Amount |
| Type of data | INTEGER |
| Constraint | |
| Documentation |
| In role | In relationship | With object(s) | In role |
|---|---|---|---|
| Attribute part | Attribute of | Contains | Owner part |
| Link type | Graph's name |
|---|---|
| Decomposition | none |
| Explosions | none |
| Attribute name | Colour |
| Type of data | INTEGER |
| Constraint | |
| Documentation |
| In role | In relationship | With object(s) | In role |
|---|---|---|---|
| Attribute part | Attribute of | Product | Owner part |
| Link type | Graph's name |
|---|---|
| Decomposition | none |
| Explosions | none |
| Attribute name | Delivery date |
| Type of data | DATE |
| Constraint | |
| Documentation | Each part has it's own delivery date. |
| In role | In relationship | With object(s) | In role |
|---|---|---|---|
| Attribute part | Attribute of | Buy-order | Owner part |
| Link type | Graph's name |
|---|---|
| Decomposition | none |
| Explosions | none |
| Attribute name | DepartmentID |
| Type of data | INTEGER |
| Constraint | NOT NULL PRIMARY KEY |
| Documentation | DepartmentID identifies the department. 011 means Sales 012 means Delivery 013 means Marketing 014 means Research and Development |
| In role | In relationship | With object(s) | In role |
|---|---|---|---|
| Attribute part | Attribute of | Department | Owner part |
| Link type | Graph's name |
|---|---|
| Decomposition | none |
| Explosions | none |
| Attribute name | Name |
| Type of data | CHAR |
| Constraint | NOT NULL UNIQUE |
| Documentation | Name-field values can't be Null. Only duplicate values are allowed. |
| In role | In relationship | With object(s) | In role |
|---|---|---|---|
| Attribute part | Attribute of | Project | Owner part |
| Attribute part | Attribute of | Supplier | Owner part |
| Attribute part | Attribute of | Worker | Owner part |
| Attribute part | Attribute of | Department | Owner part |
| Link type | Graph's name |
|---|---|
| Decomposition | none |
| Explosions | none |
| Attribute name | Order date |
| Type of data | DATE |
| Constraint | |
| Documentation |
| In role | In relationship | With object(s) | In role |
|---|---|---|---|
| Attribute part | Attribute of | Buy-order | Owner part |
| Link type | Graph's name |
|---|---|
| Decomposition | none |
| Explosions | none |
| Attribute name | OrderID |
| Type of data | REAL |
| Constraint | |
| Documentation | OrderID identifies the order |
| In role | In relationship | With object(s) | In role |
|---|---|---|---|
| Attribute part | Attribute of | Buy-order | Owner part |
| Link type | Graph's name |
|---|---|
| Decomposition | none |
| Explosions | none |
| Attribute name | Part# |
| Type of data | INTEGER |
| Constraint | NOT NULL PRIMARY KEY |
| Documentation | Part code identifies the part, which is used in this project. |
| In role | In relationship | With object(s) | In role |
|---|---|---|---|
| Attribute part | Attribute of | Product | Owner part |
| Link type | Graph's name |
|---|---|
| Decomposition | none |
| Explosions | none |
| Attribute name | Project ID |
| Type of data | INTEGER |
| Constraint | NOT NULL |
| Documentation | Each project has it's own ID code. |
| In role | In relationship | With object(s) | In role |
|---|---|---|---|
| Attribute part | Attribute of | Project | Owner part |
| Link type | Graph's name |
|---|---|
| Decomposition | none |
| Explosions | none |
| Attribute name | SupplierID |
| Type of data | INTEGER |
| Constraint | NOT NULL PRIMARY KEY |
| Documentation | SupplierID identifies the supplying company. |
| In role | In relationship | With object(s) | In role |
|---|---|---|---|
| Attribute part | Attribute of | Supplier | Owner part |
| Link type | Graph's name |
|---|---|
| Decomposition | none |
| Explosions | none |
| Attribute name | WorkerID |
| Type of data | REAL |
| Constraint | NOT NULL PRIMARY KEY |
| Documentation | WorkerID identifies the employee. |
| In role | In relationship | With object(s) | In role |
|---|---|---|---|
| Attribute part | Attribute of | Worker | Owner part |
| Link type | Graph's name |
|---|---|
| Decomposition | none |
| Explosions | none |
| Documentation | Entities are reused in the architecture model. Hence, change of Product in ER model changes product information also in the architecture model and vice versa. See Process/Entity Matrix on sales and inventory. |
| Link type | Graph's name |
|---|---|
| Decomposition | none |
| Explosions | none |
| Relationship name | Belong |
| Documentation | Each employee is working for some department. |
| In role | In relationship | With object(s) | In role |
|---|---|---|---|
| Relationship role | In relationship | Department | Entity part |
| Relationship role | In relationship | Worker | Entity part |
| Link type | Graph's name |
|---|---|
| Decomposition | none |
| Explosions | none |
| Relationship name | Contains |
| Documentation |
| In role | In relationship | With object(s) | In role |
|---|---|---|---|
| Owner part | Attribute of | Amount | Attribute part |
| Relationship role | In relationship | Product | Entity part |
| Relationship role | In relationship | Buy-order | Entity part |
| Link type | Graph's name |
|---|---|
| Decomposition | none |
| Explosions | none |
| Relationship name | Delivery |
| Documentation |
| In role | In relationship | With object(s) | In role |
|---|---|---|---|
| Relationship role | In relationship | Supplier | Entity part |
| Relationship role | In relationship | Buy-order | Entity part |
| Link type | Graph's name |
|---|---|
| Decomposition | none |
| Explosions | none |
| Relationship name | Makes |
| Documentation |
| In role | In relationship | With object(s) | In role |
|---|---|---|---|
| Relationship role | In relationship | Buy-order | Entity part |
| Relationship role | In relationship | Worker | Entity part |
| Link type | Graph's name |
|---|---|
| Decomposition | none |
| Explosions | none |
| Relationship name | Participates |
| Documentation |
| In role | In relationship | With object(s) | In role |
|---|---|---|---|
| Relationship role | In relationship | Worker | Entity part |
| Relationship role | In relationship | Project | Entity part |
| Link type | Graph's name |
|---|---|
| Decomposition | none |
| Explosions | none |