2.4 Adding Functionality to a Watch Model

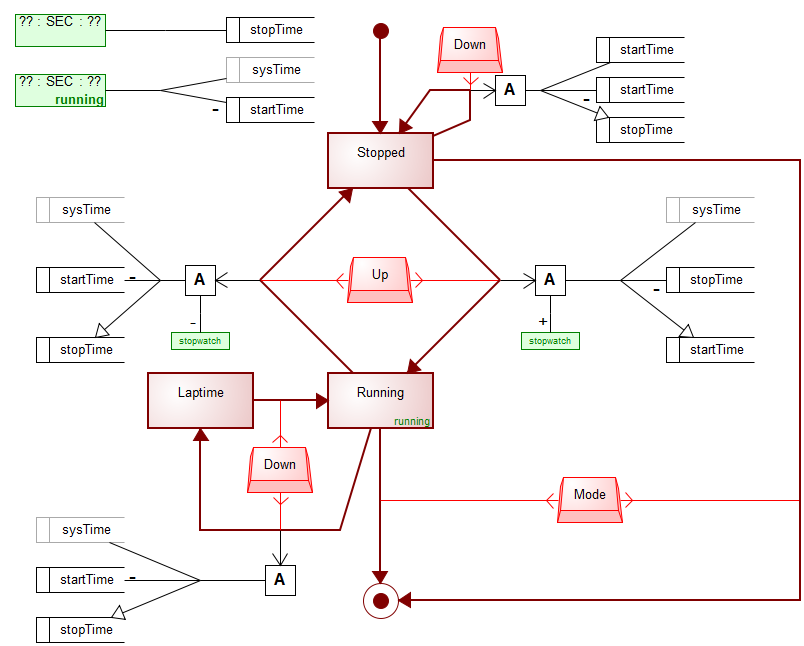
As the final exercise in our Watch example we will build new functionality into an existing sub-application by modifying its state machine definitions. In the Graph Browser, open the ‘Stopwatch’ WatchApplication diagram. The diagram will appear as shown in Figure 2-8.

Figure 2-8. The ‘Stopwatch’ WatchApplication diagram.

As the name says, ‘Stopwatch’ is a sub-application that enables the user to time the length of various events. When this application is activated, it immediately enters the ‘Stopped’ state showing the zeroed time counter on the display. From here there are three ways to proceed. Pressing ‘Mode’ will deactivate the application and pass the control back to the top-level state machine. Pressing ‘Down’ will reset the counter. Pressing ‘Up’ will start the counter by setting the start time and entering the ‘Running’ state. Pressing ‘Up’ again while in ‘Running’ state will stop the counter by calculating the stop time and returning back to the ‘Stopped’ state. It is also possible to terminate the application by pressing ‘Mode’ while in the ‘Running’ state.

However, there is still something missing from our ‘Stopwatch’ sub-application: it does not have a lap-time function. Basically, to add such a function we need to specify that when ‘Down’ is pressed while the ‘Running’ state is active, the lap-time is calculated (as it is not available as a pre-defined entity) and a new ‘LapTime’ state will be activated, showing the lap-time on the display. When ‘Down’ is pressed again, the control is passed back to the ‘Running’ state.

Before proceeding with any new functionality, let us explore the basic mechanism of how the time shown on the display is controlled. Each application state refers to a display function that specifies how to calculate the time shown while that state is active. Display functions are presented with DisplayFn objects (two green boxes at the top of Figure 2-8) and each of them can be shared by many states. The green text at the bottom right corner of the state symbol indicates which display function it refers to. There are two display functions in our Stopwatch application, one called ‘Running’ and one without a name. Leaving the name blank is the way to define a default display function – all the states without an explicitly named display function will use this nameless display function.

The display function definition also sets the key time unit that will be shown as the middle one on the display. This allows us to specify that a three-zone watch can display hours, minutes and seconds in the normal Time application, but minutes, seconds and hundredths in the Stopwatch.

The actual time unit arithmetic is based on variables and variable references that are services built into our Java platform. For example, the display function ‘Running’ returns the current counter time by subtracting the value of the ‘startTime’ variable from the value of the ‘sysTime’ variable reference, which holds the current system time.

As for the first task of creating the lap-time functionality, create a new State object and enter ‘LapTime’ as its name. As the default display function suits our purposes here and as we do not need a blinking display, you can leave the other property fields blank. Continue by defining a Transition relationship from the ‘Running’ state to ‘LapTime’ and then another from ‘LapTime’ back to ‘Running’.

The next thing we need to do is to associate the ‘Down’ button as the triggering event for both of these transitions. We do not need to define a new button as we can reuse an existing button definition. Select the existing ‘Down’ button, copy it with Ctrl+C, and paste it with Ctrl+V. The pasted button will follow the cursor: move it down to near the ‘LapTime’ state (Figure 2-9) and click to place it there. Associate this button with both transitions between ‘LapTime’ and ‘Running’ states. For each transition, first select the relationship by clicking on the small bright red dot at its corner point or mid-point, then select Add a New Role... from its pop-up menu and connect the new role to the ‘Down’ Button. The diagram should now look similar to Figure 2-9.

Figure 2-9. The ‘Stopwatch’ diagram with definitions for a new state.

To complete the implementation of the new functionality, we need to define the actions that are required for calculating the lap-time during the transition from the ‘Running’ state to the ‘LapTime’ state. First create a new Action object, and add a new role to it from the Transition relationship going from ‘Running’ to ‘LapTime’. Then reuse the sysTime VariableRef object and startTime and stopTime Variable objects from this same graph as shown in Figure 2-10.

Figure 2-10. The extended version of ‘Stopwatch’ sub-application.

To define the calculation relationship between Action, VariableRef and Variable objects, hold shift down and select first the Action object, then ‘sysTime’, then ‘startTime’ and finally ‘stopTime’ and then select Connect from the popup menu. From the list of possible relationship combinations, choose ‘Set (ActionBody Action) (Get sysTime) (Minus startTime) (Set stopTime)’ and accept the following dialog with no changes. The definition of the lap-time functionality has been now completed. The lap-time will be shown correctly as our calculation stores the lap-time value in the ‘stopTime’ variable that is attached to the default display function used by the ‘LapTime’ state. You can now try it out by generating the code and running the test environment.