
| Application name | Stopwatch |
|---|---|
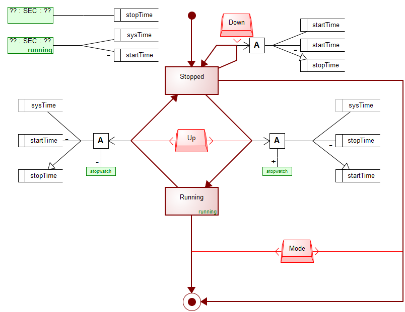
| Documentation | Application for timing events. Stopwatch allows the user to start, stop and reset the timing device. |
| Object | Type of object | Documentation |
|---|---|---|
|
Action | Action | |
|
Action | Action | |
|
Action | Action | |
|
Down | Button | |
|
Mode | Button | |
|
Up | Button | |
|
| DisplayFn | |
|
running | DisplayFn | |
|
stopwatch | Icon | |
|
Start [Watch] | Start [Watch] | |
|
Running | State [Watch] | In this state the stopwatch is running and the current running time is shown on display (calculated in the 'running' DisplayFn from sysTime - startTime). |
|
Stopped | State [Watch] | In this state the Stopwatch is stopped and current stop time is shown on the display. |
|
Stop [Watch] | Stop [Watch] | |
|
startTime | Variable | Variable that stores the start time of the running stopwatch. |
|
stopTime | Variable | Variable that stores the current stop time: how many seconds had elapsed when the stopwatch was stopped. |
|
sysTime | VariableRef | This is the underlying system's real clock, unaffected by changing clockOffset to set the time the running Watch perceives. |
| In role | In relationship | With object(s) | In role |
|---|---|---|---|
| : Action | : Transition | Up | : Event |
| Stopped | : From | ||
| Running | : To | ||
| : ActionBody | : Icon | stopwatch | On: Boolean |
| : ActionBody | : Set | sysTime | : Get |
| stopTime | : Minus | ||
| startTime | : Set | ||
| Subgraph type | Graph's name |
|---|---|
| Decomposition | none |
| Explosions | none |
| In role | In relationship | With object(s) | In role |
|---|---|---|---|
| : Action | : Transition | Up | : Event |
| Running | : From | ||
| Stopped | : To | ||
| : ActionBody | : Icon | stopwatch | Off: Boolean |
| : ActionBody | : Set | sysTime | : Get |
| startTime | : Minus | ||
| stopTime | : Set | ||
| Subgraph type | Graph's name |
|---|---|
| Decomposition | none |
| Explosions | none |
| In role | In relationship | With object(s) | In role |
|---|---|---|---|
| : Action | : Transition | Down | : Event |
| Stopped | : From | ||
| Stopped | : To | ||
| : ActionBody | : Set | startTime | : Get |
| startTime | : Minus | ||
| stopTime | : Set | ||
| Subgraph type | Graph's name |
|---|---|
| Decomposition | none |
| Explosions | none |
| Button name | Down |
|---|
| In role | In relationship | With object(s) | In role |
|---|---|---|---|
| : Event | : Transition | Action | : Action |
| Stopped | : From | ||
| Stopped | : To | ||
| Subgraph type | Graph's name |
|---|---|
| Decomposition | none |
| Explosions | none |
| Button name | Mode |
|---|
| In role | In relationship | With object(s) | In role |
|---|---|---|---|
| : Event | : Transition | Running | : From |
| Stop [Watch] | : To | ||
| : Event | : Transition | Stopped | : From |
| Stop [Watch] | : To | ||
| Subgraph type | Graph's name |
|---|---|
| Decomposition | none |
| Explosions | none |
| Button name | Up |
|---|
| In role | In relationship | With object(s) | In role |
|---|---|---|---|
| : Event | : Transition | Action | : Action |
| Running | : From | ||
| Stopped | : To | ||
| : Event | : Transition | Action | : Action |
| Stopped | : From | ||
| Running | : To | ||
| Subgraph type | Graph's name |
|---|---|
| Decomposition | none |
| Explosions | none |
| Name | |
|---|---|
| Central | SECOND |
| In role | In relationship | With object(s) | In role |
|---|---|---|---|
| : DisplayFnBody | : Set | stopTime | : Get |
| Subgraph type | Graph's name |
|---|---|
| Decomposition | none |
| Explosions | none |
| Name | running |
|---|---|
| Central | SECOND |
| Subgraph type | Graph's name |
|---|---|
| Decomposition | none |
| Explosions | none |
| IconID | stopwatch |
|---|
| In role | In relationship | With object(s) | In role |
|---|---|---|---|
| Off: Boolean | : Icon | Action | : ActionBody |
| On: Boolean | : Icon | Action | : ActionBody |
| Subgraph type | Graph's name |
|---|---|
| Decomposition | none |
| Explosions | none |
| In role | In relationship | With object(s) | In role |
|---|---|---|---|
| : From | : Transition | Stopped | : To |
| Subgraph type | Graph's name |
|---|---|
| Decomposition | none |
| Explosions | none |
| State name | Running |
|---|---|
| DisplayFn | running |
| Blinking | |
| Documentation | In this state the stopwatch is running and the current running time is shown on display (calculated in the 'running' DisplayFn from sysTime - startTime). |
| In role | In relationship | With object(s) | In role |
|---|---|---|---|
| : From | : Transition | Action | : Action |
| Up | : Event | ||
| Stopped | : To | ||
| : From | : Transition | Mode | : Event |
| Stop [Watch] | : To | ||
| : To | : Transition | Action | : Action |
| Up | : Event | ||
| Stopped | : From | ||
| Subgraph type | Graph's name |
|---|---|
| Decomposition | none |
| Explosions | none |
| State name | Stopped |
|---|---|
| DisplayFn | |
| Blinking | |
| Documentation | In this state the Stopwatch is stopped and current stop time is shown on the display. |
| In role | In relationship | With object(s) | In role |
|---|---|---|---|
| : From | : Transition | Action | : Action |
| Down | : Event | ||
| Stopped | : To | ||
| : From | : Transition | Mode | : Event |
| Stop [Watch] | : To | ||
| : From | : Transition | Action | : Action |
| Up | : Event | ||
| Running | : To | ||
| : To | : Transition | Action | : Action |
| Down | : Event | ||
| Stopped | : From | ||
| : To | : Transition | Action | : Action |
| Up | : Event | ||
| Running | : From | ||
| : To | : Transition | Start [Watch] | : From |
| Subgraph type | Graph's name |
|---|---|
| Decomposition | none |
| Explosions | none |
| In role | In relationship | With object(s) | In role |
|---|---|---|---|
| : To | : Transition | Mode | : Event |
| Stopped | : From | ||
| : To | : Transition | Mode | : Event |
| Running | : From | ||
| Subgraph type | Graph's name |
|---|---|
| Decomposition | none |
| Explosions | none |
| Name | startTime |
|---|---|
| Type | METime |
| Documentation | Variable that stores the start time of the running stopwatch. |
| In role | In relationship | With object(s) | In role |
|---|---|---|---|
| : Get | : Set | Action | : ActionBody |
| startTime | : Minus | ||
| stopTime | : Set | ||
| : Minus | : Set | Action | : ActionBody |
| startTime | : Get | ||
| stopTime | : Set | ||
| : Minus | : Set | running | : DisplayFnBody |
| sysTime | : Get | ||
| : Minus | : Set | Action | : ActionBody |
| sysTime | : Get | ||
| stopTime | : Set | ||
| : Set | : Set | Action | : ActionBody |
| sysTime | : Get | ||
| stopTime | : Minus | ||
| Subgraph type | Graph's name |
|---|---|
| Decomposition | none |
| Explosions | none |
| Name | stopTime |
|---|---|
| Type | METime |
| Documentation | Variable that stores the current stop time: how many seconds had elapsed when the stopwatch was stopped. |
| In role | In relationship | With object(s) | In role |
|---|---|---|---|
| : Get | : Set | : DisplayFnBody | |
| : Minus | : Set | Action | : ActionBody |
| sysTime | : Get | ||
| startTime | : Set | ||
| : Set | : Set | Action | : ActionBody |
| sysTime | : Get | ||
| startTime | : Minus | ||
| : Set | : Set | Action | : ActionBody |
| startTime | : Get | ||
| startTime | : Minus | ||
| Subgraph type | Graph's name |
|---|---|
| Decomposition | none |
| Explosions | none |
| Name | sysTime |
|---|---|
| Type | METime |
| Documentation | This is the underlying system's real clock, unaffected by changing clockOffset to set the time the running Watch perceives. |
| In role | In relationship | With object(s) | In role |
|---|---|---|---|
| : Get | : Set | running | : DisplayFnBody |
| startTime | : Minus | ||
| : Get | : Set | Action | : ActionBody |
| stopTime | : Minus | ||
| startTime | : Set | ||
| : Get | : Set | Action | : ActionBody |
| startTime | : Minus | ||
| stopTime | : Set | ||
| Subgraph type | Graph's name |
|---|---|
| Decomposition | none |
| Explosions | none |