
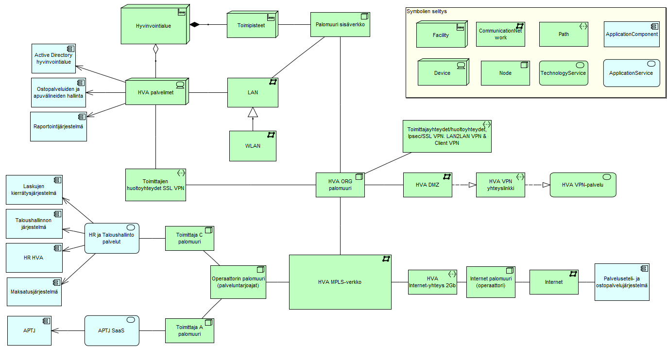
| Name | Verkot ja palomuurit |
|---|---|
| Documentation | HVAn tavoitetilan tekninen kuvaus palvelusetelin osalta |
| Viewpoint | Layered |
| Show valid derivations | F |
| Object | Tyyppi | Dokumentaatio |
|---|---|---|
|
Active Directory hyvinvointialue | ApplicationComponent | Järjestelmä tarjoaa tiedot käyttäjistä, tietokoneista ja verkon resursseista. |
|
APTJ | ApplicationComponent | Asiakas ja potilastietojärjestelmä, joka sisältää monia sisäisiä sovelluksia joilla voi olla oma tietokantansa kuten esim. leikkaushoito, kotihoito, suun terveydenhuolto, äitiyshuolto, sanelu, raportointi |
|
HR HVA | ApplicationComponent | Henkilöstöhallinnon tietojärjestelmä |
|
Laskujen kierrätysjärjestelmä | ApplicationComponent | Sähköinen laskunkierto, laskujen asiatarkastus ja hyväksyntä |
|
Maksatusjärjestelmä | ApplicationComponent | Maksuliikenneohjelma |
|
Ostopalveluiden ja apuvälineiden hallinta | ApplicationComponent | Järjestelmä ostopalveluiden ja apuvälineiden hallintaan. |
|
Palveluseteli- ja ostopalvelujärjestelmä | ApplicationComponent | Järjestelmä jossa asioidaan palvelusetelin ja ostopalveluiden käytöstä: maksusitoumuksen saaja tarkastelee päätöksen tiedot ja valitsee palveluntuottajan ja/tai apuvälineen. |
|
Raportointijärjestelmä | ApplicationComponent | Hyvinvointialueen yhteinen raportointijärjestelmä |
|
Taloushallinnon järjestelmä | ApplicationComponent | Taloushallinnon kirjanpito, ostoreskontra, myyntireskontra, sisäinen laskenta, käyttöomaisuuskirjanpito, sopimuslaskutus |
|
APTJ SaaS | ApplicationService | |
|
HR ja Taloushallinto palvelut | ApplicationService | |
|
HVA DMZ | CommunicationNetwork | |
|
HVA MPLS-verkko | CommunicationNetwork | |
|
Internet | CommunicationNetwork | |
|
LAN | CommunicationNetwork | |
|
WLAN | CommunicationNetwork | |
|
HVA palvelimet | Device | |
|
Hyvinvointialue | Facility | |
|
Toimipisteet | Facility | |
|
HVA ORG palomuuri | Node | |
|
Internet palomuuri (operaattori) | Node | |
|
Operaattorin palomuuri (palveluntarjoajat) | Node | |
|
Palomuuri sisäverkko | Node | |
|
Toimittaja A palomuuri | Node | |
|
Toimittaja C palomuuri | Node | |
|
HVA Internet-yhteys 2Gb | Path | |
|
HVA VPN yhteyslinkki | Path | |
|
Toimittajayhteydet/huoltoyhteydet, Ipsec/SSL VPN. LAN2LAN VPN & Client VPN | Path | |
|
Toimittajien huoltoyhteydet SSL VPN | Path | |
|
HVA VPN-palvelu | TechnologyService |
| Name | Active Directory hyvinvointialue |
|---|---|
| Properties | Tietohallinto: Omistaja MS: Toimittaja käyttäjätietokanta ja hakemistopalvelu: Käyttötarkoitus |
| Documentation | Järjestelmä tarjoaa tiedot käyttäjistä, tietokoneista ja verkon resursseista. |
| Graafeissa | Verkot ja palomuurit |
| Rooli | Suhde | Olio(t) | Rooli |
|---|---|---|---|
| : Served | : Serving | HVA palvelimet | : Serves |
| Graafin tyyppi | Graafin nimi |
|---|---|
| Dekompositio | - |
| Linkit | - |
| Name | APTJ |
|---|---|
| Properties | Potilaan hoito: Tietojärjestelmäalue Johtava ylilääkäri: Omistaja Pääkäyttäjä1 [Tietohallinto] paakayttaja1@hva.fi Pääkäyttäjä2 [Tietohallinto] paakayttaja2@hva.fi: Pääkäyttäjä Toimittaja A Oy: Toimittaja ASP (sovellusvuokraus): Hankintatapa Potilastietojärjestelmä: Käyttötarkoitus tunneittain: Käyttötiheys operatiivinen: Strateginen merkitys Tuotannossa: Elinkaaren vaihe ulkoistettu: Järjestelmä |
| Documentation | Asiakas ja potilastietojärjestelmä, joka sisältää monia sisäisiä sovelluksia joilla voi olla oma tietokantansa kuten esim. leikkaushoito, kotihoito, suun terveydenhuolto, äitiyshuolto, sanelu, raportointi |
| Graafeissa | Verkot ja palomuurit |
| Rooli | Suhde | Olio(t) | Rooli |
|---|---|---|---|
| : Served | : Serving | APTJ SaaS | : Serves |
| Graafin tyyppi | Graafin nimi |
|---|---|
| Dekompositio | - |
| Linkit | - |
| Name | HR HVA |
|---|---|
| Properties | Hoitoa tukevat: Tietojärjestelmäalue Tietohallinto: Omistaja Toimittaja C Oy: Toimittaja SaaS: Hankintatapa Henkilöstö- ja palkkahallinto: Käyttötarkoitus HVA: Käyttäjätahot tunneittain: Käyttötiheys operatiivinen: Strateginen merkitys Tuotannossa: Elinkaaren vaihe ulkoistettu: Järjestelmä |
| Documentation | Henkilöstöhallinnon tietojärjestelmä |
| Graafeissa | Verkot ja palomuurit |
| Rooli | Suhde | Olio(t) | Rooli |
|---|---|---|---|
| : Served | : Serving | HR ja Taloushallinto palvelut | : Serves |
| Graafin tyyppi | Graafin nimi |
|---|---|
| Dekompositio | - |
| Linkit | - |
| Name | Laskujen kierrätysjärjestelmä |
|---|---|
| Properties | Raportointi ja laskutus: Tietojärjestelmäalue Taloushallinto: Omistaja Toimittaja E Oy: Toimittaja SaaS: Hankintatapa Sähköinen laskujen kierrätysjärjestelmä: Käyttötarkoitus Suunnitteilla: Elinkaaren vaihe ulkoistettu: Järjestelmä |
| Documentation | Sähköinen laskunkierto, laskujen asiatarkastus ja hyväksyntä |
| Graafeissa | Verkot ja palomuurit |
| Rooli | Suhde | Olio(t) | Rooli |
|---|---|---|---|
| : Served | : Serving | HR ja Taloushallinto palvelut | : Serves |
| Graafin tyyppi | Graafin nimi |
|---|---|
| Dekompositio | - |
| Linkit | - |
| Name | Maksatusjärjestelmä |
|---|---|
| Properties | Raportointi ja laskutus: Tietojärjestelmäalue Taloushallinto: Omistaja Suoritukset pankkeihin: Käyttötarkoitus Suunnitteilla: Elinkaaren vaihe ulkoistettu: Järjestelmä |
| Documentation | Maksuliikenneohjelma |
| Graafeissa | Verkot ja palomuurit |
| Rooli | Suhde | Olio(t) | Rooli |
|---|---|---|---|
| : Served | : Serving | HR ja Taloushallinto palvelut | : Serves |
| Graafin tyyppi | Graafin nimi |
|---|---|
| Dekompositio | - |
| Linkit | - |
| Name | Ostopalveluiden ja apuvälineiden hallinta |
|---|---|
| Properties | Hoitoa tukevat: Tietojärjestelmäalue HVA: Omistaja Toimittaja B Oy: Toimittaja On Premise: Hankintatapa Apuväline- ja kuntoutuspalveluiden sekä ostopalveluprosessin hallintajärjestelmä: Käyttötarkoitus KäyttäjätahoA: Käyttäjätahot päivittäin: Käyttötiheys operatiivinen: Strateginen merkitys Tuotannossa: Elinkaaren vaihe |
| Documentation | Järjestelmä ostopalveluiden ja apuvälineiden hallintaan. |
| Graafeissa | Verkot ja palomuurit |
| Rooli | Suhde | Olio(t) | Rooli |
|---|---|---|---|
| : Served | : Serving | HVA palvelimet | : Serves |
| Graafin tyyppi | Graafin nimi |
|---|---|
| Dekompositio | - |
| Linkit | - |
| Name | Palveluseteli- ja ostopalvelujärjestelmä |
|---|---|
| Properties | Hoitoa tukevat: Tietojärjestelmäalue Toimittaja D Oy: Toimittaja ulkoinen: Järjestelmä |
| Documentation | Järjestelmä jossa asioidaan palvelusetelin ja ostopalveluiden käytöstä: maksusitoumuksen saaja tarkastelee päätöksen tiedot ja valitsee palveluntuottajan ja/tai apuvälineen. |
| Graafeissa | Verkot ja palomuurit |
| Rooli | Suhde | Olio(t) | Rooli |
|---|---|---|---|
| F: Association end | : Association | Internet | F: Association end |
| Graafin tyyppi | Graafin nimi |
|---|---|
| Dekompositio | - |
| Linkit | - |
| Name | Raportointijärjestelmä |
|---|---|
| Properties | Raportointi ja laskutus: Tietojärjestelmäalue OmistajaA: Omistaja PääkäyttäjäA [Hyvinvointialue]: Pääkäyttäjä Toimittaja F Oy: Toimittaja On Premise: Hankintatapa Raportointijärjestelmä johdon ja esimiesten tarpeisiin: Käyttötarkoitus KH: Käyttäjätahot päivittäin: Käyttötiheys Suojaustaso IV / Käyttörajoitettu: Suojaustaso operatiivinen: Strateginen merkitys Tuotannossa: Elinkaaren vaihe |
| Documentation | Hyvinvointialueen yhteinen raportointijärjestelmä |
| Graafeissa | Verkot ja palomuurit |
| Rooli | Suhde | Olio(t) | Rooli |
|---|---|---|---|
| : Served | : Serving | HVA palvelimet | : Serves |
| Graafin tyyppi | Graafin nimi |
|---|---|
| Dekompositio | - |
| Linkit | - |
| Name | Taloushallinnon järjestelmä |
|---|---|
| Properties | Raportointi ja laskutus: Tietojärjestelmäalue Taloushallinto: Omistaja Toimittaja E Oy: Toimittaja SaaS: Hankintatapa Taloushallinnon kirjanpito, ostoreskontra, myyntireskontra, sisäinen laskenta: Käyttötarkoitus Tuotannossa: Elinkaaren vaihe ulkoistettu: Järjestelmä |
| Documentation | Taloushallinnon kirjanpito, ostoreskontra, myyntireskontra, sisäinen laskenta, käyttöomaisuuskirjanpito, sopimuslaskutus |
| Graafeissa | Verkot ja palomuurit |
| Rooli | Suhde | Olio(t) | Rooli |
|---|---|---|---|
| : Served | : Serving | HR ja Taloushallinto palvelut | : Serves |
| Graafin tyyppi | Graafin nimi |
|---|---|
| Dekompositio | - |
| Linkit | - |
| Name | APTJ SaaS |
|---|---|
| Graafeissa | Verkot ja palomuurit |
| Rooli | Suhde | Olio(t) | Rooli |
|---|---|---|---|
| F: Association end | : Association | Toimittaja A palomuuri | F: Association end |
| : Serves | : Serving | APTJ | : Served |
| Graafin tyyppi | Graafin nimi |
|---|---|
| Dekompositio | - |
| Linkit | - |
| Name | HR ja Taloushallinto palvelut |
|---|---|
| Graafeissa | Verkot ja palomuurit |
| Rooli | Suhde | Olio(t) | Rooli |
|---|---|---|---|
| F: Association end | : Association | Toimittaja C palomuuri | F: Association end |
| : Serves | : Serving | Laskujen kierrätysjärjestelmä | : Served |
| : Serves | : Serving | Taloushallinnon järjestelmä | : Served |
| : Serves | : Serving | HR HVA | : Served |
| : Serves | : Serving | Maksatusjärjestelmä | : Served |
| Graafin tyyppi | Graafin nimi |
|---|---|
| Dekompositio | - |
| Linkit | - |
| Name | HVA DMZ |
|---|---|
| Graafeissa | Verkot ja palomuurit |
| Rooli | Suhde | Olio(t) | Rooli |
|---|---|---|---|
| F: Association end | : Association | HVA ORG palomuuri | F: Association end |
| : Realize | : Realization | HVA VPN yhteyslinkki | : Realized |
| Graafin tyyppi | Graafin nimi |
|---|---|
| Dekompositio | - |
| Linkit | - |
| Name | HVA MPLS-verkko |
|---|---|
| Graafeissa | Verkot ja palomuurit |
| Rooli | Suhde | Olio(t) | Rooli |
|---|---|---|---|
| F: Association end | : Association | Operaattorin palomuuri (palveluntarjoajat) | F: Association end |
| F: Association end | : Association | HVA Internet-yhteys 2Gb | F: Association end |
| F: Association end | : Association | HVA ORG palomuuri | F: Association end |
| Graafin tyyppi | Graafin nimi |
|---|---|
| Dekompositio | - |
| Linkit | - |
| Name | Internet |
|---|---|
| Graafeissa | Verkot ja palomuurit |
| Rooli | Suhde | Olio(t) | Rooli |
|---|---|---|---|
| F: Association end | : Association | Internet palomuuri (operaattori) | F: Association end |
| F: Association end | : Association | Palveluseteli- ja ostopalvelujärjestelmä | F: Association end |
| Graafin tyyppi | Graafin nimi |
|---|---|
| Dekompositio | - |
| Linkit | - |
| Name | LAN |
|---|---|
| Graafeissa | Verkot ja palomuurit |
| Rooli | Suhde | Olio(t) | Rooli |
|---|---|---|---|
| F: Association end | : Association | Palomuuri sisäverkko | F: Association end |
| F: Association end | : Association | HVA palvelimet | F: Association end |
| : Generalization | : Specialization | WLAN | : Specialization |
| Graafin tyyppi | Graafin nimi |
|---|---|
| Dekompositio | - |
| Linkit | - |
| Name | WLAN |
|---|---|
| Properties | 300 tukiasemaa: Määrä 100 mobiilitukiasemaa: Määrä |
| Graafeissa | Verkot ja palomuurit |
| Rooli | Suhde | Olio(t) | Rooli |
|---|---|---|---|
| : Specialization | : Specialization | LAN | : Generalization |
| Graafin tyyppi | Graafin nimi |
|---|---|
| Dekompositio | - |
| Linkit | - |
| Name | HVA palvelimet |
|---|---|
| Graafeissa | Verkot ja palomuurit |
| Rooli | Suhde | Olio(t) | Rooli |
|---|---|---|---|
| F: Association end | : Association | Toimittajien huoltoyhteydet SSL VPN | F: Association end |
| F: Association end | : Association | LAN | F: Association end |
| : Part aggregation | : Aggregation | Hyvinvointialue | : Whole aggregation |
| : Serves | : Serving | Ostopalveluiden ja apuvälineiden hallinta | : Served |
| : Serves | : Serving | Active Directory hyvinvointialue | : Served |
| : Serves | : Serving | Raportointijärjestelmä | : Served |
| Graafin tyyppi | Graafin nimi |
|---|---|
| Dekompositio | - |
| Linkit | - |
| Name | Hyvinvointialue |
|---|---|
| Graafeissa | Verkot ja palomuurit |
| Rooli | Suhde | Olio(t) | Rooli |
|---|---|---|---|
| : Whole | : Composition | Toimipisteet | : Part |
| : Whole aggregation | : Aggregation | HVA palvelimet | : Part aggregation |
| Graafin tyyppi | Graafin nimi |
|---|---|
| Dekompositio | - |
| Linkit | - |
| Name | Toimipisteet |
|---|---|
| Properties | 200 kpl: Määrä |
| Graafeissa | Verkot ja palomuurit |
| Rooli | Suhde | Olio(t) | Rooli |
|---|---|---|---|
| F: Association end | : Association | Palomuuri sisäverkko | F: Association end |
| : Part | : Composition | Hyvinvointialue | : Whole |
| Graafin tyyppi | Graafin nimi |
|---|---|
| Dekompositio | - |
| Linkit | - |
| Name | HVA ORG palomuuri |
|---|---|
| Graafeissa | Verkot ja palomuurit |
| Rooli | Suhde | Olio(t) | Rooli |
|---|---|---|---|
| F: Association end | : Association | HVA DMZ | F: Association end |
| F: Association end | : Association | HVA MPLS-verkko | F: Association end |
| F: Association end | : Association | Palomuuri sisäverkko | F: Association end |
| F: Association end | : Association | Toimittajien huoltoyhteydet SSL VPN | F: Association end |
| F: Association end | : Association | Toimittajayhteydet/huoltoyhteydet, Ipsec/SSL VPN. LAN2LAN VPN & Client VPN | F: Association end |
| Graafin tyyppi | Graafin nimi |
|---|---|
| Dekompositio | - |
| Linkit | - |
| Name | Internet palomuuri (operaattori) |
|---|---|
| Graafeissa | Verkot ja palomuurit |
| Rooli | Suhde | Olio(t) | Rooli |
|---|---|---|---|
| F: Association end | : Association | Internet | F: Association end |
| F: Association end | : Association | HVA Internet-yhteys 2Gb | F: Association end |
| Graafin tyyppi | Graafin nimi |
|---|---|
| Dekompositio | - |
| Linkit | - |
| Name | Operaattorin palomuuri (palveluntarjoajat) |
|---|---|
| Graafeissa | Verkot ja palomuurit |
| Rooli | Suhde | Olio(t) | Rooli |
|---|---|---|---|
| F: Association end | : Association | HVA MPLS-verkko | F: Association end |
| F: Association end | : Association | Toimittaja A palomuuri | F: Association end |
| F: Association end | : Association | Toimittaja C palomuuri | F: Association end |
| Graafin tyyppi | Graafin nimi |
|---|---|
| Dekompositio | - |
| Linkit | - |
| Name | Palomuuri sisäverkko |
|---|---|
| Graafeissa | Verkot ja palomuurit |
| Rooli | Suhde | Olio(t) | Rooli |
|---|---|---|---|
| F: Association end | : Association | Toimipisteet | F: Association end |
| F: Association end | : Association | HVA ORG palomuuri | F: Association end |
| F: Association end | : Association | LAN | F: Association end |
| Graafin tyyppi | Graafin nimi |
|---|---|
| Dekompositio | - |
| Linkit | - |
| Name | Toimittaja A palomuuri |
|---|---|
| Graafeissa | Verkot ja palomuurit |
| Rooli | Suhde | Olio(t) | Rooli |
|---|---|---|---|
| F: Association end | : Association | Operaattorin palomuuri (palveluntarjoajat) | F: Association end |
| F: Association end | : Association | APTJ SaaS | F: Association end |
| Graafin tyyppi | Graafin nimi |
|---|---|
| Dekompositio | - |
| Linkit | - |
| Name | Toimittaja C palomuuri |
|---|---|
| Graafeissa | Verkot ja palomuurit |
| Rooli | Suhde | Olio(t) | Rooli |
|---|---|---|---|
| F: Association end | : Association | Operaattorin palomuuri (palveluntarjoajat) | F: Association end |
| F: Association end | : Association | HR ja Taloushallinto palvelut | F: Association end |
| Graafin tyyppi | Graafin nimi |
|---|---|
| Dekompositio | - |
| Linkit | - |
| Name | HVA Internet-yhteys 2Gb |
|---|---|
| Graafeissa | Verkot ja palomuurit |
| Rooli | Suhde | Olio(t) | Rooli |
|---|---|---|---|
| F: Association end | : Association | HVA MPLS-verkko | F: Association end |
| F: Association end | : Association | Internet palomuuri (operaattori) | F: Association end |
| Graafin tyyppi | Graafin nimi |
|---|---|
| Dekompositio | - |
| Linkit | - |
| Name | HVA VPN yhteyslinkki |
|---|---|
| Graafeissa | Verkot ja palomuurit |
| Rooli | Suhde | Olio(t) | Rooli |
|---|---|---|---|
| : Realize | : Realization | HVA VPN-palvelu | : Realized |
| : Realized | : Realization | HVA DMZ | : Realize |
| Graafin tyyppi | Graafin nimi |
|---|---|
| Dekompositio | - |
| Linkit | - |
| Name | Toimittajayhteydet/huoltoyhteydet, Ipsec/SSL VPN. LAN2LAN VPN & Client VPN |
|---|---|
| Graafeissa | Verkot ja palomuurit |
| Rooli | Suhde | Olio(t) | Rooli |
|---|---|---|---|
| F: Association end | : Association | HVA ORG palomuuri | F: Association end |
| Graafin tyyppi | Graafin nimi |
|---|---|
| Dekompositio | - |
| Linkit | - |
| Name | Toimittajien huoltoyhteydet SSL VPN |
|---|---|
| Graafeissa | Verkot ja palomuurit |
| Rooli | Suhde | Olio(t) | Rooli |
|---|---|---|---|
| F: Association end | : Association | HVA palvelimet | F: Association end |
| F: Association end | : Association | HVA ORG palomuuri | F: Association end |
| Graafin tyyppi | Graafin nimi |
|---|---|
| Dekompositio | - |
| Linkit | - |
| Name | HVA VPN-palvelu |
|---|---|
| Graafeissa | Verkot ja palomuurit |
| Rooli | Suhde | Olio(t) | Rooli |
|---|---|---|---|
| : Realized | : Realization | HVA VPN yhteyslinkki | : Realize |
| Graafin tyyppi | Graafin nimi |
|---|---|
| Dekompositio | - |
| Linkit | - |