
| Objects | Type of object | Documentation |
|---|---|---|
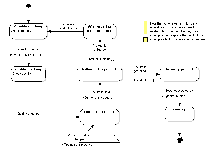
| Note that actions of transitions and operations of states are shared with related class diagram. Hence, if you change action Replace the product the change reflects to class diagram as well. | Note | Note that actions of transitions and operations of states are shared with related class diagram. Hence, if you change action Replace the product the change reflects to class diagram as well. |
| Start | Start | |
| After-ordering | State [OMT] | If some product(s)/part(s) are missing, after order is made. |
| Delivering product | State [OMT] | Products are delivered to the customer. |
| Gathering the product | State [OMT] | When product is ordered, warehouse worker gathers the products for delivery. |
| Invoicing | State [OMT] | After delivering the products to the customer, invoice will be made. |
| Placing the product | State [OMT] | After quality checking product is placed to the store. |
| Quality checking | State [OMT] | After quantity checking the Product quality is checked. |
| Quantity checking | State [OMT] | Product quantity is checked each time when product is arrived to the store. |
| Stop | Stop | |
| Documentation | Note that actions of transitions and operations of states are shared with related class diagram. Hence, if you change action Replace the product the change reflects to class diagram as well. |
| Link type | Graph's name |
|---|---|
| Decomposition | none |
| Explosions | none |
| In role | In relationship | With object(s) | In role |
|---|---|---|---|
| From | Transition [OMT] | Quantity checking | To |
| Link type | Graph's name |
|---|---|
| Decomposition | none |
| Explosions | none |
| State name | After-ordering |
| Methods | Make an after order |
| Documentation | If some product(s)/part(s) are missing, after order is made. |
| Symbol transparent? | F |
| In role | In relationship | With object(s) | In role |
|---|---|---|---|
| From | Transition [OMT] | Quantity checking | To |
| To | Transition [OMT] | Gathering the product | From |
| Link type | Graph's name |
|---|---|
| Decomposition | none |
| Explosions | none |
| State name | Delivering product |
| Methods | |
| Documentation | Products are delivered to the customer. |
| Symbol transparent? | F |
| In role | In relationship | With object(s) | In role |
|---|---|---|---|
| From | Transition [OMT] | Invoicing | To |
| To | Transition [OMT] | Gathering the product | From |
| Link type | Graph's name |
|---|---|
| Decomposition | none |
| Explosions | none |
| State name | Gathering the product |
| Methods | |
| Documentation | When product is ordered, warehouse worker gathers the products for delivery. |
| Symbol transparent? | F |
| In role | In relationship | With object(s) | In role |
|---|---|---|---|
| From | Transition [OMT] | Delivering product | To |
| From | Transition [OMT] | After-ordering | To |
| To | Transition [OMT] | Placing the product | From |
| Link type | Graph's name |
|---|---|
| Decomposition | none |
| Explosions | none |
| State name | Invoicing |
| Methods | |
| Documentation | After delivering the products to the customer, invoice will be made. |
| Symbol transparent? | F |
| In role | In relationship | With object(s) | In role |
|---|---|---|---|
| From | Transition [OMT] | Stop | To |
| To | Transition [OMT] | Delivering product | From |
| Link type | Graph's name |
|---|---|
| Decomposition | none |
| Explosions | none |
| State name | Placing the product |
| Methods | |
| Documentation | After quality checking product is placed to the store. |
| Symbol transparent? | F |
| In role | In relationship | With object(s) | In role |
|---|---|---|---|
| From | Transition [OMT] | Gathering the product | To |
| From | Transition [OMT] | Placing the product | To |
| To | Transition [OMT] | Placing the product | From |
| To | Transition [OMT] | Quality checking | From |
| Link type | Graph's name |
|---|---|
| Decomposition | none |
| Explosions | none |
| State name | Quality checking |
| Methods | Check quality |
| Documentation | After quantity checking the Product quality is checked. |
| Symbol transparent? | F |
| In role | In relationship | With object(s) | In role |
|---|---|---|---|
| From | Transition [OMT] | Placing the product | To |
| To | Transition [OMT] | Quantity checking | From |
| Link type | Graph's name |
|---|---|
| Decomposition | none |
| Explosions | none |
| State name | Quantity checking |
| Methods | Check quantity |
| Documentation | Product quantity is checked each time when product is arrived to the store. |
| Symbol transparent? | F |
| In role | In relationship | With object(s) | In role |
|---|---|---|---|
| From | Transition [OMT] | Quality checking | To |
| To | Transition [OMT] | Start | From |
| To | Transition [OMT] | After-ordering | From |
| Link type | Graph's name |
|---|---|
| Decomposition | none |
| Explosions | none |
| In role | In relationship | With object(s) | In role |
|---|---|---|---|
| To | Transition [OMT] | Invoicing | From |
| Link type | Graph's name |
|---|---|
| Decomposition | none |
| Explosions | none |